Diomede's Notepad, Sketchpad, and Chilling Pad

1111214161719

Comments

  • DiomedeDiomede Posts: 15,410
    edited November 2022

    Import Add-On Mesh to Match the New Garment Wearable Preset

    I cleared Daz Studio and started with a new empty scene.

    Load the saved wearable preset shirt without any Genesis 9 in the scene.

    Use the import dialogue to bring in the mesh of the OBJ for the add-on bridges.

    In this example again I use the Carrara preset in the import dialogue.  Just be consistent.

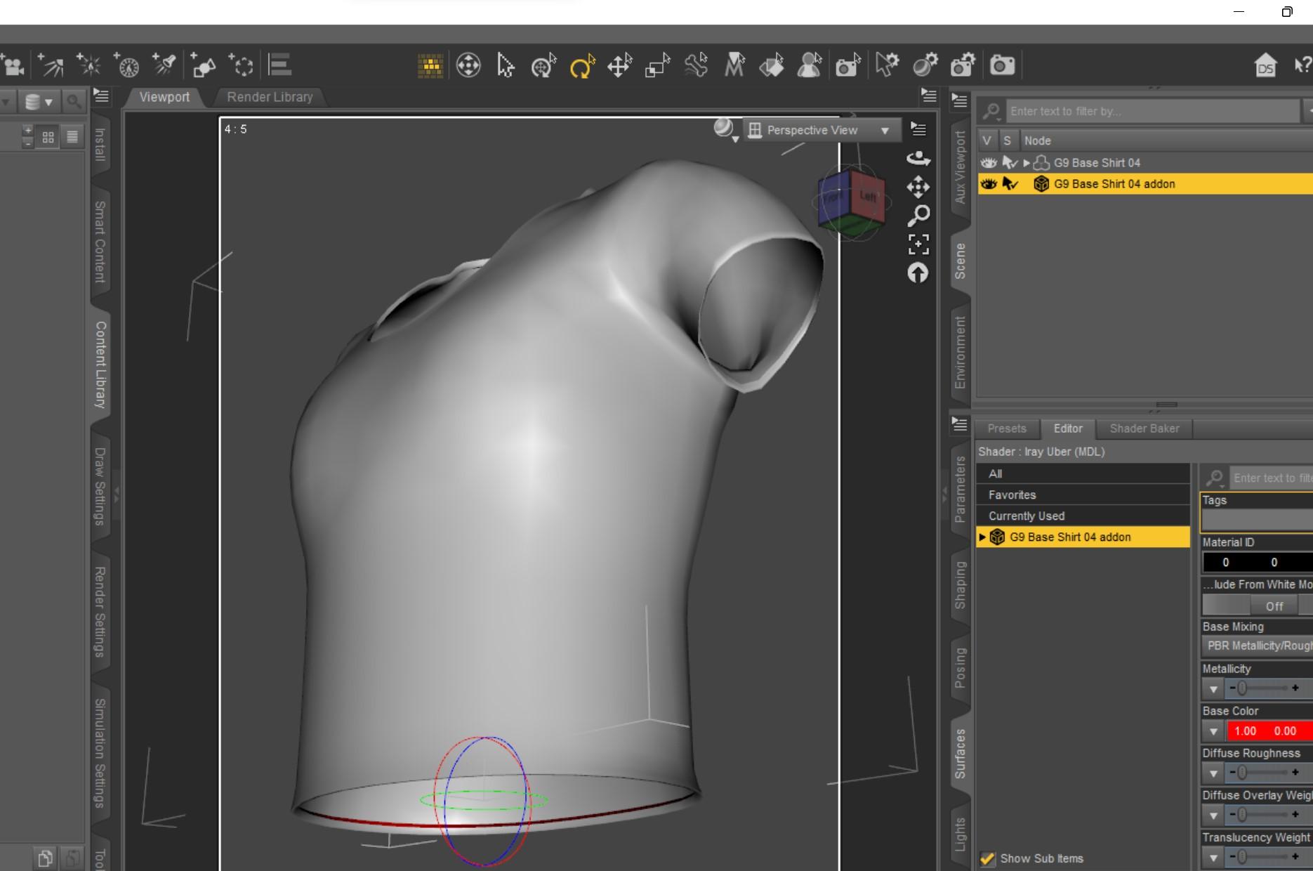
    I used the surface tab to make the add on mesh red but it was still hard to confirm the import was a good fit.

    So I temporarily turned off the visibility of the shirt to check the add-on mesh.  The bridges appear to have loaded where they should.  Again, I have not done smoothing.  Be consistent.

    ee35 empty scene again.jpg
    2371 x 1288 - 264K
    ee36 load the shirt that is wearable preset base resolution.jpg
    2386 x 1125 - 258K
    ee37 in scene with the wearable preset version of shirt load the addon obj.jpg
    1893 x 1197 - 195K
    ee38 import obj dialogue consistent.jpg
    1639 x 1141 - 191K
    ee39 import obj set red just to double check load.jpg
    1870 x 1240 - 201K
    ee40 turn off visibility of shirt confirm all add ons load.jpg
    1701 x 1293 - 234K
    Post edited by Diomede on
  • DiomedeDiomede Posts: 15,410
    edited November 2022

    Convert the Add-On to a Conformer for the Shirt and Save as a Figure Prop

    The scene should have the shirt garment and the add on.

    Use the transfer utility to convert the mesh add on to a conformer for the shirt.  Shirt is the source and the add on is the target.  No smoothing in this example, but be consistent.

    Save the converted add-on figure as a figure-prop asset and try to use the same product name as the main shirt garment.

    ee41 select addons and fit to base shirt.jpg
    2521 x 1171 - 321K
    ee42 trnsfer utility of add ons to base shirt.jpg
    1908 x 1218 - 248K
    ee43 save the addons as a figure prop asset.jpg
    2460 x 1188 - 296K
    ee44save the rigged add ons as a figure prop asset.jpg
    2020 x 1206 - 223K
    Post edited by Diomede on
  • DiomedeDiomede Posts: 15,410
    edited November 2022

    Apply DForce Add-On to Add-On Mesh and Save as Wearable Preset

    I cleared the scene.

    I loaded the main shirt that was saved as a wearable preset and that has DForce applied.

    I loaded the saved add-on figure and fit to the wearable preset shirt.  

    I selected the add-on figure and used the simulation tab to assign a DForce Dynamic Mesh Add-On

    Selected the Add-On figure and confirmed that the surfaces tab shows some DForce channels.

    Select the main shirt and then Save As to save the Add-On figure as a wearable preset for the garment.

    ee45 empty scene.jpg
    2409 x 1282 - 270K
    ee46 load base shirt that was wearable preset with dforce.jpg
    2428 x 1227 - 281K
    ee47 load and fit the addons to the wearable shirt.jpg
    2503 x 1249 - 301K
    ee48 with adon selected use simtab to set dforce add dforce dynamic surface addon.jpg
    2523 x 1309 - 360K
    ee49 confirm add on mesh has dforce surfaces.jpg
    1924 x 1285 - 244K
    ee50 with base shirt selected save a wearable preset.jpg
    2461 x 1195 - 322K
    Post edited by Diomede on
  • DiomedeDiomede Posts: 15,410
    edited November 2022

    Combine Shirt Garment Wearable Preset with Add-On Wearable Preset and Save

    Clear scene again

    Loaded a standard genesis 9 base figure (not the development rig).  

    Load the shirt garment wearable preset so it conforms to the G9 and is parented to it.

    Select the shirt garment and then load the add-on wearable preset so it fits to and is parented to the shirt.

    Confirm that the garment and add on have DForce channels in the surfaces tabs.

    Select the Gensis 9 base figure.  Use Save As to save the shirt garment that has the add-on as another wearable preset. 

    The save as dialogue comes up.  Check only the garment and the add on.  This is the result wanted.

    ee51 empty scene again.jpg
    2437 x 1336 - 302K
    ee52 load regular genesis 9 fresh.jpg
    2404 x 1306 - 297K
    ee53 load the shirt wearable preset that had dforce surfces.jpg
    2313 x 1144 - 276K
    ee54 with parented conformed shirt selected load the wearable preset version of addons .jpg
    2155 x 1228 - 262K
    ee55 confirm addon shirt has dforce settings.jpg
    1876 x 1293 - 255K
    ee56 with g9 selected save as wearable preset and select the shirt that now hs addon.jpg
    2428 x 1045 - 294K
    ee57 check the shirt and the addon.jpg
    1681 x 1089 - 202K
    Post edited by Diomede on
  • DiomedeDiomede Posts: 15,410
    edited November 2022

    Test the Completed Garment with Thickness in DForce Simulation

    Cleared the scene

    Loaded a base Genesis 9 (applied a base skin to see test better).

    Loaded and conformed the Garment wearable preset that also has the add-on wearable preset.

    I used surface to make the add-on figure red to check but it was hard to see.

    I did a DForce simulation on base shape and default pose.

    The shirt DForced and the edges seemed to retain their thickness.

    ee58 empty scene again.jpg
    2449 x 1306 - 272K
    ee59 loaded fresh g9 base and applied female skin 1.jpg
    2332 x 1303 - 360K
    ee60 load thewearablepreset that has dforce short with dforce addon.jpg
    2010 x 1293 - 258K
    ee61 turn addon red just to see.jpg
    1822 x 1270 - 248K
    ee63 sim results with no movement and no morph and no smooth seems ok.jpg
    1878 x 1218 - 247K
    ee62 simulate.jpg
    1746 x 1231 - 221K
    Post edited by Diomede on
  • DiomedeDiomede Posts: 15,410
    edited November 2022

    More Tests with Subdivision, Smoothing, Figure Morphs, and Joint Bends - Seems to Work as Intended

    Base no movement and no bend.

    Morph basic feminine FBM

    Some twisting and bending focus on waist hem seem to hold OK

    Increase resolution and smoothing still seems OK

    Try with Victoria 9 FBM and some bend and twist.  Waist hem seem preserve thickness.

    ee63 sim results with no movement and no morph and no smooth seems ok.jpg
    1878 x 1218 - 247K
    ee64 sim morph g9 to base fem seem ok.jpg
    1942 x 1243 - 260K
    ee65 did some twisting and bending with fem morph and unsmoothed addon seem to hold.jpg
    1893 x 1294 - 235K
    ee66 use high res mesh smoothing 1 and hem seem to hold.jpg
    1954 x 1204 - 228K
    ee67 victoria 9 morph and bend seem to work OK.jpg
    1975 x 1336 - 275K
    Post edited by Diomede on
  • DiomedeDiomede Posts: 15,410
    edited November 2022

    Conclusion - For Garments Intended to Use DForce, one can use an add-on to preserve thickness of the edges.

    Follow the steps outlined above.  Use any modeling program you want.  The key is to be able to curl the edge inward and then create a second mesh that has a bridge connecting the edge curled inward to an edge of the main garment. Each vertex must match for the add-on to be maximum effective.  Set the opacity of the add-on to zero so it is not visible in renders or you may have some undesirable artifacts.

    Post edited by Diomede on
  • MadaMada Posts: 2,059

    Great - thanks for setting up a walk through :) it will help people for sure!

  • DartanbeckDartanbeck Posts: 22,049
    edited November 2022

    Interesting and entertaining as always, my friend!
     

    dForce has been a fascinating ride for me lately. I've been using dForce products from the store to use as my visual guides and learning from their setups.

    Linday's Classic Long and Curly Hair with dForce is what drove me head-first into dForce (and Daz Studio) and here, his Boyfriend Tee Shirt for Genesis 3 Female works beautifully in dForce even though it's not a dForce item. I know this is no big deal of information since it's not that hard to get thigns to work in dForce, but I just found that some things (like this) just seem to work out of the box simply applying the dForce to the garment.

     

    Good to come back and catch up on all of this, Diomede! Love this channel!

    RT7Dry_PersuedByMaskSupe01a098.png
    1280 x 720 - 385K
    Post edited by Dartanbeck on
  • DiomedeDiomede Posts: 15,410

    Loving Rosie's progression using Studio's newer developments.  Keep up the great work.  I will be watching.

  • DiomedeDiomede Posts: 15,410
    edited November 2022

    Creating a Base Genesis 9 Base Starter Shirt in a Simple Modeler

    - don't have Marvelous Designer or similar? here is a link to a tutorial screenshot series on creating a shirt in a simple modeler.  I used Carrara, but the same approach works in Hexagon, Blender, Silo, or any other basic 3D modeling program.  The tutorial includes the final mesh which is free for any use personal or commericial, including being used as a starter for your own variations.

    No one asked me - Diomede posts screenshots on whatever - Page 40 - Daz 3D Forums

    Post edited by Diomede on
  • DiomedeDiomede Posts: 15,410
    edited December 2022

    Diomede said:

    Practice Workflow for Upcoming Genesis 9

    Return to Genesis 1

    Genesis 9 and Genesis 1 each uses the same base for both the female and the male figures.  This is different from Gensis 2-8 which had separate figures for male and female.  In anticipation of release of Genesis 9, I am revisiting the original unimesh genesis 1.  I have an old copy of Marveous Designer before they went subscription so I don't have all the tools, but I can use it to make a quick loose skirt for the Genesis 1 Basic Female shape morph.  Will then use reverse deformation in the transfer utility when rigging the for Daz.

    I am loosely following the very generous Jay Versluis and John Holden (Fugazzi) who held a webinar shortly after the announcement of G9 release.  I will provide a link to their video with an edit.  But for my own memory aid, I will be posting a series of screenshots on a Marvelous Designer to Daz Studio unimesh workflow.  So here we go.

    Update - they did release Genesis 9 (obviously), it is Gender-bob-ulous, the aforementioned Genesis 1 workflow did indeed have lots of useful info.  I went ahead and created similar loosely folded skirt in Marvelous Designer designed for the Victoria 9 shape, turned it into a conforming figure, and applied DForce for Victoria 9 and for a mixed up G9 Male+Monster shape.  I think the results are a good starting point.  The steps are outlined below.

    Results Victoria 9 Shaped Textureless G9 Dummy and Male Mix Monster Wearing Skirt

    Note that UVMap allow 3rd party pattern applied

    077 result dforce drape bend leg.jpg
    1227 x 879 - 157K
    082 ao abstract fabric applied.jpg
    1375 x 748 - 187K
    Post edited by Diomede on
  • DiomedeDiomede Posts: 15,410
    edited December 2022

    Victoria 9 Loose Folds Skirt Marvelous Designer to Daz Studio Workflow

    Create an Victoria 9 Avatar for Use in Marvelous Designer (note, my version of MD is not the most current)

    - Start a Daz Studio Scene and Load the Genesis 9 Development Rig (not Victoria 9 character because that has some scaling).  I applied the material for body references but not necessary.

    -- Mods!  This is not a naked Genesis 9.  This is a textureless G9 weariong a bodysuit with detail references.

    - In parameters tab, dial the Victoria 9 morph to 100, but do not touch the Victoria 9 proportion dial.

    - Use File Export to save out the obj.  I am using the daz Studio scale because Marvelous Designer has an option for the same scale.  Just be consistent.

    - Save to a place where you can find your Marvelous Designer Avatars.  I save to my MD dedicated Avatars folder where MD looks by default but just make sure wherever you save you don't forget.

     

     

     

    001 load Genesis 9 Dev Load and then apply the G9 Feminine Landmarks and set base color to sometheing i did yellow.jpg
    1920 x 984 - 319K
    001b dial g9 to victoria 9 here i did not do proportion change hope that is correct.jpg
    1209 x 924 - 192K
    002 file export.jpg
    232 x 353 - 19K
    003 save to where have objs for marvelous designer avatars.jpg
    1068 x 680 - 102K
    Post edited by Diomede on
  • DiomedeDiomede Posts: 15,410
    edited December 2022

    Adding V9 Avatar to Marvelous Designer

    - Start up Marvelous Designer.

    - Quads! Use settings menu for 3D to quads before do anything else.  

    - Use the Add menu to load the avatar.

    - Navigate to where you saved your G9 developer OBJ with V9 morph dialed up

    - In settings, make sure same scale as exported from Daz.  In my case, Daz scale.  Your more recent copy of MD may have other useful settings for automatic arrangement points, etc.

    - V9 avatar loads on the left hand side

    005 new marvelous designer scene add avatar.jpg
    1008 x 635 - 66K
    005b MD settings under 3d make sure check quads.jpg
    941 x 880 - 89K
    006 navigate to where saved avatar.jpg
    1547 x 881 - 158K
    007 avatar add settings use daz studio scale.jpg
    1161 x 906 - 121K
    008 victoria 8 avatar loads in left side.jpg
    1919 x 1044 - 187K
    Post edited by Diomede on
  • DiomedeDiomede Posts: 15,410
    edited December 2022

    Measuring V9 Avatar Waist

    - I plan to create a waistband first, then attach a skirt.  I will measure the narrow part of the waist and divide by 2 to get the approximate length of each waistband panel.  Not being exact.

    - The avatar menu has measurement tools.

    - The waist is about 26 inches.

    - I will be using two panels, and making slightly too small, so each panel length should be under 13 inches.  Just planning at measuring stage, not being exact yet.

    009 measure from avatar menu circumference two options.jpg
    880 x 971 - 116K
    010 note that there is also avatar tape measurement.jpg
    711 x 687 - 64K
    011 26 inch waist.jpg
    1330 x 951 - 130K
    Post edited by Diomede on
  • DiomedeDiomede Posts: 15,410
    edited December 2022

    Waistband Panels - Use Polygon Menu Rectangle

    - in the 2D area menu, click the Polygon tool to activate.

    - draw a horizontal rectangle roughly 13 inches long (again, don't need to be exact at this stage because can set length manually)

    - MD provides guides as you go when your points generate 90 degree angles, or when lines are paralell, and similar references.

    - Right click on the rectangle to bring up a menu

    - for this example I choose copy from the menu

    - right click again and then choose paste from the menu

    - a second panel that is a copy of the first appears.

    - (note - other useful features are symmetrical patterns, symmetrical with sewing,... but I am not using them for this project because my main skirt will be a circle)

     

    012 polygon tool in 2d view.jpg
    986 x 732 - 62K
    013 draw 13 inch line for one half of 26 waist.jpg
    620 x 523 - 27K
    014 complete rectangle at 90 degree angles.jpg
    1130 x 646 - 55K
    015 right click on panel to bring up menu.jpg
    511 x 920 - 70K
    016 copy and right click paste.jpg
    345 x 546 - 35K
    017 copy of panel comes in place.jpg
    1403 x 792 - 98K
    Post edited by Diomede on
  • DiomedeDiomede Posts: 15,410
    edited December 2022

    Arrange Panels in 3D view (left side with avatar) - (use arangement points if you have them)

    click on a panel in 3D voew (left side) and a gizmo to manipulate the panel appears.

    - use the gizmo arrows to move the panels to the front and back of the waist.

    - note that both panels point forward.  Want the back panel to point away from the body.

    - flip the rear panel by right clicking it to bring up a menu and choose flip normals.  the selection color will go from bright yellow to a darker color.

    018 use gizmos arrows to move second panel to back but note yellow face wrong way.jpg
    1314 x 871 - 123K
    019 right click back panel to flip normal.jpg
    1183 x 998 - 140K
    020 see that the rear panel darker color.jpg
    667 x 510 - 31K
    Post edited by Diomede on
  • DiomedeDiomede Posts: 15,410
    edited December 2022

    Segment Sewing - Attach Front and Back Panels

    - Find the segment sewing tool.  In my old version of MD, the segment sewing tool is in the top right above the 2D viewing panel.  Newer versions may use different submenus.

    - In the 3D view, click the side of one of the panels.  It glows and a cross bar appears telling you if you have picked the upper or lower part of the segment. 

    - In this case, I picked upper part of the side of the back panel.  See it glowing?  So I want to sew it to the upper part of the side of the front panel on the same side.  Do so with a click.

    - A colored set of multiple sewing lines appear connecting the two panels being sewed together.  The new lines should not cross.  If they cross, use undo, and then try again.

    - Repeat for the other side

    - Notice that the 2D view also shows the segment sewing, but it it harder to see because the sides are not as logically arranged.

     

    021 segment sewing tool.jpg
    1084 x 331 - 47K
    022 click part of one panel note up or down here i clicked upper half.jpg
    535 x 351 - 21K
    023 click corresponding upper half front see that connector lines do not cross.jpg
    644 x 640 - 44K
    024 other side.jpg
    596 x 332 - 22K
    025 see that the 2d view also has connector lines.jpg
    1354 x 849 - 114K
    Post edited by Diomede on
  • DiomedeDiomede Posts: 15,410
    edited December 2022

    Drape Simulation - Use Space Bar

    Time to sew the panels together and simulate the clothing on the 3D avatar.  In this case, the result should just be a waistband.

    - Press the spacebar.  Marvelous Designer then goes to work and you can see your results.

    - In this case, the waistband fits pretty well in first trial because it was done to approximate measurement. 

    - But it could be better.  I want this tighter to help support the skirt that will be attached.  Could do so with other property features, but will edit length next.

    026 press space bar to start simulation and see that the waistband connect like a belt.jpg
    630 x 506 - 33K
    Post edited by Diomede on
  • DiomedeDiomede Posts: 15,410
    edited December 2022

    Secondary Editing - Adjusting Panels Already Draped - Tighten Waistband

    - Will edit the existing panels.  Could have addressed this earlier but I want to show editing toosl with more general applications for later use.

    - You are not stuck with your first draft panels.  You can edit the edge lines and corner points.

    - To manually set line length, in the 2D view, right click on a horizontal line of one of the waistband panels.

    - A line editing menu appears.

    - I want the total circumference of the waistband to be 24.5 inches instead of 26, so I will manually set each horizontal line length to 12.25, which is half of 24.5.

    - Note that I check the 'both' option so that the line is adjusted from each side.  This will keep the top and bottom the same and 90 degree rectangular.

    - Repeat for both panels.

    - Press space bar again and the waistband will get tighter arond the V9 avatar waist.

     

    027 can change the length of lines by right click on line.jpg
    590 x 444 - 27K
    028 set new length 1225 and both so at mid.jpg
    825 x 381 - 27K
    030 press space bar again for simulation and see tighter fit.jpg
    1083 x 302 - 24K
    Post edited by Diomede on
  • DiomedeDiomede Posts: 15,410
    edited December 2022

    Main Skirt - Circular Panel Method

    In this example, I am going to use a circular panel with a hole in the center to create the main skirt.

    - Begin by clicking the polygon tool in the 2D menu. 

    - There is a submenu which can be set to elipse.

    - Hold shift key to constrain a circle elipse, and drag to create size of circle.  The display divides outer circle in 4.  I dragged until total circumference was about 100, which was four equal segments of roughly 25 each.

     

    031 2d view polygon set to elipse.jpg
    802 x 637 - 44K
    032 hold shift and drag for circle and here i made each of 4 segments 25 and 25 is waist.jpg
    661 x 564 - 23K
    Post edited by Diomede on
  • DiomedeDiomede Posts: 15,410
    edited December 2022

    Creat Center Hole for Waist - Internal Lines

    - Want a new circle inside the original.  Going to do this by offsetting the circle as an internal line.

    - Select the outer cirle and right click to bring up the editing menu

    - Choose offset as internal line.

    - Select the new internal circle.  On the right hand side is a menu with the properties of the selected line.  See the length.  Want in vicinity of waist (roughly 25).  Here it is 26.9, which is good for now.

    - Convert the internal line to a hole by right clicking and using the pop up menu.

     

    033 right click and offset as internal line.jpg
    884 x 973 - 101K
    034 result select new internal line and check length on right here it is 26 point 9.jpg
    1065 x 743 - 58K
    035 right click on line and convert to hole.jpg
    987 x 887 - 91K
    Post edited by Diomede on
  • DiomedeDiomede Posts: 15,410
    edited December 2022

    Arrange Circular Skirt in 3D View

    - want to sew the center hole to the bottom horizontal lines of the waistband panels.

    - notice in the 3D view, the circle might not face the way wanted. 

    - use the gizmo tools to translate and rotate the circle so its normals face up (brighter yellow faces up) and the hole roughly lines up with the waist of the avatar

    036 see circle 3d view face wrong way select so gizmos appear.jpg
    1003 x 949 - 108K
    037 move circle in place by waist with yellow faces up.jpg
    1488 x 974 - 152K
    Post edited by Diomede on
  • DiomedeDiomede Posts: 15,410
    edited December 2022

    Sewing the Waistband Bottom to the Hole Edges

    - Will be using the 'free sewing' tool to sew multiple segments at a time

    - click the inner part of the circle and go half way around (selecting an area corresponding to one waistband panel)

    - click the bottom of the corresponding waistband panel

    - check to see if the sewing lines are straight or if they cross.  Undo and try again in reverse if they are crossed.

    - repeat for the other panel, again checking to make sure the sewing lines are straight, not crossed

    038 free sewing tool.jpg
    595 x 324 - 21K
    039 click inner circle of oval then go half way click again then click lower corner corresponding waist and click end of that waist then repeat for other half.jpg
    558 x 617 - 26K
    Post edited by Diomede on
  • DiomedeDiomede Posts: 15,410
    edited December 2022

    Simulate Drape of Sewn Skirt

    - Press the spacebar and watch the magic drape!

    - Check around the avatar to make sure panels sewed as expected.

    - Result is a loose skirt with many folds

    - But perhaps too short.  Will show how to change length next.

    040 press space bar to simulate and get skirt with folds.jpg
    1341 x 979 - 114K
    Post edited by Diomede on
  • DiomedeDiomede Posts: 15,410
    edited December 2022

    Adjust Skirt Length

    - Going to use 'offset pattern line' to manually adjust skirt length.  There are other ways.

    - In 2D pattern area, right click on outer edge of the circle

    - Line editing menu appears.  Choose offset pattern line.

    - I chose to lengthen the skirt by 4 inches.  Adjust to your own taste.

    - The initial result may look strange at bottom of skirt because needs to be draped again.

    041 right click to bring up menu and see offset pattern line.jpg
    1100 x 990 - 145K
    042 offset line 4 inches to make longer skirt.jpg
    781 x 877 - 73K
    043 see skirt longer but probs at ends.jpg
    1459 x 990 - 128K
    Post edited by Diomede on
  • DiomedeDiomede Posts: 15,410
    edited December 2022

    Simulate Adjusted Skirt - Space Bar Again

    - press space bar again after adjusting skirt length

    - watch the magic happen

    044 press spacebar to smooth out end of skirt.jpg
    1484 x 954 - 126K
    Post edited by Diomede on
  • DiomedeDiomede Posts: 15,410
    edited December 2022

    Create Shading Domains, Material Zones

    It would be good to set different surfaces for the waistband than the main skirt

    - Especially if intended for Daz Study DForce or Carrara VWD.  Want to set different drape properties for the waist band, or exclude entirely.

    - In 2D view, select the two waistband panels at the same time.

    - In upper right menu click 'assign' and assign to new fabric

    - A new fabric is created.  Choose a name like belt or waistband.

    054 select aist panes right click anf assign to new fabric.jpg
    919 x 566 - 78K
    055 and named the fabric three belt.jpg
    1030 x 979 - 111K
    Post edited by Diomede on
  • DiomedeDiomede Posts: 15,410
    edited December 2022

    Arrange UVMap

    If intended for Daz Studio, is good to gather all panels on single square of UVMap grid (one UVMap).

    - The panels themselves are generally excellent UVmaps

    - In the upper right menu, chenge 'simulation' mode in drop down menu to 'UV Editor' mode.

    - Move all panels to the square that is positive 0,0, which is 0 in X direction and 0 in Y direction.

    - You may have to scale, etc. to fit

    056 upper right change to UV editor.jpg
    558 x 310 - 23K
    057 with UV view enabled upper right move panels to single square positive zero in both x and y direction.jpg
    1130 x 743 - 74K
    Post edited by Diomede on
  • DiomedeDiomede Posts: 15,410
    edited December 2022

    Export Skirt OBJ

    - Return to simulation mode from UV editing mode in upper right

    - Select all the panels in the 2D view

    - Use File : Export menu

    - In export menu, export all selected, and make sure have chosen Daz Studio scale, see screengrab for settings in this example, welded comes to mind

    058 return to simulation view and select all panels.jpg
    1895 x 906 - 202K
    059 file export obj selected.jpg
    1836 x 887 - 208K
    060 save settings make sure weld and make sure daz studio scale.jpg
    1145 x 1048 - 179K
    Post edited by Diomede on
Sign In or Register to comment.