Carrara Challenge #65 - Turning Points - Stills, Comics, and Animations Accepted
Carrara Challenge # 65 - Turning Points - Entry Deadline February 25, 2023
Dictionary definition. A 'turning point' is a point at which a significant change occurs.
Merriam-Webster.com Dictionary, Merriam-Webster, https://www.merriam-webster.com/dictionary/turning point. Accessed 8 Dec. 2022.
Illustrative examples. A moment of choice. A planetary solstice. An axis of rotation. A change in direction of a path. A peak. A trough. A moment of dislocation. A personal maturation. A moment of climactic action. A moment of deepest depression. A skeletal joint like a knee or elbow. A physical connector like a hinge or pulley. A determinant of history like the assassination of Julius Caesar.
Your challenge is to create an image, or one page of sequential images, or an animation inspired by the term 'turning point.' Any interpretation of 'turning point' is acceptable.
Minimum Requirements
--- Use Carrara's render engine or a related plugin like Octane, Lux, etc.
--- Postwork is welcome. Please post the original unpostworked render in the challenge work-in-progress (WIP) thread. Discussion encouraged.
--- WIP Thread participation. Post at least one work in progress to this thread offering some insight to your creative process. Examples include post-work or a scene setup or a discussion of a technique you used.
Prizes (if any)
--- To be announced. Intent will be to have a separate category for top stills (single image/page) and top animation, but be normal other than that.
Entries
--- Up to 6 entries per artist. An animation or a single page of sequential comic panels counts as one entry.
--- There are two categories of entries: stills and animations. A single page of sequential comic panels counts as one still.
Animations (NOT, Not, not required)
--- Animations must include credits for such as should be credited, such as music, etc
--- At least two artists must submit an animation for the animation category to be active. Otherwise, the animation counts as a still image.
--- Animations should try to be less than 3 minutes long, including credits, unless it makes sense to go longer, then do so. Or as short as you want.
An Attempt to be Helpful. Interpret turning point any way you want. Depict some character's choice in a work by Shakespeare or Tolstoy. Model something with a curved surface. Pay tribute to one of the many cultural celebrations that accompany the December Solstice or the various New Years that are observed during December, January and February. You can use Daz and other acquired assets to depict one of the many story turning points in myths, fables, autobiographies, books, movies, and other forms of storytelling. You can create your own model like a water wheel that is a turning point. You can use Carrara's bone tools to rig an existing model and show some part of it turning. You can create an animation of cars racing around a banked turn. You can animate musicians playing a song that contains a transition. You can depict the poles around which the Earth turns, or the moon revolving around the Earth, or the planets orbiting the sun, or the solar system swirling through the Milky Way galaxy. You can use Carrara's physics to roll a ball down a curved track or bounce a ball on a gym floor. These are just random ideas. Be inspired, not constrained.
Dates
--- People have until February 25th, 2023 to enter. May have up to 6 entries, including animations.
--- WIP Thread Opens - December 8th, 2022
--- Entry Thread Opens - February 8th, 2023
--- Entry Thread Closes, Voting Begins - ----February 25th, 2023
--- Voting Ends - March 4th, 2023

Comments
Some prompts.
.
this will not be my challenge. The topics are too broad for me or better everyone does what he wants. Animation isn't my topic at all, I've only just taken the very first steps. I still have a lot to learn. You have to see whether my computer can handle it. Anyway have fun I will watch what is created and hopefully learn too.
No animation is required.
Understand if this one is not for you. Please remember that there is plenty of time to change your mind. @Khoe.
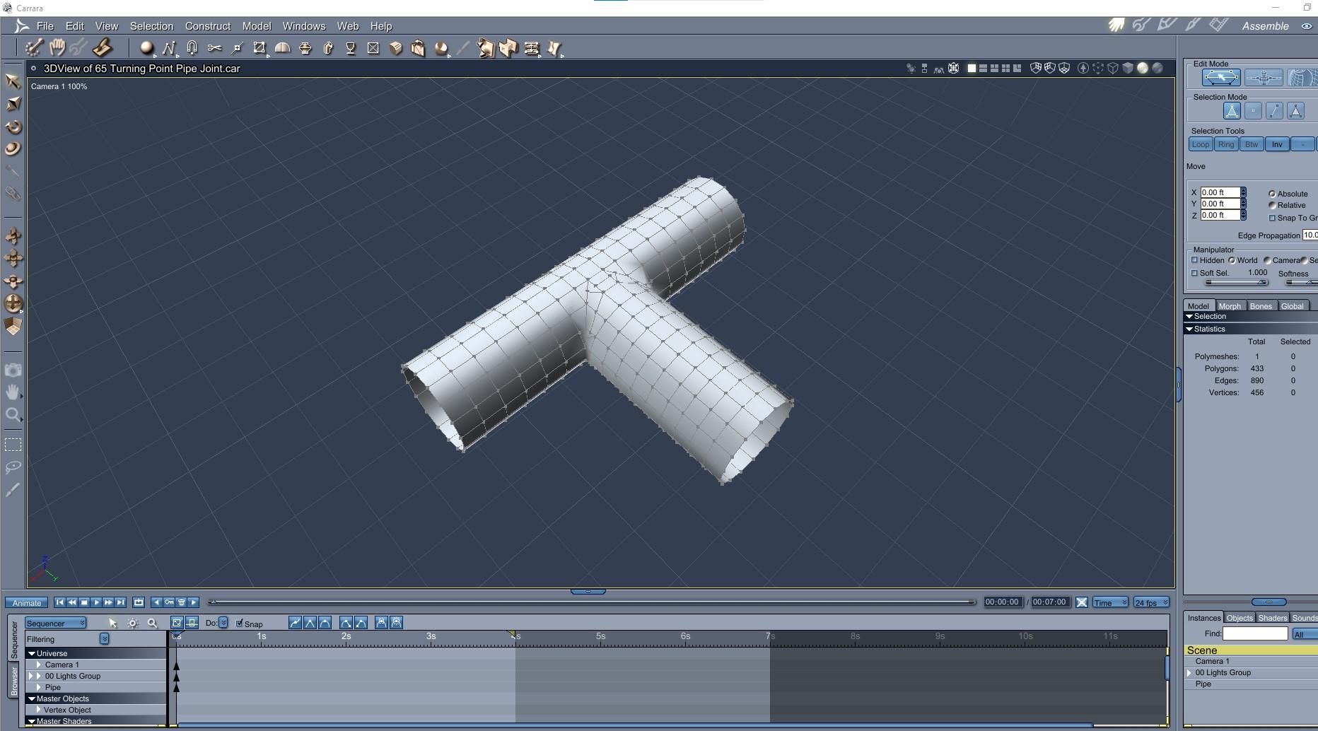
Have a Turning Point - Pipe Edition
I modeled and UVMapped this pipe intersection. Used Carrara. Free for any use. See attached zip. The zip file also contains a banner.
Gonna try! This looks right up my alley!
And another about useing DaVinci Resolve
Particle Illusion Standalone & DaVinci Resolve
_ very cool video _ and explains pretty good about this
well , worth watching
Particle Illusion Standalone ( Free one )
www.youtube.com/watch?v=dcQ137yQlbc
Great to see your enthusiasm, Dart. Thanks for the helpful video link, ed3D. I posted an announcement at the Carrarators forum and at 'rosity. Not sure how much visibility either gets these days. Didn't see any forum at Carrara Cafe to post. The Cafe gave me an empty screen when I went to forum. So there you have it. Outreach has occurred. I will update the first post for any news from Daz. Other than that, have fun!
A great start Diomede! Lots of potential creative directions to go.
thanks for taking up the reigns Ted, much obliged
Got a couple of ideas already !!!
As the World Turns
As the Stomach Turns
Turn from Good to Evil
Turn from Bad to Good
Turn from one thing into another:
First steps on the Moon - what the cameras did not show .....
WIP
Render
I think I have a fun tale brewing. Hmmm....
Looking forward to it Dart !!!
Turning Bicycle
WIP
Render
Dragon Dog Fight
WIP
Render
Such great info! With Genesis 9, they have returned to the single-base genderless approach. It is great for monsters and other humanoids, but for a basic 'leading man' and 'leading lady' I prefer the Genesis 2 models. Just subjective personal preference.
And there is more classic music!
That is how it actually happened! NASA has been suppressing the truth for 50 years. Good one.
Sometimes there is a little touch that makes me appreciate something. The dog does it for me. If you don't mind one suggestion, Could be cool if the dog was looking back at the cyclist. Either way, nice.
Oh man, I might need to increase the number of permitted renders. What a burst. Great to see your dragons make an appearance in this challenge. Did you get these breeds in today's dragon-related sale?
Albuquerque is a turning point.
thanks @diomede you just gave me an idea for a render
@Stezza. Looking forward to your looney tune inspired render.
- You know of course, this means war (Bugs Bunny)
Slowly I Turned
Here is one of the many versions of the classic Vaudeville bit.