Tips & Tricks for Iray for newbies......

2456741

Comments

  • SnowSultanSnowSultan Posts: 3,807
    edited December 1969

    Two quick questions about lighting if you don't mind:

    * I added a Photometric Spotlight to a simple scene and it appears to cast almost no light at all with the default values. Even at 200% Intensity, the illumination is barely visible.

    * Of the four Environment Modes, do any offer the option of Scene lights -and- Sun/Sky?


    Thanks in advance.

  • Katherine_687330Katherine_687330 Posts: 331
    edited December 1969

    Two quick questions about lighting if you don't mind:

    * I added a Photometric Spotlight to a simple scene and it appears to cast almost no light at all with the default values. Even at 200% Intensity, the illumination is barely visible.

    * Of the four Environment Modes, do any offer the option of Scene lights -and- Sun/Sky?


    Thanks in advance.

    Can you send a render and screenshot of the scene?

    There is not one for Sun-Sky and lights. This is a photoreal render engine and that combo really isn't needed when you use the sun. You'll need windows if it is an interior. :) Just like real world. Then you can add emitters etc from there. Adn outside renders will just use sun ....turn on a flashlight outside during the day and it doesn't shine very well :)

    Give me a better idea of the scene, and I can help more. :)

    Kat

  • SnowSultanSnowSultan Posts: 3,807
    edited December 1969

    Then you can add emitters etc from there

    Ah, so all interior light needs to be done with either emitters or Photometric spot lights? Got it. :)


    Pic attached, default Photometric Spotlight not too far from the central objects.

    ball.jpg
    700 x 700 - 23K
  • Ghosty12Ghosty12 Posts: 2,081
    edited March 2015

    Ok, here are a couple things you can do with lighting.

    1. Turn any surface into an Emitter. It will cast light. No more fake "ambient". So real light bulbs. :) Or take a plane/sphere/etc and turn it into an areal light....

    To do this, select the surface and apply the Emitter shader you got with the Iray content. (Hold the CTRL key if you want to keep any maps for the surface)

    2. You can use a skydome that ships with a product. I while it is "better" to use an environment HDRI, you can still find a use for the cool domes you may have laying around.

    Follow the steps above and turn it to an emitter. (use CTRL to keep the texture map) You will need to adjust the Luminance value way up....like 50K. (Shader pane > Emitter)

    This little unicorn's horn is glowing and emitting light. :) The horn in the dark is the render without an environment so you can see the result of the emission property.

    Kat

    Thank you awesomely for the info I wondered where the emitter switch was hiding.. :)
    One last thing where is the Shader Pane > Emitter as can't find it to change the luminance.. :(

    Post edited by Ghosty12 on
  • starionwolfstarionwolf Posts: 3,670
    edited December 1969

    thanks. I was about to ask the same question. I thought I could load an existing scene with distant lights and render the scene in Iray.

  • Katherine_687330Katherine_687330 Posts: 331
    edited December 1969

    ghosty12 said:
    Ok, here are a couple things you can do with lighting.

    1. Turn any surface into an Emitter. It will cast light. No more fake "ambient". So real light bulbs. :) Or take a plane/sphere/etc and turn it into an areal light....

    To do this, select the surface and apply the Emitter shader you got with the Iray content. (Hold the CTRL key if you want to keep any maps for the surface)

    2. You can use a skydome that ships with a product. I while it is "better" to use an environment HDRI, you can still find a use for the cool domes you may have laying around.

    Follow the steps above and turn it to an emitter. (use CTRL to keep the texture map) You will need to adjust the Luminance value way up....like 50K. (Shader pane > Emitter)

    This little unicorn's horn is glowing and emitting light. :) The horn in the dark is the render without an environment so you can see the result of the emission property.

    Kat

    Thank you awesomely for the info I wondered where the emitter switch was hiding.. :)
    One last thing where is the Shader Pane > Emitter as can't find it to change the luminance.. :(

    Here's a screenshot for you. :)

    Kat

    02_emissivesetting.png
    395 x 451 - 41K
  • Katherine_687330Katherine_687330 Posts: 331
    edited December 1969

    @SnowSultan - Shot you a PM. :)

    Kat

  • Herald of FireHerald of Fire Posts: 3,505
    edited December 1969

    What's the difference between a photometric spotlight and a regular one?

  • Ghosty12Ghosty12 Posts: 2,081
    edited March 2015

    ghosty12 said:
    Ok, here are a couple things you can do with lighting.

    1. Turn any surface into an Emitter. It will cast light. No more fake "ambient". So real light bulbs. :) Or take a plane/sphere/etc and turn it into an areal light....

    To do this, select the surface and apply the Emitter shader you got with the Iray content. (Hold the CTRL key if you want to keep any maps for the surface)

    2. You can use a skydome that ships with a product. I while it is "better" to use an environment HDRI, you can still find a use for the cool domes you may have laying around.

    Follow the steps above and turn it to an emitter. (use CTRL to keep the texture map) You will need to adjust the Luminance value way up....like 50K. (Shader pane > Emitter)

    This little unicorn's horn is glowing and emitting light. :) The horn in the dark is the render without an environment so you can see the result of the emission property.

    Kat

    Thank you awesomely for the info I wondered where the emitter switch was hiding.. :)
    One last thing where is the Shader Pane > Emitter as can't find it to change the luminance.. :(

    Here's a screenshot for you. :)

    Kat

    Cool thank you for the info and pic, another one of those sneaky hiding settings.. :) lol
    But have come across another strange issue with the emitter setting as this pic shows the dome of the light I have set as the emitter but the side facing the camera is dark when it should be light.. Not sure why probably missing something just not sure what as never came across this with using Reality / Luxrender..

    Any help please would be greatly appreciated thank you.. :)

    Short.jpg
    851 x 1251 - 1M
    Post edited by Ghosty12 on
  • Katherine_687330Katherine_687330 Posts: 331
    edited December 1969

    What's the difference between a photometric spotlight and a regular one?

    The photometric spot and point lights are new and meant to be used in Iray in place of the one's you are used to using. :) They work the same way, just different coding.

    Kat

  • Richard HaseltineRichard Haseltine Posts: 109,925
    edited December 1969

    What's the difference between a photometric spotlight and a regular one?

    Aside from one is for use in Iray and one in 3Delight, the PM lights have parameters based on real lights - temperature and luminance - and have fall-off since they are "real", which the default DS spots have always lacked. You can also chaneg the shape of the PM spots, so you can get a more diffuse beam of light with softer edges that wrap around lit objects.

  • Katherine_687330Katherine_687330 Posts: 331
    edited December 1969

    ghosty12 said:
    ghosty12 said:
    Ok, here are a couple things you can do with lighting.

    1. Turn any surface into an Emitter. It will cast light. No more fake "ambient". So real light bulbs. :) Or take a plane/sphere/etc and turn it into an areal light....

    To do this, select the surface and apply the Emitter shader you got with the Iray content. (Hold the CTRL key if you want to keep any maps for the surface)

    2. You can use a skydome that ships with a product. I while it is "better" to use an environment HDRI, you can still find a use for the cool domes you may have laying around.

    Follow the steps above and turn it to an emitter. (use CTRL to keep the texture map) You will need to adjust the Luminance value way up....like 50K. (Shader pane > Emitter)

    This little unicorn's horn is glowing and emitting light. :) The horn in the dark is the render without an environment so you can see the result of the emission property.

    Kat

    Thank you awesomely for the info I wondered where the emitter switch was hiding.. :)
    One last thing where is the Shader Pane > Emitter as can't find it to change the luminance.. :(

    Here's a screenshot for you. :)

    Kat

    Cool thank you for the info and pic, another one of those sneaky hiding settings.. :) lol
    But have come across another strange issue with the emitter setting as this pic shows the dome of the light I have set as the emitter but the side facing the camera is dark when it should be light.. Not sure why probably missing something just not sure what as never came across this with using Reality / Luxrender..

    Any help please would be greatly appreciated thank you.. :)

    Which lamp is that? I'll load it up and see what settings need to be on what surface. :)

    Kat

  • Ghosty12Ghosty12 Posts: 2,081
    edited March 2015

    ghosty12 said:
    ghosty12 said:
    Ok, here are a couple things you can do with lighting.

    1. Turn any surface into an Emitter. It will cast light. No more fake "ambient". So real light bulbs. :) Or take a plane/sphere/etc and turn it into an areal light....

    To do this, select the surface and apply the Emitter shader you got with the Iray content. (Hold the CTRL key if you want to keep any maps for the surface)

    2. You can use a skydome that ships with a product. I while it is "better" to use an environment HDRI, you can still find a use for the cool domes you may have laying around.

    Follow the steps above and turn it to an emitter. (use CTRL to keep the texture map) You will need to adjust the Luminance value way up....like 50K. (Shader pane > Emitter)

    This little unicorn's horn is glowing and emitting light. :) The horn in the dark is the render without an environment so you can see the result of the emission property.

    Kat

    Thank you awesomely for the info I wondered where the emitter switch was hiding.. :)
    One last thing where is the Shader Pane > Emitter as can't find it to change the luminance.. :(

    Here's a screenshot for you. :)

    Kat

    Cool thank you for the info and pic, another one of those sneaky hiding settings.. :) lol
    But have come across another strange issue with the emitter setting as this pic shows the dome of the light I have set as the emitter but the side facing the camera is dark when it should be light.. Not sure why probably missing something just not sure what as never came across this with using Reality / Luxrender..

    Any help please would be greatly appreciated thank you.. :)

    Which lamp is that? I'll load it up and see what settings need to be on what surface. :)

    Kat

    The lamp is part of the Classic Deco Product http://www.daz3d.com/classic-deco .. :D

    Post edited by Ghosty12 on
  • Oso3DOso3D Posts: 15,103
    edited December 1969

    I assume Iray won't work with AoA's atmospheric camera. Are there any ways to do godrays with Iray?

  • Katherine_687330Katherine_687330 Posts: 331
    edited December 1969

    I assume Iray won't work with AoA's atmospheric camera. Are there any ways to do godrays with Iray?

    Your Iray with AoA question got answered when you posted it in the Iray render thread, in case you missed that. :)

    They are shader based lights and will not work in Iray. You can still use them in 3Delight.

    You will have to postwork godrays as Iray isn't using a cloud/atmospheric system. :)

    Kat

  • Katherine_687330Katherine_687330 Posts: 331
    edited December 1969

    ghosty12 said:
    ghosty12 said:
    Ok, here are a couple things you can do with lighting.

    1. Turn any surface into an Emitter. It will cast light. No more fake "ambient". So real light bulbs. :) Or take a plane/sphere/etc and turn it into an areal light....

    To do this, select the surface and apply the Emitter shader you got with the Iray content. (Hold the CTRL key if you want to keep any maps for the surface)

    2. You can use a skydome that ships with a product. I while it is "better" to use an environment HDRI, you can still find a use for the cool domes you may have laying around.

    Follow the steps above and turn it to an emitter. (use CTRL to keep the texture map) You will need to adjust the Luminance value way up....like 50K. (Shader pane > Emitter)

    This little unicorn's horn is glowing and emitting light. :) The horn in the dark is the render without an environment so you can see the result of the emission property.

    Kat

    Thank you awesomely for the info I wondered where the emitter switch was hiding.. :)
    One last thing where is the Shader Pane > Emitter as can't find it to change the luminance.. :(

    Here's a screenshot for you. :)

    Kat

    Cool thank you for the info and pic, another one of those sneaky hiding settings.. :) lol
    But have come across another strange issue with the emitter setting as this pic shows the dome of the light I have set as the emitter but the side facing the camera is dark when it should be light.. Not sure why probably missing something just not sure what as never came across this with using Reality / Luxrender..

    Any help please would be greatly appreciated thank you.. :)

    Which lamp is that? I'll load it up and see what settings need to be on what surface. :)

    Kat

    I have the whole dome lighting here. Steps:

    Load lamp
    Apply emission shader to lamp dome
    Create camera and switch to that camera
    Turn off headlamp on camera parameters
    Turn up Luminance value
    Render

    Kat

    lamp.png
    615 x 800 - 496K
  • Lissa_xyzLissa_xyz Posts: 6,116
    edited December 1969

    What's the difference between a photometric spotlight and a regular one?

    Aside from one is for use in Iray and one in 3Delight, the PM lights have parameters based on real lights - temperature and luminance - and have fall-off since they are "real", which the default DS spots have always lacked. You can also chaneg the shape of the PM spots, so you can get a more diffuse beam of light with softer edges that wrap around lit objects.

    Just wanted to add in that you can also use IES profiles on the PM lights.

  • Katherine_687330Katherine_687330 Posts: 331
    edited December 1969

    Vaskania said:
    What's the difference between a photometric spotlight and a regular one?

    Aside from one is for use in Iray and one in 3Delight, the PM lights have parameters based on real lights - temperature and luminance - and have fall-off since they are "real", which the default DS spots have always lacked. You can also chaneg the shape of the PM spots, so you can get a more diffuse beam of light with softer edges that wrap around lit objects.

    Just wanted to add in that you can also use IES profiles on the PM lights.

    You can use them on the Surrfaces set to Emit as well. :)

    Kat

  • Oso3DOso3D Posts: 15,103
    edited December 1969

    Should plug ins like Look at my Hair work with Iray yet?

    (I'm not sure if I'm missing a step or that, duh, it's beta)

  • mjc1016mjc1016 Posts: 15,001
    edited December 1969

    Should plug ins like Look at my Hair work with Iray yet?

    (I'm not sure if I'm missing a step or that, duh, it's beta)

    I'm going to say no, because they are built on a Renderman/3Delight specific curve scheme...it's not that they can't translate to other types of curves (other than RiCurves), it's just that they don't. Other wise it would be easy to get them into Luxrender or Blender, too.

    You do have the option of creating a geometry hair from the curve based hair, which should work, but at the cost of a much larger memory footprint.

  • Jason GalterioJason Galterio Posts: 2,562
    edited December 1969

    I know I am missing something obvious, but I have run out of things to try...

    No matter what I do, I can't seem to get the Photometric Spotlights to emit any light.

    I have a couple of mesh lights in the scene. And one of these spotlights. I have twiddled the parameters of the spotlight for hours now. Moved it all around. Even to the point of being right on top of the subject. But nothing seems to be coming out...

    I know this is hard to answer without seeing the scene, but some one must have some pointers. Or have had similar situations.

  • starionwolfstarionwolf Posts: 3,670
    edited March 2015

    Take a look at posts #26 and #27 for tips about lighting: http://www.daz3d.com/forums/viewreply/778481/

    edit: clarified text

    Post edited by starionwolf on
  • Jason GalterioJason Galterio Posts: 2,562
    edited March 2015

    Take a look at posts #26 and #27 for tips about lighting: http://www.daz3d.com/forums/viewreply/778481/

    edit: clarified text

    Thanks. Looked. Tried. But no change.

    Meaning I turned off the headlamps on the cameras. I upped the the lumens to an insane level on the spotlight. And I reset the temperature too. Not even a flicker of light is coming out of it. I even tried turning the light off to see if the control was inverted.

    Post edited by Jason Galterio on
  • Richard HaseltineRichard Haseltine Posts: 109,925
    edited December 1969

    Legionair said:
    Take a look at posts #26 and #27 for tips about lighting: http://www.daz3d.com/forums/viewreply/778481/

    edit: clarified text

    Thanks. Looked. Tried. But no change.

    Meaning I turned off the headlamps on the cameras. I upped the the lumens to an insane level on the spotlight. And I reset the temperature too. Not even a flicker of light is coming out of it. I even tried turning the light off to see if the control was inverted.

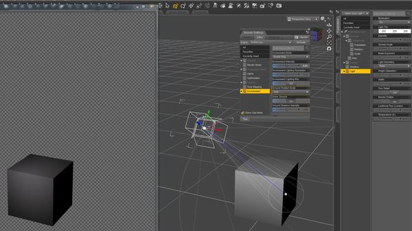
    How about a scene with just a primitive ans a Photometric Spotlight?

    PMSpotlightRender.JPG
    1880 x 1054 - 309K
  • Jason GalterioJason Galterio Posts: 2,562
    edited December 1969

    Did that yesterday and everything was remarkably dark. Thought it was just me... but going to try again.

  • Jason GalterioJason Galterio Posts: 2,562
    edited December 1969

    Same scene. Deleted everything but the camera and the spotlight. Added a primitive. Rendered. Nothing. Just a black scene. Like I said, nothing comes out of the spotlight.

    Spotlight parameters:

    Illumination: On
    Light Tint: 255-255-207
    Intensity: 100%
    Spread: 86
    Beam Expon: 4
    Light Geometry: Point
    Height: 10
    Width: 10
    Two Sided: On
    Render Emitter: On
    Luminous: Up at Ridiculous right now
    Temperature: 6500

  • IvyIvy Posts: 7,165
    edited December 1969

    wow glad i found this thread thanks for sharing everyone

  • Jason GalterioJason Galterio Posts: 2,562
    edited March 2015

    Added a Photometric Point light. Left default settings. Rendered. Nothing but black.

    Deleted the spotlight. Rendered again. Nothing but black.

    Changed to 3Delight. Rendered. Can see the primitive.

    Switched back to Iray again. Rendered. Nothing but black.

    Solved...

    Environment Mode has to be Scene Only. Then the Photometric lights emit.

    Post edited by Jason Galterio on
  • DAZ_SpookyDAZ_Spooky Posts: 3,100
    edited December 1969

    I'm still trying to figure out how this is all supposed to work. Is it biased? Unbiased?
    technically it is both. Iray Photoreal is Physically based Unbiased. Iray Interactive is Physically based biased.

    If it's the latter, why does it have a progress bar considering most unbiased engines go on forever?It has stop conditions.

    You have 3 conditions in render settings. Convergence (Default 95%), Iterations (Default 5000), Time (Default 7200 seconds) Whichever one hits first causes it to stop. You can change those, and for complex interior scenes I tend to crank up the time and iterations a bit.

    I worked out that at the current rate my (rather small) render would take around 12 and a half hours to complete if left to its own devices.{/quote] You can't really do that calculation like that. It starts slow, and can, and will jump, depending on how fast it is converging. On more complex renders it can also slow down for the last 5-10%.
    It seems incredibly slow, even when compared to engines like Luxrender. I've tried using optimized materials as well as playing around with the lighting, but nothing seems to change the slow render times.
    Slow is relative, but on average, with an equivalent lit 3Delight render, the render times, average about the same. Any kind of shader light in 3delight on an HD character, with the AOA Subsurface Shader (All of the Genesis 2 base figures) 3Delight is generally significantly slower.

    Annoyingly, cancelling the render seems to nuke the image as well, so I can't just get it to a 'good enough' state of affairs.

    Depends on where you cancel it. Cancel on the progress pane and the image will be there to save. Cancel on the image window, and the image will close.

    It's all terribly confusing, and there is scant little documentation on how best to set up a scene for it so I've merely been setting up images as I would for Luxrender. Apparently, that's a bad idea.Documentation is coming. First up is the shader settings. http://docs.daz3d.com/doku.php/public/software/dazstudio/4/referenceguide/interface/panes/surfaces/shaders/iray_uber_shader/start

  • DAZ_SpookyDAZ_Spooky Posts: 3,100
    edited December 1969

    scatha said:
    I think you missed the point...

    This is a setting for Nvidia graphics cards, I presume. These will not work the same with Radeon graphics cards, or will they?

    You presume incorrectly. The render is exactly the same with or without an NVIDIA card.
Sign In or Register to comment.