Adding to Cart…
Licensing Agreement | Terms of Service | Privacy Policy | EULA
© 2026 Daz Productions Inc. All Rights Reserved.You currently have no notifications.
Licensing Agreement | Terms of Service | Privacy Policy | EULA
© 2026 Daz Productions Inc. All Rights Reserved.
Comments
Pinups!
Can always use one sexy render.
Element of Surprise: Mineral Claim Jumpers of Alpha Centauri
Modeled some scifi outfits for G2F that I thought were Daz Store stylish. (Mutant ninja turtle outfit for genesis was modeed for a previous challenge)
Category 2. I used the fog to create the blue mist in the distance. I rendered once, than put that in the scene backdrop, then used shadow catchers to add some additional elements.
Claymation + Dart's Underwater Realms!!!!
If you remember from earlier pages, I created one of my silly characters for this month, a claymation mermaid. Here she is with my claymation guy dressed in his fancy new deep sea diving gear. He is mining the ocean floor. The vacuum of the mining equipment is carrara fire with its default box shape changed to the cylinder option. Color adjustments through GMIC filters.
Reminder : convert those WIPs to entries if you haven’t already done so.
i just realized I have two projects that 3/4 finished, but only one slot left. Trying to decide whether to finish and enter the tribute to the Russian 5th Element parody or the Brash and Moxie 7th voyage of sin bad tribute. There can be only one (because I already have 3 entries).
Hi everyone,
Too late for any feedback of course. Posting at Carrara Challenge more about me just jumping right in rather than safely sticking to an FAQ topic I made.
Some amazing stuff here! Had no idea about ‘multi-pass’ and other things people can do in this app. Look at comments/renders and Wow. Nothing I can add to that, just... Wow.
I think that 5th element here is either ‘community’ or ‘imagination’
---
Hopefully doing this correctly.
Category 1:
Based on what others had used, I picked Position, Object Index, Depth, Shadow, and Material Diffuse to use as layers in PS/CS3. Been using photoshop since 1994 so always fun to play around with it. :)
Best wishes & enjoy weekend
--Bruce
yep, get 'em in
I haven't checked out the entry thread yet apart from my own entry and the one before mine to get the entry number.. always like to wait till voting starts before looking but going off all these WiPs I have two picked out already so hope they get to enter them if they haven't already.
great job at hosting once again @Diomede
@Tynkere hope to see more of your stuff in not only the challenges but in the other Carrara image threads as well..
It can't be said enough how awesome everyone's work is here. Sorry I haven't commented on specifics, slammed at work and trying to finish my entry. It's finally time to break out all the elements and their respective passes to brighten up this image. This is the render straight out of Carrara along with a screen grab from the assembly room. I'll provide explantions soon.
The grass in the foreground is made from a simple grid in the Vertex Room. I inserted a grid, upped the density a bit, then selected polygons, kind of a checkerboard pattern, then extruded 4 times, narrowing the extrusion each time. I then used the Magnet tool and distorted them. I gave these blades of grass their own shading domain. I then inverted the selection, extruded the remaining polygons (made them a bit higher), ran the Magnet tool around and gave those polygons a different shading domain for variation. I included a screen shot from the Shader Room of one of the Shaders - the 2 shaders vary a little to give some variety. I then used a Surface Repliactor and replicated these grass patches over the foreground with some variation in scale and rotation on the Z axis.
Still a WIP, I still want to keep tweeking it, for example, the grass lost its punchiness, but have to run to work for a short shift. Will return later.
Looks great. Interesting way to do toon grass. Filing that away for the future.
Here is the current iteration of Brash's 7th Voyage.
Believe it or not, Brash and Moxie actually do have expression morphs applied. Yet they look like they have blank stares.
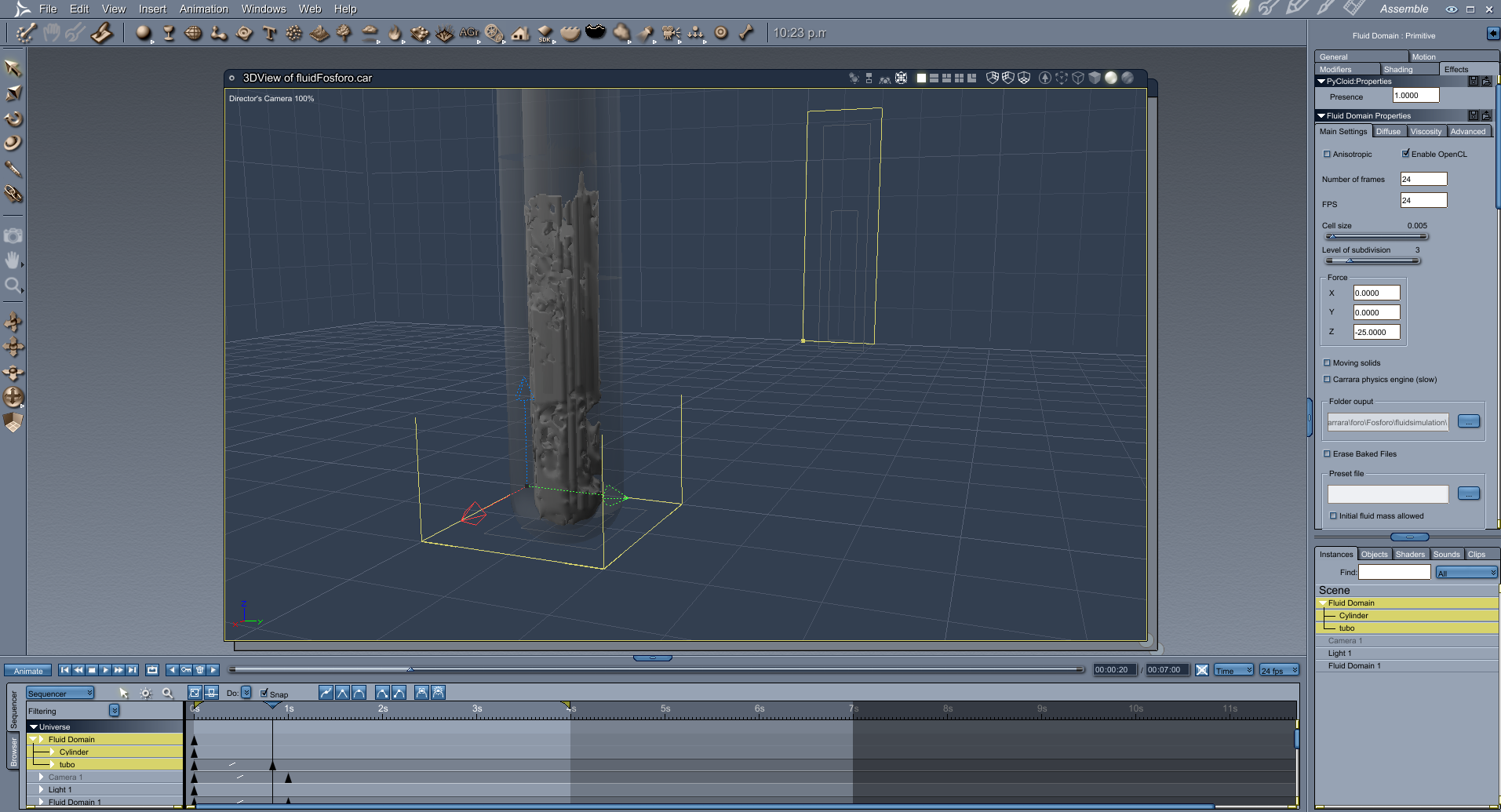
Phosphorus (N=15)
I used Fluidos to create the white phosphorus sticking on the tube wall.
I modeled all the laboratory equipment.
The figure is Genesis 2 Male, Jake. I created the dynamic hair.
There is only one light in scene, in the tube (a BulbLigthX with quadratic fall off rate).
The phosphorus has activated glow channel in its shader.
The rendering used GI.
I used Multipass rendering and the Gimp for adjusting the SSS in Jake and the hair color (the changes are subtle).
My entry will be for Category A - "...use a render pass from Carrara's multipass renderer list in some way, any way."
I used Carrara's Multipass Render to output mattes and cooked a few on my own. I like using Material Diffuse with my own shadow pass which involves turning objects white and rendeirng against a white backdrop, then using that render to drive an effect to color shadows.
**Thanks Headwax for the tip about setting a light to maximum brightness to create a shadow pass - a tip from your thread "How To - Simple Uses for Carrara Render Passes in Postwork". The resluts are better than the often weird blocky thing Carrara spits out...
Thank you Diomede_Carrara for hosting this challenge!
Happy to see more folks get their entries in. Great job.
The entry thread has now been converted to the voting thread.
Thank you very one who participated. Voting will close Sunday night after the super bowl. I will look up and report the time.
whose playing?
not that I will know the difference ... but
who is your tip?
The voting thread is scheduled to close 9pm on Sunday, Daz Utah time.
The New England team is playing the Los Angeles team (one of them, Rams). My hot tip is for side bets. Take ‘tails’ for the coin flip and take the over on number of times the camera pans to Michele Bunchen (quarterback wife and supermodel). My team isn’t in it so I will be just watching the outrageously expensive commercials, and drinking lots of beer / eating cheesy snacks.
Reminder - still time to vote.
Unsubstantiated rumors are saying that a flood of absentee ballots from North Caolina are all for Diomede_Carrara. If he wins, there will be a serious investigation.
I am hoping you are still going to share this
Hya Wendy, oh I would love to. I need to check it first - I got weighed down with other stuff. I'll send you a pm when it is fit for human consumption