FLUIDOS plugin for Carrara -- version 1.4 update

12022242526

Comments

  • AlbertoAlberto Posts: 1,471

    1. Phill's tutorial contained different options than mine. For the sphere, he checked "this is a fluid mass". I didn't have that option. My right pane shows it differently. It has 3 options one of which is fluid mass. I checked that;

    Yes, the interface have changed something since that time. The option you choosed is the equivalent one.

     2. I couldn't get the second fluid domain to stay in the same spot as the original one. When I apply fluidos modifier to it, it moves/shrinks and values change beyond fixing (strangely I can't resize it back).

    This is the normal behavior when you apply the modifier, don't worry, it's fine. But, better don't try to resize or move, because the fluid will resize or move from the intented sizes and positions.

    If you move the original Domain, you'll need to do the same to the modified domain. Do it before applying the FluidS modifier or when it's enabled. Even better, you could use the Sparrowhawke3D's "Transforms Package" plugin (I found it very useful for almost all my scenes).

    You're welcome!

  • johranshadijohranshadi Posts: 142
    Thanks Alberto, sorry if I'm bombing you with questions. I still can't figure out why nothing happens despite me doing everything Phill did. In the read me file it says you must have Microsoft Visual C++. Does it have to be installed in a specific location (I'm using Mac)? Thanks
  • AlbertoAlberto Posts: 1,471
    Thanks Alberto, sorry if I'm bombing you with questions. I still can't figure out why nothing happens despite me doing everything Phill did. In the read me file it says you must have Microsoft Visual C++. Does it have to be installed in a specific location (I'm using Mac)? Thanks

    No, you don't have to install the VS runtimes, they're only for Windows.

    Don't hesitate to ask me your doubts. 

  • Persona Non GrataPersona Non Grata Posts: 1,365
    edited March 2021

    .

    Post edited by Persona Non Grata on
  • AlbertoAlberto Posts: 1,471
    Selinita said:

    Hola Alberto,

    Just noticed your update - thanks for your continued work!

    I don't have much time to play these days, but thought I'd give the 'anything source' a try. I just can't get it to work at all. Could you post an example.

    ¡Hola!

    Of course.

    Here it is:

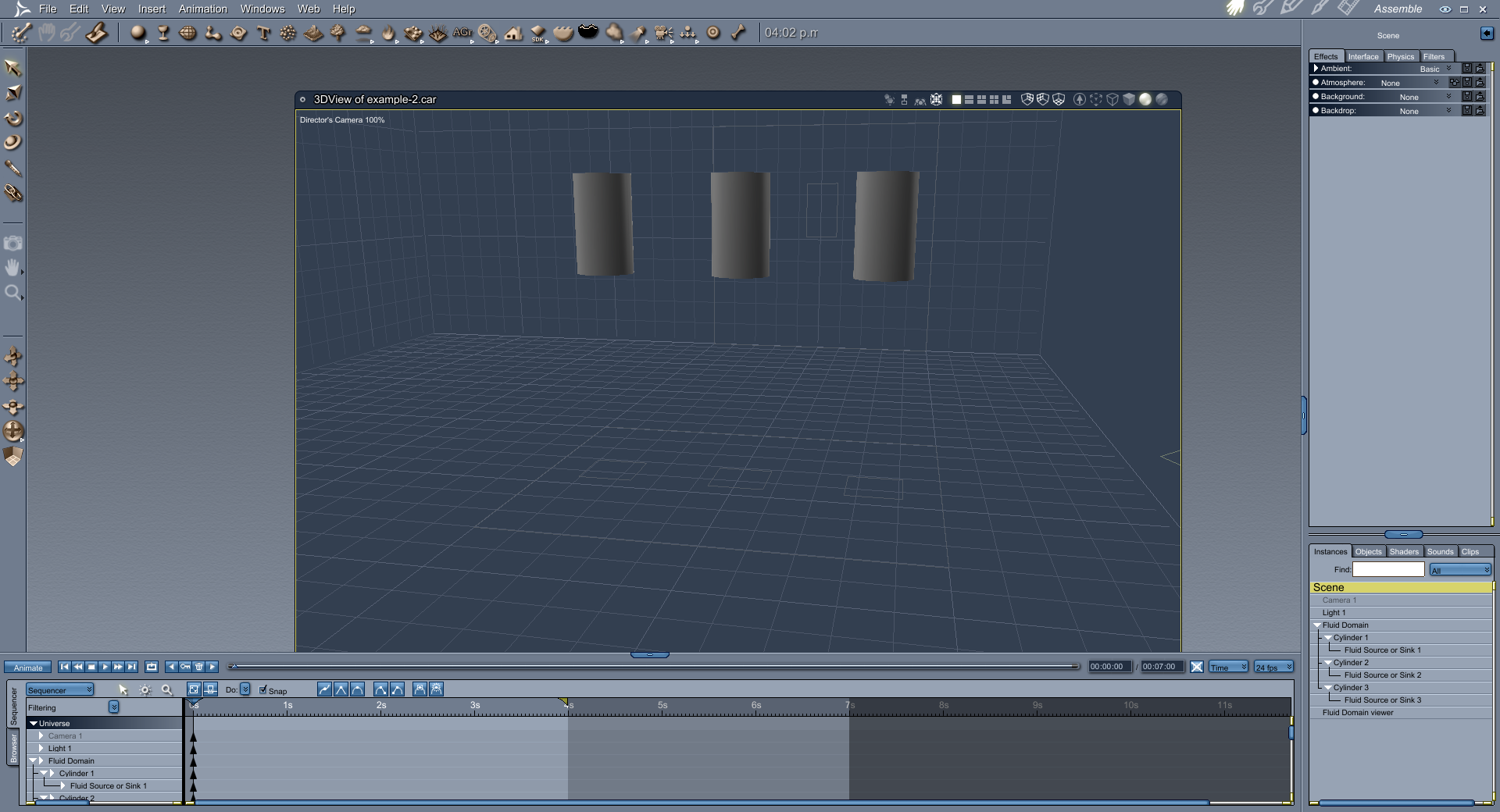
    Three cylinders (they could be any other geometric thing). Each one has a Source as a child in its hierachy:

    All the sources are marked as Anything is source in Type of Geometry (Model room)

    The first source has Volume as a Fluid origin, so the cylinder 1 is marked as Ignored Type, to avoid its volume blocks the flow.

    The second source has Surface as a Fluid origin, so the cylinder 2 is marked as solid obstacle, this is for avoiding the flow to go inside the cylinder.

    The third source has Surface as a Fluid origin and the cylinder 2 is marked as solid obstacle again. But this time, the properties of holes density and randomness are changed to get a sweating bottle effect.

     

    Here is the corresponding .car file:

    http://https://drive.google.com/open?id=1lhXQRRLSBF14y7eI8S4c3B9JprB0u4WB

     

    AnythingIsSourceExample.png
    1920 x 1040 - 406K
    AnythingisSource.png
    526 x 329 - 39K
    Cylinder 1.jpg
    236 x 861 - 57K
    Source 1.jpg
    236 x 861 - 56K
    Cylinder 2.jpg
    236 x 861 - 57K
    Source 2.jpg
    236 x 861 - 56K
    Cylinder 3.jpg
    236 x 861 - 57K
    Source 3.jpg
    236 x 861 - 56K
    AnythingIsSourceExample0.png
    1920 x 1040 - 281K
  • Persona Non GrataPersona Non Grata Posts: 1,365
    edited March 2021

    .

    Post edited by Persona Non Grata on
  • AlbertoAlberto Posts: 1,471
    Selinita said:
    Alberto said:

    ¡Hola!

    Of course; here it is...

    ¡Estas mi héroe!

    I can see my difficulty in having the child and parent the wrong way round :D - thanks for your prompt reply and continued generosity!

     

    Saludos cálidos

    ¡De nada! smiley

    Hasta luego.

     

  • Hi! I'm having a problem with Fluidos, I'm using it on Daz Studio but googling about the problem I got this forum and not much anywhere else, so I thought it was best to ask here.

    I got the dreaded "can't find fluidsim.dll" error and going through this thread I downloaded the no-OpenCL version, tried it, and now I simply get a "Can't load engine functions" error.

    I'm simply loading the preset Fluidos scene 2 and running the Fluidos simulation. I already tried running Daz as admin and turning off windows firewall (not using any other antivirus). Tried checking the file with dependency walker like it's also mentioned here and got errors but after googling about them, it seems those are false error the app gets on windows 10 since it hasn't been worked on since windows 7, or something like that. I can't see any other error from a file not supposed to be a false error. In the screenshots I was using the normal fluidsim.dll file, so it does have the OpenCL.dll error, which is obviously not in the no OpenCL version, but the rest it's the same. Help? :(
    (CPU: i5 7400, and GPU: GTX 1070)

    fluidsim1.png
    1920 x 1080 - 172K
    fluidsim2.png
    1920 x 1080 - 205K
    fluidsim3.png
    1920 x 1080 - 210K
  • 3drendero3drendero Posts: 2,029
    Try the DAZ support, they are happy to support their customers: https://www.daz3d.com/help/
  • AlbertoAlberto Posts: 1,471

    Hi! I'm having a problem with Fluidos, I'm using it on Daz Studio but googling about the problem I got this forum and not much anywhere else, so I thought it was best to ask here.

    I got the dreaded "can't find fluidsim.dll" error and going through this thread I downloaded the no-OpenCL version, tried it, and now I simply get a "Can't load engine functions" error.

    I'm simply loading the preset Fluidos scene 2 and running the Fluidos simulation. I already tried running Daz as admin and turning off windows firewall (not using any other antivirus). Tried checking the file with dependency walker like it's also mentioned here and got errors but after googling about them, it seems those are false error the app gets on windows 10 since it hasn't been worked on since windows 7, or something like that. I can't see any other error from a file not supposed to be a false error. In the screenshots I was using the normal fluidsim.dll file, so it does have the OpenCL.dll error, which is obviously not in the no OpenCL version, but the rest it's the same. Help? :(
    (CPU: i5 7400, and GPU: GTX 1070)

    Hi!

    Did you installed the plugin with the Daz Install Manager?,

    It is the last Fluidos for DAZ Studio version (1.3)?

  • Alberto said:
    Hi!

    Did you installed the plugin with the Daz Install Manager?,

    It is the last Fluidos for DAZ Studio version (1.3)?

    Yeah, first installed it with DIM, got the errors, then I also installed it inside Daz in the smart content tab, still same errors.

    According to the user guide included, it is v1.3, but can't find anywhere else to check the version o.o

  • AlbertoAlberto Posts: 1,471
    Alberto said:
    Hi!

    Did you installed the plugin with the Daz Install Manager?,

    It is the last Fluidos for DAZ Studio version (1.3)?

    Yeah, first installed it with DIM, got the errors, then I also installed it inside Daz in the smart content tab, still same errors.

    According to the user guide included, it is v1.3, but can't find anywhere else to check the version o.o

    It seems your computer don't have OpenCL. The no-OpenCL version is oudated and won't work with Fluidos for Daz Studio plugin.

    The video card driver installs OpenCL by default. Is your driver updated?

     

  • Alberto said:
    Alberto said:
    Hi!

    Did you installed the plugin with the Daz Install Manager?,

    It is the last Fluidos for DAZ Studio version (1.3)?

    Yeah, first installed it with DIM, got the errors, then I also installed it inside Daz in the smart content tab, still same errors.

    According to the user guide included, it is v1.3, but can't find anywhere else to check the version o.o

    It seems your computer don't have OpenCL. The no-OpenCL version is oudated and won't work with Fluidos for Daz Studio plugin.

    The video card driver installs OpenCL by default. Is your driver updated?

     

    Well, I feel so dumb. Updating video drivers did the trick. I honestly didn't think it would help because it's not like it had the stock drivers and I tried using Fluidos when it was just released for Daz and I had the same issue, I remember that I did update my drivers that time and still didn't work. At the time I had another CPU (Pentium G4560) and I just gave up thinking it was that. The reason I tried Fluidos again is that I got a new CPU. Anyway, thanks! :) (and sorry for the classic tech support dumb issue xD)

  • AlbertoAlberto Posts: 1,471
    Alberto said:
    Alberto said:
    Hi!

    Did you installed the plugin with the Daz Install Manager?,

    It is the last Fluidos for DAZ Studio version (1.3)?

    Yeah, first installed it with DIM, got the errors, then I also installed it inside Daz in the smart content tab, still same errors.

    According to the user guide included, it is v1.3, but can't find anywhere else to check the version o.o

    It seems your computer don't have OpenCL. The no-OpenCL version is oudated and won't work with Fluidos for Daz Studio plugin.

    The video card driver installs OpenCL by default. Is your driver updated?

     

    Well, I feel so dumb. Updating video drivers did the trick. I honestly didn't think it would help because it's not like it had the stock drivers and I tried using Fluidos when it was just released for Daz and I had the same issue, I remember that I did update my drivers that time and still didn't work. At the time I had another CPU (Pentium G4560) and I just gave up thinking it was that. The reason I tried Fluidos again is that I got a new CPU. Anyway, thanks! :) (and sorry for the classic tech support dumb issue xD)

    Glad it works now!

  • DartanbeckDartanbeck Posts: 22,049
    3DAGE said:

    HI Dart :)

    i've just been upgrading too,. you should look at getting an M.2 , if you're getting a new motherboard/processor /OS

    I picked up a Ryzen7 2700x, and an RTX 2070, then realised ryzen doesn't support win7 , so my expectation of simply plugging in my hard drives, was turned into a reality of buying Win10.

    fortunately I got a 500gb SSD "bundled" with the motherboard/processor,. but, i also bought a 500gb M.2 card,. which fit's onto the motherboard,  it's very very fast (PCI NVMe SSD)

     

    Yup. Mine design doesn't go for the RTX just yet, but it does have everything else in there. I knew already that Ryzen doesn't support Win 7 

  • DartanbeckDartanbeck Posts: 22,049
    Alberto said:
    Alberto said:
    Alberto said:
    Hi!

    Did you installed the plugin with the Daz Install Manager?,

    It is the last Fluidos for DAZ Studio version (1.3)?

    Yeah, first installed it with DIM, got the errors, then I also installed it inside Daz in the smart content tab, still same errors.

    According to the user guide included, it is v1.3, but can't find anywhere else to check the version o.o

    It seems your computer don't have OpenCL. The no-OpenCL version is oudated and won't work with Fluidos for Daz Studio plugin.

    The video card driver installs OpenCL by default. Is your driver updated?

     

    Well, I feel so dumb. Updating video drivers did the trick. I honestly didn't think it would help because it's not like it had the stock drivers and I tried using Fluidos when it was just released for Daz and I had the same issue, I remember that I did update my drivers that time and still didn't work. At the time I had another CPU (Pentium G4560) and I just gave up thinking it was that. The reason I tried Fluidos again is that I got a new CPU. Anyway, thanks! :) (and sorry for the classic tech support dumb issue xD)

    Glad it works now!

    Me too. A life without Fluidos is no life at all! wink

  • PhilWPhilW Posts: 5,162

    I'm sure there was life BEFORE Fluidos, but it's difficult to remember...

  • DartanbeckDartanbeck Posts: 22,049
    PhilW said:

    I'm sure there was life BEFORE Fluidos, but it's difficult to remember...

    Maybe. But it was dry and still ;)

  • AlbertoAlberto Posts: 1,471

    laugh

  • DUDUDUDU Posts: 1,945

    After a long trip to finish my animation movie, I would like to learn deeper this marvelous plugin.
    Yesterday, I tried to fill an object with a simple emitter without success.
    When the emitter is outside, it runs fine, if I put it inside the object, a long calculation is done, but no one particle is produced.
    I replicated in Realflow what I wanted to do with Fluidos, see the video:

    https://youtu.be/FVBeGggg8_M


    Thanks for your help!

  • WendyLuvsCatzWendyLuvsCatz Posts: 40,799

    Maybe it does not like being inside an enclosed object?

  • AlbertoAlberto Posts: 1,471
    DUDU said:

    After a long trip to finish my animation movie, I would like to learn deeper this marvelous plugin.
    Yesterday, I tried to fill an object with a simple emitter without success.
    When the emitter is outside, it runs fine, if I put it inside the object, a long calculation is done, but no one particle is produced.
    I replicated in Realflow what I wanted to do with Fluidos, see the video:

    https://youtu.be/FVBeGggg8_M


    Thanks for your help!

    The emiter don't have presure by itself, cannot push water upwards. If you haven't done so already, change the gravity force in z to +25, or use a directional force pointing upwards.

    More importantly: if you put an emitter or any fluid inside a figure or any closed object, the plugin interprets all the inside as solid obstacle, thus, nothing will flow. The solution is to add thickness to the geometry, so the plugin to understand the inside is hollow.

     

  • DUDUDUDU Posts: 1,945

    @Wendy: It's the first thing I thought of and I deleted a few polygons on the top of the head, it wasn't better.

    @Alberto: "The emitter don't have presure by itself, cannot push water upwards": I didn't know that, but the emitter is in the head in this test.

    -"More importantly: if you put an emitter or any fluid inside a figure or any closed object, the plugin interprets all the inside as solid obstacle, thus, nothing will flow."

    Good to know! You should add this in your PDF!

    Now, I added thickness to the geometry, the fluid passed through this time.
    I added 2 layers to the object and the fluid begin to start but, a few "blobs" only and they stays around the emitter, nothing more.
    Now, I reduced the cell size to 0,05 and a subdivision of 2 on the domain,the liquid looks like clay and doesn't sink downward. It's like the object didn't have an accurate friction.

    What can I do more?

    Thank you.

  • AlbertoAlberto Posts: 1,471
    DUDU said:

    @Wendy: It's the first thing I thought of and I deleted a few polygons on the top of the head, it wasn't better.

    @Alberto: "The emitter don't have presure by itself, cannot push water upwards": I didn't know that, but the emitter is in the head in this test.

    -"More importantly: if you put an emitter or any fluid inside a figure or any closed object, the plugin interprets all the inside as solid obstacle, thus, nothing will flow."

    Good to know! You should add this in your PDF!

    Now, I added thickness to the geometry, the fluid passed through this time.
    I added 2 layers to the object and the fluid begin to start but, a few "blobs" only and they stays around the emitter, nothing more.
    Now, I reduced the cell size to 0,05 and a subdivision of 2 on the domain,the liquid looks like clay and doesn't sink downward. It's like the object didn't have an accurate friction.

    What can I do more?

    Thank you.

    I suggest not to use subdivision level more than 1, in this case, it could produce an stairs effect in the fluid. Don't add layers to the object. Only add thickness in model room.

    This is an example with the Daz Gremlin. I posed and next unlock the figure with Fenric's plugin, then, in model room, I apply add thickness-0.01 m) and returned to the assemble room.

    I changed the total scale of figure to 300 % and added the Fluid domain and a Source. The parameters are: Cell size 0.05 and 168 frames.

    The fluid stop at the knees because the Domain's bottom is there.

    gremlin.png
    1920 x 1040 - 397K
  • DiomedeDiomede Posts: 15,410

    Thanks for the explanation and demo.  Now, maybe my characters can finally use some of the 139 bathrooms in the Daz store.  laugh

     

    Have been modeling some small set pieces that will greatly benefit from Fluidos.  Thank you.  But all I really want to do is create a big outdoor scene with a valley full of buildings and have an upstream dam break!  So villainous.  Bwahahahahaha!  

  • AlbertoAlberto Posts: 1,471

    Thanks for the explanation and demo.  Now, maybe my characters can finally use some of the 139 bathrooms in the Daz store.  laugh

    You're welcome!

    Have been modeling some small set pieces that will greatly benefit from Fluidos.  Thank you.  But all I really want to do is create a big outdoor scene with a valley full of buildings and have an upstream dam break!  So villainous.  Bwahahahahaha!  

    You're as evil as Hollywood.surprise

  • DUDUDUDU Posts: 1,945
    Alberto said:
    DUDU said:

    @Wendy: It's the first thing I thought of and I deleted a few polygons on the top of the head, it wasn't better.

    @Alberto: "The emitter don't have presure by itself, cannot push water upwards": I didn't know that, but the emitter is in the head in this test.

    -"More importantly: if you put an emitter or any fluid inside a figure or any closed object, the plugin interprets all the inside as solid obstacle, thus, nothing will flow."

    Good to know! You should add this in your PDF!

    Now, I added thickness to the geometry, the fluid passed through this time.
    I added 2 layers to the object and the fluid begin to start but, a few "blobs" only and they stays around the emitter, nothing more.
    Now, I reduced the cell size to 0,05 and a subdivision of 2 on the domain,the liquid looks like clay and doesn't sink downward. It's like the object didn't have an accurate friction.

    What can I do more?

    Thank you.

    I suggest not to use subdivision level more than 1, in this case, it could produce an stairs effect in the fluid. Don't add layers to the object. Only add thickness in model room.

    This is an example with the Daz Gremlin. I posed and next unlock the figure with Fenric's plugin, then, in model room, I apply add thickness-0.01 m) and returned to the assemble room.

    I changed the total scale of figure to 300 % and added the Fluid domain and a Source. The parameters are: Cell size 0.05 and 168 frames.

    The fluid stop at the knees because the Domain's bottom is there.

    OK, it works fine, thank you!

  • AlbertoAlberto Posts: 1,471
    DUDU said:
    Alberto said:
    DUDU said:

    @Wendy: It's the first thing I thought of and I deleted a few polygons on the top of the head, it wasn't better.

    @Alberto: "The emitter don't have presure by itself, cannot push water upwards": I didn't know that, but the emitter is in the head in this test.

    -"More importantly: if you put an emitter or any fluid inside a figure or any closed object, the plugin interprets all the inside as solid obstacle, thus, nothing will flow."

    Good to know! You should add this in your PDF!

    Now, I added thickness to the geometry, the fluid passed through this time.
    I added 2 layers to the object and the fluid begin to start but, a few "blobs" only and they stays around the emitter, nothing more.
    Now, I reduced the cell size to 0,05 and a subdivision of 2 on the domain,the liquid looks like clay and doesn't sink downward. It's like the object didn't have an accurate friction.

    What can I do more?

    Thank you.

    I suggest not to use subdivision level more than 1, in this case, it could produce an stairs effect in the fluid. Don't add layers to the object. Only add thickness in model room.

    This is an example with the Daz Gremlin. I posed and next unlock the figure with Fenric's plugin, then, in model room, I apply add thickness-0.01 m) and returned to the assemble room.

    I changed the total scale of figure to 300 % and added the Fluid domain and a Source. The parameters are: Cell size 0.05 and 168 frames.

    The fluid stop at the knees because the Domain's bottom is there.

    OK, it works fine, thank you!

    You're welcome!

  • MistaraMistara Posts: 38,675

    do the wave presets in daz store work for the carrara fluidos?

    https://www.daz3d.com/fluidos-presets-waves

    thanks.

  • TangoAlphaTangoAlpha Posts: 4,587

    Same question for the upcoming Water Planes presets

    Alternatively, can you freeze out a DS Fluidos sim to real geometry?

Sign In or Register to comment.