Adding to Cart…
Licensing Agreement | Terms of Service | Privacy Policy | EULA
© 2026 Daz Productions Inc. All Rights Reserved.You currently have no notifications.
Licensing Agreement | Terms of Service | Privacy Policy | EULA
© 2026 Daz Productions Inc. All Rights Reserved.
Comments
So first thing that I see as an issue....the door panels aren't actually connected to the door at all, they're essentially separate models. Obviously you did this because of the geometry not matching up, so you'd get Ngons on the outer part of the door. Clearly you need to start from a much simpler and better standpoint.
I could spend a lot of time going over various ways to do things, to fix what you have, and so on, but that would take a lot of time and pictures, and really wouldn't get at the heart of whats going on. What you should do is model the door more simply, the right way, and make sure to export without "normals", that's key. This way you can take a simple square in the doors panel, select it, and extrude, without having to add any extra faces.
So the best thing for you to do is go back to your door looking like the first image, selecting the colored faces all at once, then doing an extrude on all of them, then when exporting the model, just simply not checking or unchecking the "export normals" box.
Right. I hadn't welded the panels back on yet. I was waiting to learn which (if either) was done the right way. Or at least which was done the least-wrong way. Once I knew that, I planned to copy-paste the better one over to replace the other, and weld both back onto the door. Then I planned to use the same procedure for the other panels.
So if I don't check (or un-check) the Export Normals box, that will make sure none of the weird shadow problems carry over to DAZ?
Give it a try. If it's still an issue, then it's DAZ incorporating its own normals by default.....I'm not sure if DAZ imports models without normals or needs a setting change to do so, or if it doesn't do that at all. But in that case, you would then simply use the reinforcement method I described earlier, with the tessellation by slice function, real easy, just a few clicks and no Ngons either. I don't use DAZ to render.
Oh and I edited it out of my post to make it shorter, but welding the way you had it, wouldn't of made a difference, because I tried that and it actually remained as 3 separate objects even though it appeared as one single object, because the border lines between the objects were still there, but unconnected (i.e. 2 sets of lines really close together). Easy to miss. I noticed this after I tried to weld then triangulate ngons, it said there were none....because they weren't actually truly connected to create ngons. That's a whole different quirk though.
user.operator....that door comes out around 240 faces, right?
I think that's about the minimum to ensure there won't be n-gon/tesselation problems.
It's 166 faces, not that it really matters.
I added an extra extrusion or two, then...but my point being, there's a minimum level of faces/edges/cuts needed to prevent the n-gon faces from being created in first place. And without doing any insetting/extrusions for the panels, that minimum for one side of the door, is like in your first image...35 faces to start with. That layout is always going to be 'clean'.
OK, here's something interesting.
You can make the same kind of extrusions using either the Fast Extrude tool, or the Surface Extrude tool. But if you use just the Fast Extrude tool, you don't get the odd shadows on flat surfaces. But, if you use the Surface Extrude tool you immediately start to see the shadows for the same kind of extrusions. And to further the mystery, after using the Surface Extrude tool even once on the object, all further extrusions using either tool will produce the shadows.
I don't know exactly what this means, but I just noticed it while trying to reproduce the door panels.
Try creating a fresh door "block" and use only the tessellation tools and the Fast Extrude tool and see what happens. It works for me.
With most objects, it's simply easier to export without normals, then either import into renderer with no normals, or calculate normals with the renderers instead. In my renderer, I can even control the normals down to the precise angle, which can smoothen or sharpen edges with great control, something I don't think hexagon lets you do at all....all you can do in hexagon is orient the normals to face inside or outside. Hexagon has lots of bugs that were never addressed or may just be there out of simplicity.
First, thank you all for your help so far. I was totally lost. Now I feel marginally less lost.
I've begun again. This time I used Tessellation by Slice to delineate the 'beams', as before, but with reinforcing lines 5mm on the 'panel' side of each 'beam'. Following de3an's advice, I tugged each of the big panels (on both front and back) to make sure Surface Tessellate hadn't missed any seam welds. It had missed one, and I fixed it with Weld Points. I only tugged the big panels because that showed also me the seam changes with the reinforcing line panels between them.
Before any extrusions to model the panels, there are now 117 faces on the front and back of the door. Should that be enough?
And how do I know how many is enough? Is this just something you get a feel for, with time and experience?
Basically, you want enough so that each face is going to be a quad no matter what you do to it...
Okay, I think it's correct now. I used fast extrude with Z-symmetry to do the insets for the upper left (on the front side) panel. There are no weird normals on the face of the door. There are weird normals in the front panel inset, but there are no weird normals in the back panel inset and Hexagon found no N-gons when I tried Utilities>Triangulate Non-Planar Facets. So I'll do the other panels, then UV map it, then export it in obj without normals.
Part of your problem is you're using the smoothed viewing feature. Those little spheres in the bottom center of the program, it's best to set to the blocky sphere for blocky objects, rather than the smoothed sphere setting. It might give you a false presumption that everything is OK, but you still need to export without normals either way.
Well ... I've made progress ... and now I'm truly befuddled....
I remodeled the door (I've lost count how many times) with the reinforcing lines and a simpler, stepped-in panel design. In other words, there are no sloping faces. All faces are either parallel or perpendicular to the main door face.
I used Fast Extrude to do the panel insets, but this time I didn't use the yellow dot at all. Instead I used the blue arrow to push the outer step in 5mm, then used the red dot to create a 4cm narrower face, then used the blue arrow to push the middle step 5mm in, then used the red dot to create a 4cm narrower face, then used the blue arrow to pull the inner step 5mm out, then used the red dot to create another 4cm narrower face, and used the blue arrow to pull that central face 5mm out. Then I adjusted the top and bottom faces of each step and the central face, so each was offset 2cm from the one outside it.
I exported to obj format without normals, imported in DAZ Studio, gave it a simple off-white texture, and rendered. As you can see in StillOneWeirdNormal, there's still one weird normal: the upper right panel on the front side. There's a matching weird normal on the back side of the door.
I went back to Hexagon and switched from the Flat Solid view to the Smoothed Solid view, to see if the weird normal showed up there. As you can see in ButNotTheSamePanel, there's a weird normal in Hexagon ... but it's on the lower right panel. Again, there's a matching weird normal on the back side.
I've attached the Hexagon file (prehungdoor2.zip) and the obj file (testdoor.zip).
Thank you all for your patience, and for your help.
I loaded up your models and I'm not seeing any issues with either.
Try this; mass select every face of the door, go to Vertex Modeling > Free Tesselate > Quad Tesselation. It gives the door a lot of faces, but for the simplistic renderering you're doing it shouldn't kill performance....and more importantly, you shouldn't have visual issues. Typically us modelers try to be as efficient as possible with models by only using as many faces as necessary, but unless it's going into a game or a high complexity scene, it's not really an issue.
You can also do this method instead of reinforcement lines, since this is essentially just the same principle in overdrive.
Hrmm. That's ... confusing, user.operator. I wonder if I have a corrupted file issue....
re-read my post if you haven't since I was still updating it with information.
Thank you, user.operator! Well, that fixed the problem in Hexagon, and the door looks perfect if I use the Hexagon-DAZ Bridge (Send to DAZ Studio).
But if I export it as an obj (without normals) and import it in DAZ Studio, there are odd normals on the outside faces of the inset steps in the upper-right panel. I exported again, this time with normals, and there were odd normals on the same faces.
I may use the Hexagon-DAZ Bridge, export it as an obj from DAZ Studio, and import that obj back into Hexagon. Ultimately I'll need an obj file with the casing, door, hinges, doorknob, face plate with latch, and strike plate -- each UV mapped -- so I can import the entire model into DAZ Studio as a Figure. Once there, I'll parent the door to the casing, parent the hardware to the casing or door as appropriate, rig the door to open, and add textures.
Well, the pass-it-through-DAZ Studio thing didn't work. I used the Hexagon-DAZ Bridge (Send to DAZ Studio) and the door looked perfect in DS. So I exported it as an obj file, and imported that back into Hexagon. Still looked perfect. So I exported it from Hexagon and imported it back into DS ... and got the same odd normals around that upper right panel.
I've attached both the Hexagon (prehungdoorquadtess.zip) and obj (testdoorquadtess.zip) files. Do others get odd normals around the edges of that upper right panel in DS or other render software?
I just confirmed this is not a corrupt Hexagon file issue. Specifically, I:
1) Used the DAZ Bridge (Send to DAZ Studio) to send the door to DS. It appeared without any odd normals.
2) Exported the door from DS into obj format.
3) Opened a new Hexagon file and imported the obj file I had exported from DS. It appeared without any odd normals.
4) Exported the door from Hexagon in obj format (without normals) as a new file.
5) Opened a new DS scene and imported the new file. And ...
... the odd normals around the edges of the upper right panel returned.
If I believed in the supernatural, I would start to wonder if this door is haunted, cursed, or ...
... wait for it ...
... hexed.
I'm not seeing any shadowing issues with any of your uploaded files either. And since I'm not a Daz Studio user I can't really help with how things render in it. But I do know that if I import one of the obj files into Carrara, I will need to perform a "crease edges" on the object, otherwise Carrara tries to smooth all of the surfaces making it all puffy looking.
Hexagon has its own form of edge creasing called Breaks. Perhaps if you applied breaks to all of the edges before exporting as an obj, the creasing would follow the object to Daz Studio. It does with Carrara.
I also noticed that you need to export the normals if you want the creasing to be saved with the obj.
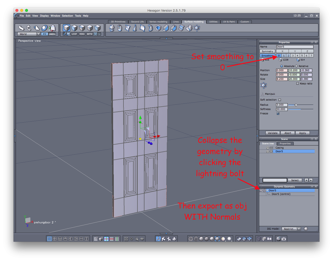
Here are some images as a guide.
NOTE: in the first image, activate transparency first.
Wow, de3an ... that fixed the problem!
Now ... to UV-map it....
Thank you all sooooooooo much!
Crissie
Hooray!!
I must note one mistake in your instructions, de3an: if I reset the smoothing to zero, that canceled the fix. To fix the normals, I had to leave the smoothing at at least 1.
I missed making that mistake by sheer accident: I didn't see that you had a second drawing with more steps until I'd already done it (with smoothing 2). That worked, and only when I came back here to reply did I see you had a second drawing, with more steps. I tried it again with smoothing zero, and that didn't fix the problem. I tried it again with smoothing 1, and that did.
The smoothing of 1 (rather than 2) will also make the UV mapping less of a nightmare....
This door now has about a bajillion faces. That's a rough, eyeball estimate, through very tired eyes....
How odd.
I used smoothing at zero, otherwise the door had rounded surfaced and looked like the example that I posted of the export without normals. Not sure how you're getting it to work.
When I set the smoothing to zero, I keep the "Smoothing" button selected. If you unselect the Smoothing button then the effect is indeed lost. And a setting of zero doesn't add any more faces to the model.
I see you keep referring to 'Utilities>Triangulate Non-Planar Facets" to fix n-gons. Non-planar and n-gons are two very different animals. If you want to find n-gons, go to selection>select over-4-point faces (or words to that effect) I don't have Hex installed on this computer, so can't do a quick check of the exact wording:)
I know others have chimed in on this and, perhaps, may have already pointed this out. (Sorry, just chiming in and didn't read all responses, since I think it's a relatively simple issue.) The issue is not likely to be a Hexagon problem. It's more likely to be a rendering issue, so long as the faces that are intended to represent one planar surface are, in fact, coplanar to each other. (ie: "Flat") Specifically, the rendering engine you're using can not determine the correct vertice normals for shading effects, so it botches them up. I haven't d'loaded your object, but your uv-maps don't appear to be capable of rendering the problem you're experiencing and the problem is indicative of a classic rendering issue.
This is a common issue with low-polygon objects and smooth shading in renderers that make use of it, especially in Poser and older DAZ engines that I am familiar with. The cure is to add a bit of geometry to the object to give the engine what it needs (MAOR VERTS! :) ) or to change your smooth shading options in the renderer. If you're using Poser, this is an especially troubling issue, since Poser is, by design, made for rendering organic shapes and hates hard edges with a passion. (ie: You have to model inorganics specifically with these engine's needs in mind.) Either turn off what Poser calls "Smoothing" and lower the shading rate to .2 or add some "control" geometry for your renderer. I would suggest one or two edges across the large area of the "panels", splitting them into two halves or more, would solve the shading rate issue, so long as the object does not have "Smoothing" turned on, which is really just a super-power smooth shading... If you want the object to have smooth shading, increase the polygons, adding control edges along all the "hard" edges of the object, so that smooth shading doesn't deform the object upon rendering, yet still achieves a good smooth shading effect.
The more verts the engine has for those "flat" areas, even if they're not completely coplanar, but aren't off too much, the more flat it will look when rendered, since it has more vertice normals to work with that are fairly coplanar.
PS - I took another look at your pics. You are also "pincing" the corners of those panels. By pinching them like that, with long lines at an angle to the all-important "corner" of the panel, you are actually demanding that the renderer pinch those corners with smooth shading. If you don't add more control edges/loops that give the renderer the correct information, it's going to still pinch those corners. So, get rid of those pinched corners on the panels (Those little squares/diamods you've got going on at each corner of a panel) and put more edges horizontal and vertical in that "panel" geometry. ie: Consider using an extrude straight from the flat surface of the door, then dividing those extruded flat planes into four sections. Add edges along the edges of the panel to reinforce the "hard edge" of the panel in the rendered result.
PPS - Almost everything can be solved with more verts... placed in the right places, of course. :) Someone above may have solved the problem. I just wanted to chime in with "why" the problem is happening and verbally construct how to fix it. I can't do an example for you, atm, but someone may have already done so. Remember - Always model for the renderer your model will be used for. For Poser/DAZ, you can find modeling guidelines somewhere on either DAZ's site or Renderosities under "Vendor" guidelines and such. A search for those terms may yield them up, too. They're very instructive.