Is it possible to make the render frame horizontal and not vertical?
VicS
Posts: 1,273
Is it possible to make the render frame horizontal and not vertical?
im trying to get the frame like the green box in the image shows, when I reverse the dimensions, (replace 800 with 480 and 480- with 800), it doesnt do that though
2023-04-20_083445.png
3406 x 1437 - 1M

Comments
Set the size or aspect ration, with Constrain Proportions off, in the editor tab of the Render Settings pane.
Well, when I change my render setting to the way you suggest, I get a horizontal result... Like the image below.
And here is the scene in Daz... with that horizontal framing. Note that the render dimensions are 1800x1238... so in the ballpark of what you were looking for, proportionally
I cant get it, Im trying to make the dimensions that will fit on a phone, can someone send me or screen shot me the dimensions i need toi put in both the pixel size and tyhe aspect ratio
i want it like the green box in the first image
turn image constraints off
letter and legal are also close to what you want
Wendy, do you mean constraint proportions (global)?
i tired both ways with that on and off, or where is image constraints, couldnt find that
thanks
yeah that, did not have D|S open when I typed the reply
watch it as it sometimes put's itself on again which is likely what is happening
I saved a Dimension preset (global) for W1080 H1920 called YouTube shorts I use
I'm trying but it doesnt work, keep getting the same results as the images I sent
are you using a camera preset, the PA may have locked certain parameters
i was using Riversoft's camera cutaway, I just turned it off but same results, even in perspective view, same results
Shall we confirm what you want first ~~ More or less the frame below is the proportion of iPhone 12's screen. The default is like this:
But you wanna have sth. like this?
yes Crosswind that is how I'm trying to get it to be
Unfortunately my friend, it is not like what we can make in Photoshop... As far as I know, we have no way to make it in DS now, since the 'frame' is auto-adaptive to the 'Viewport', by height or width. If there's any solution, I'll be also very happy and highly grateful!
PS: but still I don't think there's any trouble or problem in terms of manipulation by using current feature.. just keep the right proportion with enough resolution for rendering, that'll be fine.
oh you trying to render to viewport?
I render to file, maybe that's the issue, your monitor likely is not 1920 pixels tall
No no, he just wanna have these 'margins' (arrows in yellow)... in other words: set the 'frame' right in the center of the viewport with 'margins'...
yes Crosswind that is how I'm trying to get it to be
the frame should automatcially go in the center like that and the dimensions have to be exact so it willfit on the phone screen good
The render will be the size tou set, not the size of the Viewport, so I still don't follow the issue - turn off the constraint, set the size, render.
but i have to placethe object to render exact so i need the frame boders to know that
and when it is vericle there are the guides
The frame border is exact, in proportion and position. If you are bneeding to match a grid you could apply that as a backdrop image (Window>Panes(Tabs)>Environment, set the type to Backdrop, and select the guide image).
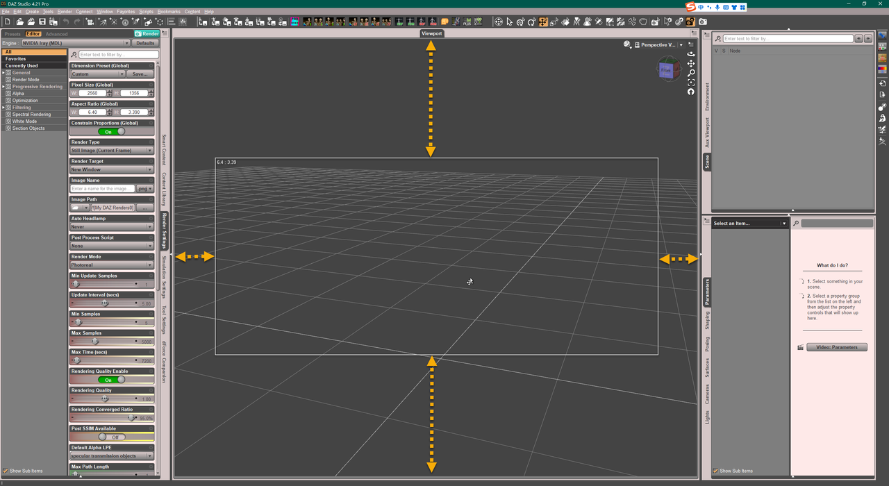
See the image below for a quick render settings tutorial. You just need to know what the dimensions for your phone are. You can play with the dimensions till you get it juuuust right. The key is to have CUSTOM set.
Thanks Im pretty sure I did that in the screen shots I sent but if someone can do one example 0f 800 x 480 (to fit on phone screen good)
and get the frame to show like the image shows horizontially in daz then Ill copy it exactly and mine will have to work also , because I have tried everything and cannot get the results so far
I'm now a bit confused ~~ '... to fit on phone screen good....' What does it mean on earth? What are you gonna do with such a 'landscape 800 x 480 frame' ?
I'm assuming that what is being done is creating a background or wallpaper for the phone. If you know the dimensions you want, here are some settings. I realize that the desktop styles we use are different, but the information is the same.
this seems to be nothing to do with the dimensions of the render but how you want the framing displayed in the viewport which is affected by the layout options you use including tab docking
Crosswind , 480x800 is the dimensions for a phone animated gif
davorama thanks for the screenshot-using same dimensions mine still goes all the way to the top
Wendy can you tell me how to play around with the layout options you use including tab docking but which one of those did davorama use that they got their preview frqame not to go all the way to the top
and I still thought it should be ceneter3ed as in Crosswind's example-or centering it depends on the dimensions and 800 x 480 will never be in the center screen like that?
VicS, If the end result is that you want an image to be rendered to 800x480, the white box that appears on your screen is the correct proportions, no matter how large or small or what position it may appear on your screen and no matter if there is no gap between the sides of the white box and the edge of the panes. You can drag the edges of the panes from side to side and it will make the panes smaller or larger, however this is not important. The key is that the white box is proportionally correct and when you click the render button, the image will be rendered in a new popup window at 800x480, it will not be rendered in your preview screen area. So just make sure that you set the white box size as shown by my and others images and that the area you want to have in your render falls withing the white box, anything outside the white box in the preview screen will not render.
If you want to see in advance the area that will render, then you need to enable Aspect Ratio in the display (from the hamburger menu at the top of the viewport). Not sure it will show in Filament Mode, but definitely will in Texture Shaded.
I simply couldn't work on one monitor like you so hard to say
my viewport has a whole monitor to itself
One obvious question, do you have "Use Local Dimensions" On or Off in the camera you are using?
If you have it set to On, it will override the render settings
Use Local Dimensions is off