Box with rounded edges?
Sorry to ask so many questions here, but I've tried Hexagon before and given up.
Recently come back to it with the aim of creating 3d objects for print.
(model trains)
Now I require a box for the engine boiler, but the edges along the X axis is slightly rounded whereas the edges on the Y and Z axis are square.
I've tried smoothing to 1, free tessalations etc, but getting nowhere.
I know it's a steep learning curve...
Thanks in advance
Terry

Comments
Are you beveling your edges?
Um... No - I don't know how to do that!
see help file for extract along edges
put a line near the edge on both sides (bevel or chamfer round or flat)
When smoothing applied the edge will remain
There is another method of restricting or undoing smoothing along an edge too
Search www for Hex tuts....there are many videos around
Help file has videos too
Doug.S
i've spent ages looking for tutorials, they are few and far between and the other ones I come across have images missing from the tutorials.
I attach an image of what I am trying to achieve....
I really do require something that will walk me through this as I am not yet familiar with the interface.
Thanks in advance
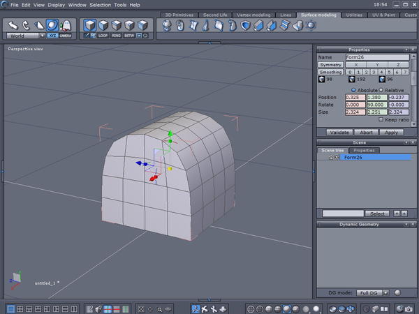
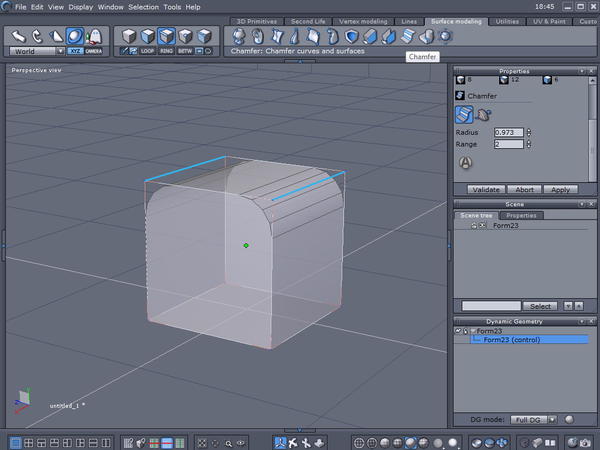
Select the sides (lines) that you wish to be rounded and in surface modeling tab click on chamfer (icon looks like bended surface with 2 blue lines, Pic 1). In properties, adjust radius and range to your liking. This will also make an n-goon (face/polygon with more than 4 points) so I would recomend that you also connect points on the sides, Pic 2.
You can also use smoothing from surface modeling tab with breaks. Click on smoothig, than on breaks, than with right mouse button on empty space in view-port and while holding right mouse drag a box around your cube and release the mouse button. This will include all lines into breaks after which click on the lines you wish to exclude from break (ones on the areas you want to be more rounded). Pic 3, 4, 5.