Hexagon 2.1.5 Punch a hole
Why does it seem so complicated, perhaps not possible to just make a flat plate and punch a round hole in it.
I cannot seem to find any solution that works. I found a tool called "extract hole" which I would think does that but cannot seem to find out how it is supposed to work of if this is even what it does.
It would seem you should be able to just make your cube, put a cicle over it and use that to remove that circle leaving behind a hole.
Is there some third party plug in for this? I have been wracking my brains over what should be a simple task.

Comments
Thread moved to the Hexagon forum
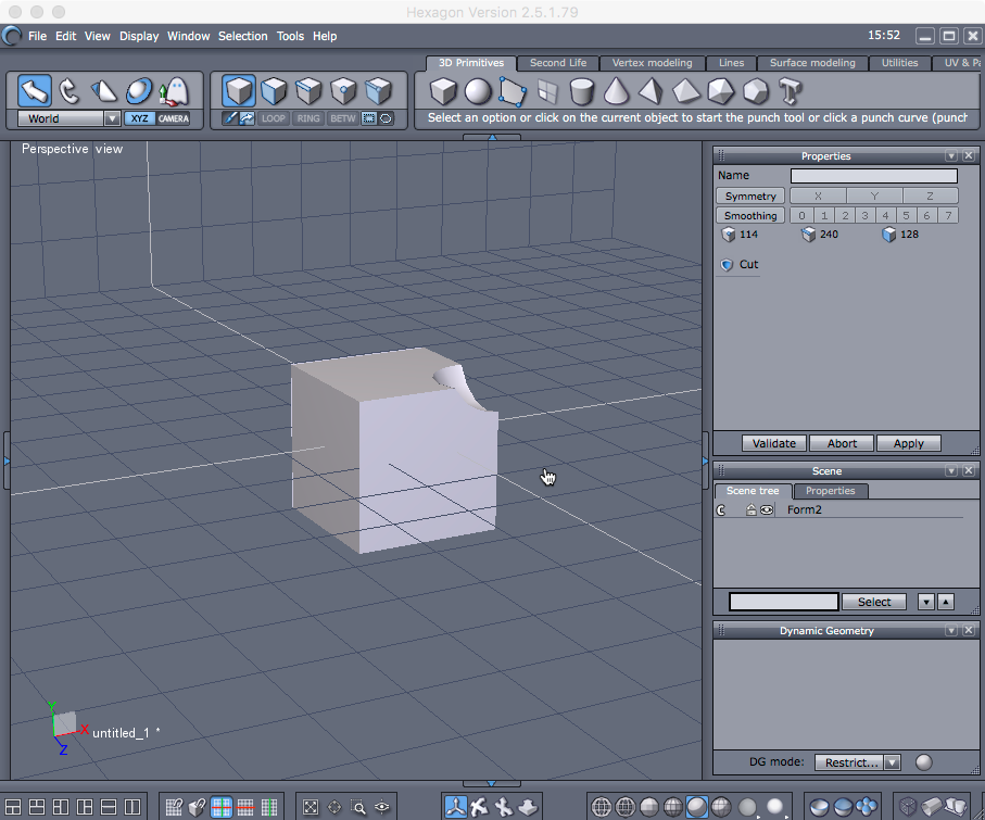
Here is one way of doing it. I took a 20 point circle and exruded the lines outward, then with symmetry extracted the top edges up. Then done the same with the sides. Welded the corners and straightened everything up (zeroed things in the properties tab). Extracted the sides out (with symmetry top then side) and added thickness.
Added extra lines so if you added smoothing it would keep its shape better.
Greetings,
Some variant on this has been called Constructive Solid Geometry, other variants are simpler boolean operations. I believe Hexagon supports booleans...
You want Tools | Surface Modeling / Boolean operation. The way I think it works is you have the object selected that you want to 'subtract', do the menu dance, and then click the object you want to remain.
Before:
After:
Is that what you're looking for?
-- Morgan
Ayup. Works without a problem (beyond the usual CSG ones common to polygon modellers).
Booleans are evil... :)
Whenever one is faced with the choice of using a Boolean operation vs modeling it by hand, one should always choose to model it by hand. (Goes for just about any 3D app unless you have really deep pockets.) That's because most Boolean functions just don't care how bad they're going to mess up the geometry. It's akin to throwing hand-grenades and hoping for the best... while wearing a blindfold... in a closet.
There could be reasons where it's unavoidable and one just hast to use a Boolean operaion. I haven't encountered such, but I suppose it's possible. (Certainly possible with some mathematical visualizations, but they're not going to care much beyond producing something visible.)
Note: If one absolutely has to use a Boolean operation and on an object that will be UVMapped, then, if you're aiming for a symmetrical object, cut it in half/dupe/mirror it so you can at least get the geometry to the point where Hex's UV mapping doesn't cause you even more headeaches. (You'll be glad you did.)
I use boolean cutting all the time in Hexagon 1.21. Once I'm done cutting, I clean the mesh. Doesn't take long to do. This starship was done with boolean cutting https://shawndriscollcg.blogspot.com/2017/06/mostly-finished.html
Sweet!!!