Adding to Cart…
Licensing Agreement | Terms of Service | Privacy Policy | EULA
© 2026 Daz Productions Inc. All Rights Reserved.You currently have no notifications.
Licensing Agreement | Terms of Service | Privacy Policy | EULA
© 2026 Daz Productions Inc. All Rights Reserved.
Comments
otdomus, Very Nice Looking. I'm wondering how you extruded it. Did you add the flared bits, sections, by looping different rings and scaling them? I'm probably waay off base. Hopefully I'll not get tagged out. :)
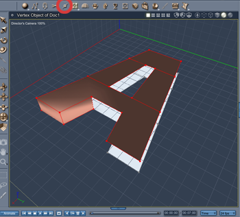
At this time I am working on a very old iMac the called "lamp" (the which is very slow!) And this one runs the Carrara 5 Pro, I was testing some modelling in the vertex room, just for fun, and did this one:
John's Crazy Objects: A crude capital "A"
After thinking about how I'd accomplish this as 1 polymesh I started this last night. After a few failed attempts I was able to come up with this starting from a 5x10 grid and adding Thickness. To get the angles I turned on Symmetry and Soft Select and made adjustments by moving first the bottom portion out then the top portion in. Next a problem... cutting out the bottom and top openings... after Dissolving polylines I ended up with some that Linked fine and others that refused to Link or even Weld. I got around that by deleting either the front or back face of the "A" giving me a 2d version of it. Next I just Added Thickness again and then proceeded to Crease Edges. Turned out not too bad for a 1st attempt... I call it "crude" since I didn't take the time to adjust some inner and outer edges so they would line up "perfect". I am wanting an "A" which actually comes to a point and not have such a wide opening at the top hole.
Once I get what I'm aiming for I'll post the steps, saved 7 last night. Hmm... perhaps I'll try a 3x8 grid.
Hi! Oh yes it was some kind of that, I did an octagon tube that I had to divide in equaly sections, then the trick was to have the separations between them to get the roundness on the top, as I wanted to have the inside parts some more flattened than the top, so I did the scale of them by selecting only the ones that I wanted to extrude, by the way the extrude tool didn´t made the work for me in this case. And at last deformed it at 90degrees.
Yeah it looks some irregular, Ok in the McDonald´s logo I have posted here I started with a vector graphic and imported in the spline room, this way I could have the correct shape.
In your sample what I´d do is to start the main shape of the letter by using the polyline tool, and then adding the sections before to have the extrude or thickness option, this way you could get the aligned vertices all the time, you can add the sections by adding edges, and all of the will be aligned to your previous shape.
Later will reply with a graphic sample (I have no access to Carrara right now)
Kewl, Good work on the Mc Donald's M also.
I'm eager to see how you go about this. I'd tried that or a similar way first but could not figure out how to cut the opening at the top. I can spilt the outline up into sections by Subdividing it's lines. Where do I find Add Edges? I'll bet they are one and the same... the Plus Sign with a tilted edge in the toolbar.
Adding edges was post in another thread, it is the tool aside the bridge tool, here a picture:
You may have up to four options, try them out to find the results you want, the common used to just add an edge is the extract along option.
The plus sign titled you mention is to add a vertex over a previous edge, later you will need to connect it to another vertex to make an edge, hope it helps.
Hi! I did a sample with a letter A starting with the basic shape, I did draw the main shape with the Polyline tool:
Then what I did was to add edges by dragging the edge at the top with the Extract Along tool:
To avoid extrude options what I do is to select the entire geometry and duplicate it, place it over just the size I want to have as thickness, then intersect the vertex on both shapes by using the Link tool, some vertices were added by using Add tool aswell:
Needed to add extra edges as we need to create an entire "cage" with all vertices connected, to avoid deformation on the letter what I did is to select on at the sides and used the Extract Along tool again, and moved it just to be aligned with the nearest group of vertices:
At the end you should have mainly this shape:
It was needed to align the vertices, to do that I always use the Top view this way I can maneage the shape pretty well.
Once you had the polyline done, I am not sure why you didn't either just extrude or Add Thickness? I think you would have ended up in the same place, but much quicker.
Haha yes you´re absolutely right is that part in me that always want to build things...
Thanks otodomus, I use those tools all the time... mostly stay away from Add, vertex/point. Thanks for posting the screen shots. I do agree with Phil and yet I took a bit different method... based on yours and his.
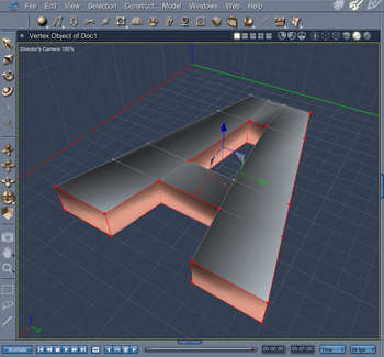
For the "A" below I started the the actual outline of the letter... only adding it's 4 corners... then I started my Extract Along(s) as you did with the addition of first the size of the legs and opening... then used Extract Along a few more times to get the brace below the opening and it's top also. I then had 2 polys to empty, Empty Polygon, before finally using Add Thickness last.
Bravo! That's exact the shape... Now you have a well cage to experiment with other options as Extract Around, or Quick Fillet to get other roundness on your letter, what I did on mine was to crease some edges at the contour of the letter.
This day I had the needing to make this logo, I've started with a spline model and then had to do manually the job to clean the geometry on the vertex room, at the end the result looks fine:
I've no idea why I didn't try that way first... brain freeze?? The quick cage is just that, quick, Add Thickness once. I'll do it again half the thickness twice to give me precise center lines which I can Crease and see what Smoothing produces. I'll make a different version which uses no Creasing... instead I'll do much the same as my Panel Box which uses Extract Around, just a tiny bit, for corner edges to give them some braceing and roundness.
Your "Rock-N-Roll" es muy bueno... Rock On! Hasta luego.
Yeah, that's correct, I have used the Extract Along to get that centered lines you mentioned, that gives the roundness at the top.
BTW when you say Quick Cage to what are your referring to?
Saludos!
By "Quick Cage" I just ment that it was done fast... I paid no attention to size or being exact to match each letter... capital and lowercase. When I do it again I'll pay attention to designing it much like I do in TypeTool3 by Fontlab for fonts. I use a grid with much smaller Spacing... more grid lines.
Oh yes, is true, however have you ever tried the import vector art on spline room? Is my first time doing it and it saves you time and helps you with more complex figures, the R&R logo was made this way. There's also the option to use some .JPEG image references to draw more precisely, but importing vectorized art in the spline room you can save lots of time.
No I've never imported vector art. I've seen a video about how to do that to build, model, a small town... can't find it tonight. I realize the Spline modeler is quite quick... I'd thought about using that approach but am concentrating on the Vertex modeler at this time in order to learn modeling in it better.
Please tell me... for your R&R logo you mentioned that you " had to do manually the job to clean the geometry on the vertex room", how much clean-up was needed?
Oh yes I am kind of obsessed to model in the vertex room too, and I have found very cool tutorials on the net intended for other progams such Maya that actually works in Carrara.
I have tried the spline modeller the other night and found that is some usefull but as I mentioned in the case of the R&R Logo much clean to geometry was needed, here step by step process:
First off I had to have the vector art in Ai format (Adobe Illustrator) and then imported it directly to the spline room.
Here's what it looks just as imported, at first sight looks fine, but is not well rounded and its kind of jagged, to fix that what you need is to convert the entire model to "other modeller" the which converts your spline model to a Vertex Model.
The problem comes here, the model result is a mess of geometry, you can clean it a bit by using un-triangle and merge coplanar options, this is how it looks just converted to Vertex Model. And here after doing the previous cleaning mentioned.
But when you render it you may notice some bad geometry and lack of roundness and the holes in the o's and l's are not present, you can adjust that manually in the vertex room.
Similar idea as the spline modeler, you could import an image file with the Rock' n Roll logo as a heigtmap in the terrain modeler. It requires a few adjustments, including a smoothing filter, but is pretty simple and only takes a few minutes oce you get the idea. The degree of smoothness ca be controlled with a slider in the terrain modeler. I illustrated an example by using a musical score here.
http://www.daz3d.com/forums/discussion/comment/2127286/#Comment_2127286
Thanks Diomede, this is new to me, how can I import my vector art to the Terrain Modeller? Or is the spline model that needs to be imported to that?
In the meantime, here's how the R&R Logo was cleaned to get the roundness desired, I had to remove the back face and add vertices to the center that later moved near to the top to get the round part at the top of the letters, if look closely more geometry adjustments are needed, you need to have a geometry with no triangles, and mine still having some, but for the needings I had it resulted ok.
Hi Otto :)
In the terrain editor,. you can delete the default "mountain" generator, then Import a greyscale image (jpg png, tiff )..etc
Black is low, White is high,. it's a great way to import custom painted height maps,.
you can also add the terrain generators and filters to that base terrain.
In the Spline Modeller,. the rough quality of the imported vectors, can be adjusted with the Geometry / Surface fidelity.
this is normally 100% , but if you increase that to 500%,. then go back to the main assembly room,. you should see smoother geometry.
Then,. if you need to,. convert that to the vertex modeller.
Splines take up less memory, than the vertex model.
Hi friend!
Well I tried out the terrain editor and the result is not just fine, probably a higher definition image was needed, however is an option I have never tried and may works for other aplications, its cool.
And for the spline modeller I had no idea that takes much less memory than the vertex model, I have adjusted the surface fidellity and looks really good, now the part I need is that the top of the letters be rounded, there's a way to get that whithout using the vertex room?
Here the two samples I have get:
You can smooth the tops. For the terrain editor, there is a smooth filter. For the spline modeler, there are bevel controls.
I am trying to bevel the spline model with no success at all, I can't even to do skinner the model, and I can't select the top of the geometry... I was trying to search on the documentation center but there are no images available, can anyone help me out?
http://docs.daz3d.com/doku.php/artzone/pub/software/carrara/06_six/08_spline_modeling
Here is a spline example.
Draw your letters on the drawing plane and increase the surface fidelity. Surface fidelity is under the geometry tab of the top menu.
To get to the top, use the create function under the sections tab of the top menu. That should send you to the second section (the top). It may be too subtle to see in the screen shot, but did you notice that the working grid is now at the front of the letters?
The bevel controls are along the right hand menu. Check the box for the front face. Choose a bevel shape. Adjust the depth and height of the bevel to taste. The default might give undesired results.
Otto, Perhaps this video by Cripeman will show how to resize parts of the model. I was able to create the pipes last year.
I've looked in the link you sent and also the Carrara 7 manual and found no pics for beveling. I also played with the Front and Back bevels for sections which seemed to work at first and then I must have messed something up as they didn't work properly. That's my fault since I'm not that familiar with Spline objects. One thing I did get from reading is that you might need to add another point to the sweep path near an end that you want to bevel to have better luck and more control. Hopefully that is correct or at least in the right direction.
Thanks Diomede, Using the default settings is where I went terribly wrong.