Objects Keep Splintering, help?
I've been watching the Geekatplay tutorials and they've been very helpful. However when I'm following along a lot of times things go screwy.
For example, when I use the tessellate tool or extrude, often times the boxes start splintering up into triangles . Is there a way I can stop that?
Is it my pc just not being able to handle things? (I have a crapy graphics card and not a lot of ram)
Here's a picture of what's occurring. Thanks so much!

Comments
Need more information to be able to help you. When you say you have a crappy graphics card and not much RAM, what specifically do you mean?
Could you give a link to the tute you are trying to follow? Have you looked at the tutes on basic modelling and using the tools?
Can you describe, step-by-step what process you did to end up with those strange triangles?
Did you know that you can post pics directly in the thread - also better to post pics of the wireframe view so that we can see the structure of the mesh to be able to offer advice.
that's the other problem. I can't seem to get wire frame to show up unless a part of the object is partially out of the window view. :(
Comp specs are: Vista 32 bit, 4 gigs of ram, Intel core 2 cpu 1.83 ghz, graphics card, mobile 945 express chipset.
And yes I've been doing the tuts in order, so I was on #6 of Geekatplay 's list. Especifically on using the control button to extrude new sections to an object. So just the simple square, once i've pulled it twice it start to fracture.
Sorry, still not getting it...
Your specs are better than mine, although not too sure about the video card - which is important for display.
Try going to the preferences and setting the OGL optimisation to "no optimisation"
Do this and let us know what the results are
Place a cube in the scene, select the top face and, using the Universal manipulator, hold down Ctrl and pull up a bit on the blue arrow. Repeat that a few times.
You should get what I've posted.
There is a slight difficulty with Intel graphics cards and their compatibility with 3D.
It probably looks fine when rendered and such, but it's the display difficulty that you're seeing there. Triangle city gets a visit every time an Intel card is involved.
As well as the suggestion by Roygee, it would probably be a good idea to see if there's a fix for 3D on that graphics card, and updated/alternate drivers.
What laptop are you using?
Make sure you have the latest "Intel chipset drivers" installed. http://downloadcenter.intel.com/
Also, how much ram do you have assigned to your graphics? You should assign at least a gig, and 2 gigs would be better.
Thanks for all the responses.
Roygee:
Not sure if you mean the graphic's cards preferences or Hexagons. If you mean the graphics' card preferences
there does not appear to be a Open GL optimization option.
I'll go ahead and do a test and post the picture so you can see what happens.
Sweetleaf & Afreaginname :
Unfortunately I have a toshiba Protege' tablet pc. They stopped supporting it's drivers and everything else years ago.
Because it's a 'specially made' graphics card, intel does not have updates for it. I've tried several times over the years
I'm also not sure how much ram I have assigned. How do you do that?
If the info the graphics card preferences is accurate? i don't have much.
it reads: DirectX* Version: 9.0
Physical Memory: 3318 MB
Minimum Graphics Memory: 8 MB
Maximum Graphics Memory: 128 MB
Graphics Memory in Use: 13 MB
Thanks!
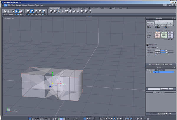
Also here are three examples of what happens when I use the extrude via the ctrl button.
The first time worked fine. The second time I tilted it side ways and it triangled. The third time was straight up again and it triangled once more.
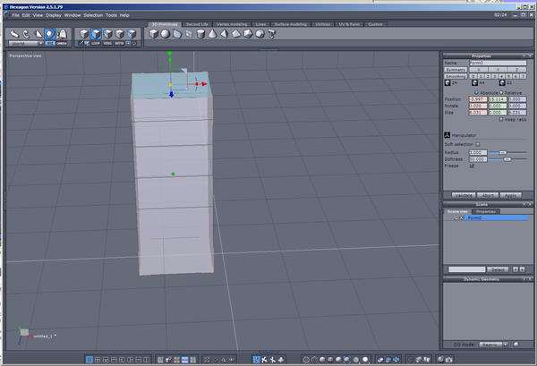
Also I made a cylinder and extruded it? using the same display settings as was suggested. The whole thing turned white, the lines totally disappeared. Even when I select wire frame mode only, the whole thing just vanishes.
I suspect the graphics card is the blame.
Sorta...kinda. :)
The 945 chipset is one of many types of what are known as "embedded graphics". Instead of having a separate (and upgradeable) video card, virtually all laptops and some desktops "embed" the graphics on the motherboard itself using "graphics chipsets".
As far as graphics chipsets go, the 945 is actually one of the better ones. While the hardware can't be upgraded, intel supports the drivers for their chipsets very well. You probably already have the latest chipset drivers, but just to be sure I gave you the link in my previous post.
Note that these are not the same thing as the video drivers you get from toshiba (they serve completely different purposes) and you'll want to make sure that you have the latest version of their drivers as well (which I suspect you do from your descriptions).
it reads: DirectX* Version: 9.0
Physical Memory: 3318 MB
Minimum Graphics Memory: 8 MB
Maximum Graphics Memory: 128 MB
Graphics Memory in Use: 13 MB
I've checked the toshiba site and it doesn't look good. Many embedded systems allow the user to physically assign fixed amounts of ram to their video controller. On the porteges, toshiba uses a "dynamic allocation" scheme to assign ram automatically to the graphics (probably on demand), but only to a maximum of 128meg. This may or may not be toshiba's fault; it's possible it's a physical limitation of the 945 but I'd have to hit the books to find out.
Bottom line is you're stuck with 128megs max of video ram. While this is rather anemic for today's graphical demands, I tend to doubt that it's responsible for your current problems.
I think I'll wait to see how you do with Roy's OpenGL advice. That holds the most promise in my mind.
Awaiting reply with baited breath - when I first got Hex - around 1.2 I think it was, I had an embedded Intel chipset. Found I couldn't do anything - in fact all CG was pretty difficult to work with - even editing and rendering home videos was a right pain. Fortunately I could upgrade to a decent graphics card.
Thanks so much ya'll! I check on the driver - No go as I expected. But changing the optimization seems to have worked. I'll play around with it some more and see if things start disappearing again!
bah. It's not splintering any more but the wireframe lines keep disappearing . There is no way to make them thicker is there? Some other setting that can be applied?
Not that I'm aware, but as a temporary measure, select the item in the scene tree and apply a level 1 smoothing. That should make the lines thicker. Then turn it off when you don't need it as it will distort the object unless you have hardened the edges. On all your screen shots you have transparency selected try turning it off the lines might show an improvement, or not LOL. Best of luck.
Happy you got one bit sorted. Yes, you can change the line width - also the points size, in the preferences editor, under the 3d display tab. Don't think that'll help with disappearing lines, but worth a try.
Found the line thickness bit, alas it did not work. ;( guess it's time for a new computer! ;P
thanks for all the help ya'll!
Oh! adding the 1 level smoothing did make the lines reappear!. Aside beveling lots of edges, is there any other way to keep it from getting over smooth?
No - each smoothing level divides each edge by two, giving you four polys for each one - the only way to keep the shape sharp is to re-enforce the edges with either cutting in new edges next to existing edges, beveling, etc. There is another method to stop smoothing by excluding edges from the smoothing process. None of these are really practical in modelling.
128 Meg on-board graphics is pretty weak for CG. Until you get a new machine, you could use Anim8or - It really is a great little app for learning, free, very low on resources and has a few very advanced features for such a light app.
I'll take a look at it! :)
thanks!