Separating Parts from an Object for Rigging/Morphs, Advice?
Lucky13guy
Posts: 92
I think what I'm trying to do is probably not possible in DAZ alone, but maybe someone can tell me otherwise. In a nuttshell, I'm working on a vehicle model I found online. I want to either rig it so the doors open and close, or create a morph to do the same. The vehicle has so much going on inside and out, that it was impossible to just select certain surfaces and create a new face group, and I couldn't simply use "select connected". So, I thought I'd just duplicate the vehicle, then use the geometry editor to delete EVERYTHING except the surfaces I needed. Now I have a door as a separate object, and the entire vehicle (with all doors still intact) as another object.
My question is, is it possible to select the faces from the door, then delete those same faces from the model of the vehicle itself so I can parent the individual door to the vehicle as a separate object? Or did I just do all that work just for fun? Not a huge deal if I did, but I'm hoping I have something useable.
Thanks in advance!

Comments
When Daz Studio load an item twice it will reuse the geometry, so I would say that your plan to use a door from one and the rest from another by hiding wouldn't work.
You could export the door and reimport when it is isolated, as it then will be a different object.
But my way of doing it, would be to take it into a modeller and create the relevant groups for rigging.
I wouldn't recommend using morphs for opening a door, as the verteces will move in straigth lines, so it can only be used for an fully open and fully closed door.
I kind of figured that was going to be the answer, but had hoped there was a trick I was unaware of. Oh well! Looks like it's time to step up my Blender game! Thanks for the advice!
You absolutely can do it the way you've suggested. Delete everything but the door, then bring back the original model and delete just the door on that so that you now have two separate objects. The easiest way to 'rig' it is then to add a null and move it to the hinge point of the door and parent the door mesh to that.
You *can* do it that way but it is hugely time consuming and there's a fair chance you'll miss some polygons in the process. Repeating for four doors, a tailgate, a hood and whatever else you want to manipulate is soul destroying!
Export it as an .obj for Blender with a scale of 1%. Switch to Blender and import. Select the mesh and simply follow the image. Export back to Studio as a Collada file. This will preserve the UVs and material groups etc. The time consuming bit here is rebuilding all the separate parts into groups, depending on how complex the exploded mesh is.
If all you want to do is manipulate one door then what you're doing is probably the quickest way. If it's the tip of the iceberg in terms of parts you want to separate then getting to grips with some of the basics of Blender is worthwhile and it will only take you about 10 minutes to do so...
Wow! That's a neat little trick! That could really come in handy. But there's 4007 separate parts now. Maybe I'll just try to do this in Blender. Haha!
Yeah... that's almost certainly too many individual meshes to be dealing with! If you want to rig every last property of the model for movement then it's the way to go but if you just want doors, steering, that kind of thing then using the geometry editor will be easier in this particular case. It does sound like a very detailed model.
Where exploding the mesh in Blender is very helpful is for those Daz props where the author has inexplicably modelled everything and then refused to rig it. There is one particular PA on the store who makes really nice furniture - chests of draws, cupboards, you name it as part of their sets. Not one of their products... not one... has any interactivity and yet they've modelled and textured the interior of the drawers for example. Whipping these into Blender, exploding them, and then reimporting solves that issue at a stroke.
Why they couldn't be bothered to do the same is one of life's eternal mysteries but I think your model is too complex for this to be a workable solution for you. 20 pieces I can do.... over 4000? Probably not!
How about articulated, cantilevered floor lamps that don't move? Now they do. Loads of uses for this.
This is useful for someone like me who absolutely 100% needs interactivity - my company makes 2d puzzle/mystery games and players want to be able to click an area in the scene and have a drawer slide open, or a cupboard door open. A chest needs to flip open and washing machines need to be opened. Too many Daz products aren't interactive and this is an easy way to use something which is otherwise beautifully made.
It actually turned out to be WAY quicker than I expected, considering all of the parts. It took just under 2 hours to isolate all 4 doors, the hood, and the tailgate. When I started doing it the first time around, it took about 3 hours for 1 door! I'd say that's progress!
Yeah, I've noticed that some are more interactive than others. If you don't need the interactivity, it's not too bad, but I imagine it can be a pain if you do need it.
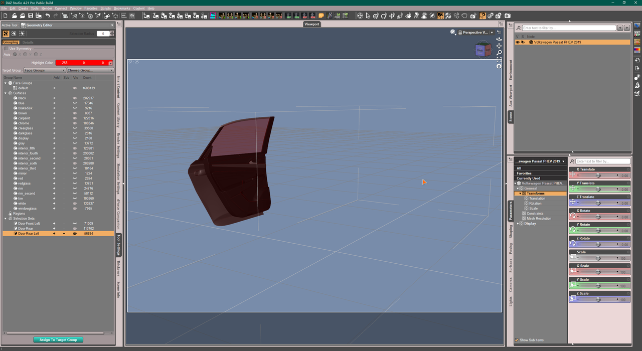
Actually all these separation could be done in Ds as long as you can well manipulate GeoEditor. I used a VW to roughly separate doors, like these:
1. Marquee select 'the geometry in the middle', hide them. Turn on Symmetry. Select one-side door (outer and inner) in Drag mode by flexibly pressing Ctrl ++ / Ctrl +- (Grow/Shrink)
2. Create a Selection Set of 'Rear Doors', assign selection to it. (Invert selection for geometry fixing as needed)
3. Creart a Selection Set of 'Rear Left'. Turn off Symmetry, Alt + Marquee to deselect right door and assign Seletion to 'Rear Left'.
Repeat these steps on 'Front Doors'... For this Passat, it will appr. take 15 - 20 mins at most to separate 4 doors. Create Face Groups from Selection Sets as needed, then go for rigging.
I'm also a blender user and ever tried such a separation in blender. Finally I found the workflow in Ds was much faster.