I need some help
Hello
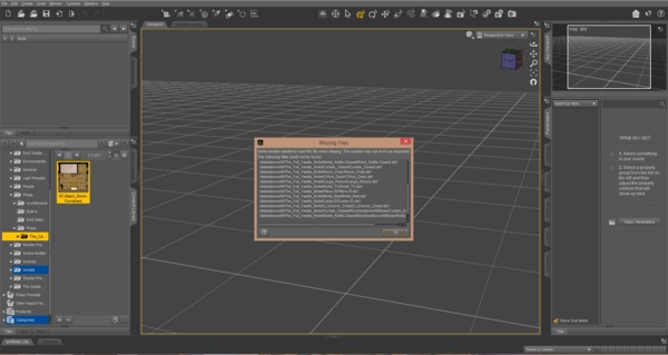
I recently downloaded the site Renderosity a file and when I opened my daz studio 4.8 beta I went to content library, daz studio formats, my daz 3d library, props and I double-clicked on my file. A window opened and there was this message:
Missing Files
Some assets needed to load the file were missing. The content may not work as expected. The following files could not be found.
What should I do to fix this?
Thank you for your attention
With respect
Daz_studio.PNG
1919 x 1021 - 229K

Comments
It means the product has not been installed correctly and files are not being found in the correct location according to the content file paths. Have a look at the readme that came with the product and make sure you are following the installation instructions correctly. If this fails to correct the issue you should contact the vendor @ Rendo directly as all Rendo products are supported by their creator. Hope this helps, good luck with it :)
Here is an overview on installing third party content which may be helpful if you are not familiar with the process.
https://www.youtube.com/watch?v=tV3yMRq_tjo