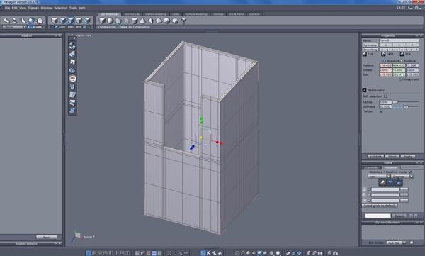
simple item, verticies go nuts when trying to thicken
So I'm trying to make a simple counter top plastic brochure holder model. needed one, seemed easier to make one than to find one... So I thought.
using hex
Started with a cube primitive, removed the top, added a bunch of polygons to make clean cuts out of the front/back. (the image has many more than intended, but was an attempt to fix the issue)
http://i.imgur.com/yV9z2dD.gif
Then Applied the Thicken. Ive used this technique several times successfully, but today it's going bonkers.... I now have a porcupine and not a box.
http://i.imgur.com/2WBlW3Y.gif
This happened. I closed the program, started over, had it do it again. Any Ideas as to what's happening?

Comments
Looks to me like some of the vertices are not getting selected before you do the thicken (this can sometimes happen you split edges and not all of the verts in a edge split)
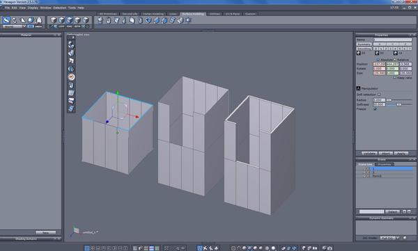
I think you started with the wrong cube (second life cube). A quick an easy way to do it is to start with a simple 3D Primitive cube.
1. Delete the top face.
2. Add tessellations as shown.
3. Select top edges and Extrude up.
4. Add thickness.
5. Add more tessellations to keep the shape (Pic2).
Well, I think I have a memory leak or something similar software conflict ... I no longer know enough to hunt it down, but It would explain a lot of odd things I have happen with Hex.
When I was working on that project, I was running a spyware scan in the background. After rebooting for the scan, I reloaded the project, and it worked as I had wanted it. This isn't the first time bizarre things have happened, such as quad tessellations and ended up with 5 point stars and other freakouts. It's just really frustrating when a 5-10 minute project ends up taking 3-4 hrs because the program goes sideways.
1. try not working with soo many faces, it's easy to tell you've got a lot more learning to do. you're using thousands of faces to do what you can do in just a dozen faces.
2. in the bottom right hand corner, change DG from Full to Restricted; that may help with some issues.
3. you've got to know when to 'finalize' things by clicking the lightning bolt icon to get rid of the DG entirely.