Need Help with making an I.V. Bag & Pillow
Turk_WLF
Posts: 177
I’m in a need of help of modeling an I.V. Bag (Full, Half Empty, & Almost Empty) & a Pillow for a Stretcher that I’m making. I’m not sure if Carrara 8 Pro or Hexagon 2.5 would be best for this Job but I’m more comfortable in Hexagon modeling wise. Any suggestions would be a huge help!
Thanks,

Comments
Firstly, which app would be the "best" to do it in depends on which you are more comfortable in - both could do it equally well - or badly - up to the user :)
When modelling anything, take a good look at its basic shape. The I.V. bag and pillow both have the same basic shape - flattened elongated cubes, with the circumference narrower than the centre. So, I would start with a flattened, elongated cube and take it from there. Cut in edges all around the circumference, a short way in from the outer edges, then scale the outer edges inwards towards each other. With the I.V.drip, get them real close and with the pillow, not so much.
Give one level of smoothing, use soft-select to push and pull to the final shape, one more level of smoothing.
For the I.V. drip, add a couple of cylinders.
Roygee,
I hear what you're saying but I'm not sure what you mean but cut in the edges. It might help if I see a screen capture or two.
Thanks,
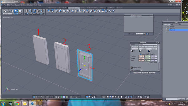
OK - we start off with a flattened elongated cube - 1. Using the "tessellate by slice" tool, cut in the edges as shown in 2. Select all the outside edges as highlighted in 3 and scale them towards each other by dragging the little blue cube on the universal manipulator inwards towards the mesh.
Hope this helps to get you going - if not, ask away :)