Installing Hexagon 2.5 on win7 64bit, for the Technically Challenged.
ZarconDeeGrissom
Posts: 5,414
Seeing as a web search is only giving me results for Linux, not Windows. And DIM apparently is no help for me (Attached screen-cap)???
What do I need to know (knowing nothing), to pour this Hexagon thing into my computer? Is there some content library path issues like with Daz Studio vs DIM on fresh install of Studio? Is that Hexagon export from studio included with the Hexagon install, or is it somewhere else separately?
I see that note about the activation code. Do I need to put that into dim somewhere for it to figure out that I should have Hexagon in that list? Or is there another check box I need to check aside from Hexagon and Windows 32bit?
InstallNotThere_001.png
1106 x 738 - 106K
Post edited by ZarconDeeGrissom on

Comments
Well I took the liberty to manually downloading the thing from the site. search for "Hex" in the "Product Library" thing...
Well, whether you download with DIM or manually I don't think matters.
BUT I would highly suggest installing it manually. W7 can be quirky about DIM installing even itself.
Find the .exe whether you have it downloaded to and install it to its own program folder [i.e. NOT in the protected Program folders of W7].
Hexagon is an older program and now and then there can be a burp because it wants to do something in its program folders and W7 guards those from change. So for example, on the usual main drive --- C: MyPrograms > whatever .....
Oh yes, install by right clicking and run as Admin. When it has installed, right-click on the program icon and run as Admin. On its first run, it should pop up a box to put the serial key into. Do that ... I think you might have to type it in. There's one scenario with one of the programs here which requires manually input, copy/paste not working. However if copy/paste works, that's good.
Then you can close Hexagon and open it as you would normally.
For the project files created, it is best to first open Hexagon, then File > open project choice.
When starting a project, first do a "save as" and then a "save" ... further saves being your choice for "save" which overwrites or incre saves which will produce sequential save files.
Okay! We cross posted.
In downloading manually, the only option is to install manually.
Not exactly a cross post, I was searching for such quirks while it was downloading. Just no clue what the best options were at the time. And figured others would appreciate the screen-cap of where to get that manual download.
I had to take "possession" of my entire C drive for LASI7 and SinarX1 to function properly, and still DIM can't remember my PW (non-issue). That protected path thing may be to blame. That is important to know info, thanks. I vaguely remember Fisty mentioning something like that in passing, somewhere.
Oh yes, install by right clicking and run as Admin. I don't know how many times I still forget that, as there was no such thing before Windows 7, for me (VAX-11/VMS, BSD, DOS 3.0, Win 3.11, win95, 98se, XP).
I hope I did this correctly. I'll redo the screen-caps after typing in that cypher-code-thing.
Your cypher-code-thing is listed on the web-sight under "My Account", in the "My Serial Numbers" tab. Assuming you actually purchased the thing.
Well, that was rather uneventful. No validation successful box? Just disappeared revealing the default Hexagon interface???
Dose this look correct?
Yup. Now you can click on say the box cube, then click in the grid area and start modeling :-)
If the key didn't work, Hexagon would have closed ;-)
You may not need it yet if you are not doing any high poly models (like over a few hundred thousand) but you might want Hexagon to be able to use more than 2Gb of Ram.
There are a few utilities that can patch Hexagon (and other 32 bit apps) to be Large Address Aware (LAA), which allows them to use approx 3Gb (and perhaps a bit more) of Ram on a 64 bit system.
http://www.ntcore.com/4gb_patch.php
I've used the NTCore utility with Hexagon and a few other apps, and it works pretty well. It makes a backup copy of the program's .EXE file just in case the patching did not work. However, I have run into only one instance where the patching "broke" the application.
I will agree, backups are always good. Tho for the moment, I'm unsure what would require what for ram. Both Poly count, and map sizes can effect what something needs for ram. Yet I'm working with a single item in hexagon, not an entire scene including a mainframe in Daz studio.
http://www.daz3d.com/forums/viewreply/703727/
I imagine People take lots of ram, and some spaceships (SGU Destiny). I haven't got that far yet. I was mostly looking for a combo of the "basic should knows" before poring Hexagon into a computer. On that note, I thought 32 software was able to address 4GB of space, and it was the 32bit OS that was the limiting factor (DMA address space, GPU I/O buffer, Swap file size, etc).
Is this 32bit patch required to get 3.# GB of usable space on a 64bit OS, and do basic models need it? Dose Daz3D have there own 'Qualified' specific patch for Hexagon?
A 32 bit app could use up to 4Gb using LAA, that does not necessarily mean it will. Hex will use just over 3Gb in my experience, before it freezes.
Hexagon was updated for the last time in 2008 or so if I recall correctly. There is no 64 bit version or patch.
If you have less than 500,000 (approx) polygons and are not using booleans, you probably won't need to use LAA. I don't use textures in Hexagon, so its possible there might be some benefit to having the extra memory for those.
good to know stuff. I caught wind that Hexagon was stagnant, tho not to how far "Discontinued" akin to Open Office (SUN version). Is the 2008 version of Hex, the end of the line? dose Daz have another Daz Studio native-compatible Poly-editor?
So as a 32bit polygon shaping tool, it is good still for making things like a "U.S. Government" Skilcraft pen. People is another mater, especially the HD ones of late (Not my particular interest)?
I had hoped Hexagon would have a UV tool, that would make texturing odd shapes (Not planes and cubes), a tad easier. I have not gotten that far into what is where in the Hexagon interface yet. I've mostly been messing with trying to evenly Illuminate that 56-foot long mainframe, lol.
Assuming that is just about all I need to know to get Hexagon installed and working on Windows7 64bit. There is an overwhelming list of tutorials in that sticky thread. Is there a simple how to get started one, for say, stacking primitives, and gluing them together to make a "Truss"? And possibly how to get rid of internal meshes after gluing things together? As some one that has never done this before, I'm not interested in making hands or cars (no offense intended), can we start with something much much much simpler please?
(EDIT)
"O" and how do I export that "Truss" at scale to Daz Studio?
I tried some other poly modeling programs, but Hexagon was the best for me, balancing ease of use, functions and cost. I'd love to have Modo. Can't justify the cost though.
Carrara's modeler is fairly good, and shares a lot of functions with Hexagon.
I've been playing with Blender. I'll probably move to using it exclusively in the next year or so for modeling. Recently I used it to modify a several million poly file without any trouble. I can only see more of a need to handle large files in the future.
DAZ have focussed on developing Carrara instead of Hexagon since 2008. Carrara can both render and model, and many Hexagon features have made it across - albeit not all of them, which is why many of us still prefer to model in Hexagon. Carrara was updated last year to 8.5. It's still under development.
To get started with Hexagon, I highly recommend Vladimir Chopine's "Discovering Hexagon". He starts off really simple, he's lovely to listen to, and really got me going in Hexagon. There are many more videos in this series, hosted on the same site by Gary Miller: http://www.geekatplay.com/hexagon-tutorials.php
In regards to exporting models you build with Hexagon: you can either choose File - Export, then select the Wavefront .OBJ option. This will allow you to import your models into pretty much any 3D app. Or you can use the DAZ Studio bridge to exchange models directly between DAZ Studio and Hexagon. You'll find this option under File - Send to.
I have Blender, and have yet to get it to do anything useful. Mostly because I have been unable to follow along with there tutorial vids. The pause button dose not respond quick enough, and the que-thing is far to inaccurate for me to 'Jog' back after convincing the vid to pause. I have tried three times with the first couple vids on there site to no avail, I just can not keep up with what he is clicking.
If they were on Yourtube, I could save them to my computer, and play them in a much better player, with a pause button that responds instantly to my clicks.
And even then, there is the entire exporting to Daz Studio at scale thing. Something that Hex supposedly dose natively.
Thus as a suggestion by Fisty, I have purchased Hexagon and I am hoping has some simple get started tutorials, somewhere.
(EDIT)
Brainshredder, that was a "double", lol. That is sounding very hopeful to some one that has never done this before.
Well that was interesting. I was watching the Hexagon vids while Daz Studio was rendering. Incredibly helpful vids for a n00b like me, especially what to click to make things happen. After that render was complete, I closed Daz studio, and tried making a cube. No go. Rebooted the computer with the same results (Just Hexagon running that time).
I go to add a cube to the scene. First click is O.K. sort of. When I go to move the courser after that first click, ALL my monitors do this weird Black-screen strobing effect, then this error appears. The strobing stops the instant the error appears, and clicking either option just closes Hexagon. The drivers are up to date by the way, I just checked that.
Are y'all sure that is all there is to installing Hexagon?
(EDIT)
Added the machine specs pic. It is by no means a "Watt-hog" graphics card, tho it dose have lots of pipes to keep it cool, and idles at a minimal wattage.
Hmm ... that is not good.
This may help:
Edit > Preference Editor >
User Interface:
uncheck Check DAZ news [not going to a valid link so no point]
maximum undo levels, dial that way up.
3D Display:
OpenGL optimization "no ..."
When done, click Validate at the bottom of the editor's window.
Close Hexagon, Open Hexagon.
Hopefully it'll work.
Sometimes there's another issue with video cards which hopefully somebody else can address. I'm not that tech savy.
Sometimes letting the OS run over to Microsoft and check for updates [including running the malware tool] solves problems.
This is the first time I have ever seen an Application cause Both Monitors to blink like this. Not with UT04 or even 3Dmark has that second monitor ever blinked or budged in showing my system stat. I'm also noticing that on resizing the hex-window, the icons on the lower edge, start doing that weird overlap effect that goes nutsoid as I pass the mouse-courser over them. The Strobing only seams to occur in the "Perspective View" pane/window thing, The instant the courser gets over the surrounding menus of off of the window entirely (assuming it hasn't crashed by then), The strobing stops. The faster I move the mouse-courser in that "Perspective View" pane/window thing, The faster the strobing. This is absolutely 3D graphics interface related (3DFX/OpenGL/Active-X/CRAY-Vector-X/etc).
I will try that. Also after some rest I was thinking about that 'Compatibility' thing in windows7 with an application residing outside the normal 32bit programs folder. Doubt it would make much of a dif tho, this is absolutely graphics/GUI related.
In searching for that 'Daz news' setting I stumbled on to this nid-bit. "Anti-aliasing" in exes of 4x... Some of the older cards just can't do that smoothly, and turning it off in Daz Studio did make the View-Field respond much smother. The 8600GT has like four dumb-cruncher-cores and a semi-calculator-core... Equivalent to about a sixteenth-of-a CUDA core :roll: . Granted I think this has to do with blinky highlight outlines, If it is 16x or Off only, Off may be best on older GPUs.
I Need first-coffee, I will continue this thought after trying those settings. Thanks, and Please keep the advice flowing. :coolsmile:
After looking at this settings window, and digging for definitions. Are the default bit-numbers to high?
Alpha Buffer Bits;
OpenGLPixelFormat (int bitsPerRGBComponent=8, int alphaBits=8, int depthBufferBits=16, int stencilBufferBits=0) noexcept Creates an OpenGLPixelFormat.
Accumulation buffer bits;
void glAccum(GLenum op, GLfloat value);
op; Specifies the accumulation buffer operation. Symbolic constants GL_ACCUM, GL_LOAD, GL_ADD, GL_MULT, and GL_RETURN are accepted.
value; Specifies a floating-point value used in the accumulation buffer operation. "op" determines how value is used.
Errors;
GL_INVALID_ENUM is generated if op is not an accepted value.
GL_INVALID_OPERATION is generated if there is no accumulation buffer.
GL_INVALID_OPERATION is generated if glAccum is executed between the execution of glBegin and the corresponding execution of glEnd.
(etc).
Hmmm. Where do I get to that Error log. (EDIT; Never mind. The one thing I changed in this screen-cap did it!)
OpenGL optimizations set to "No Optimizations".
Success! At lest for the second part of putting a cube in a scene. Screen-cap is at the exact stage things had gone, strobe. Thanks Patience55.
As for the out of whack icons on the lower bar, on resizing the window. I'm guessing that's something they never fixed.
(EDIT; simply minimizing the window to the task bar, and bring it back up fixes them.)
Another little, very little item to note, are the 3 tiny blue arrows. One for the bottom bar, and one for each side.
Those will toggle the hide/show for the tabs normally kept there.
I would suggest going to the hexagon icon on your desktop and changing it to run in Windows XP - SP2 compatibility mode. That was the time development in hex stopped.
On my Windows 7 - 64 bit machine this makes Hex run best and gets rid of all the interface and icon display issues.
I also picked up this tip, elsewhere on the forums about video card settings on modern computers
There is a bug/problem with Hexagon attempting to use multi-processors.
Please try:- Open nVidia control panel-> Managed 3d settings. Change the option:- “Threaded Optimization” to “Off”
Disabling OpenGL solved my issue, thanks for the save!
Thanks, it worked for me too.
Hello everyone !
I read all your good reviews and suggestions and I was having and still have this blinking and cant open a simple Cube problem.I ve tried everyhting you guys said and even call to Nvidia and they helped me to download and Install from Scratsh a new 300 mb Nvidia drivers and software .I uninstalled and reinstalled the Hexagon and still it is not working for me ,it still blinking the screen and cant do anything.
I am running windows 7 Professional 64 bit ,I have lots of 3d programs working ok but this one cant figure it out .
Please if someone knows what and how ?
thank you
appreciate!
armen
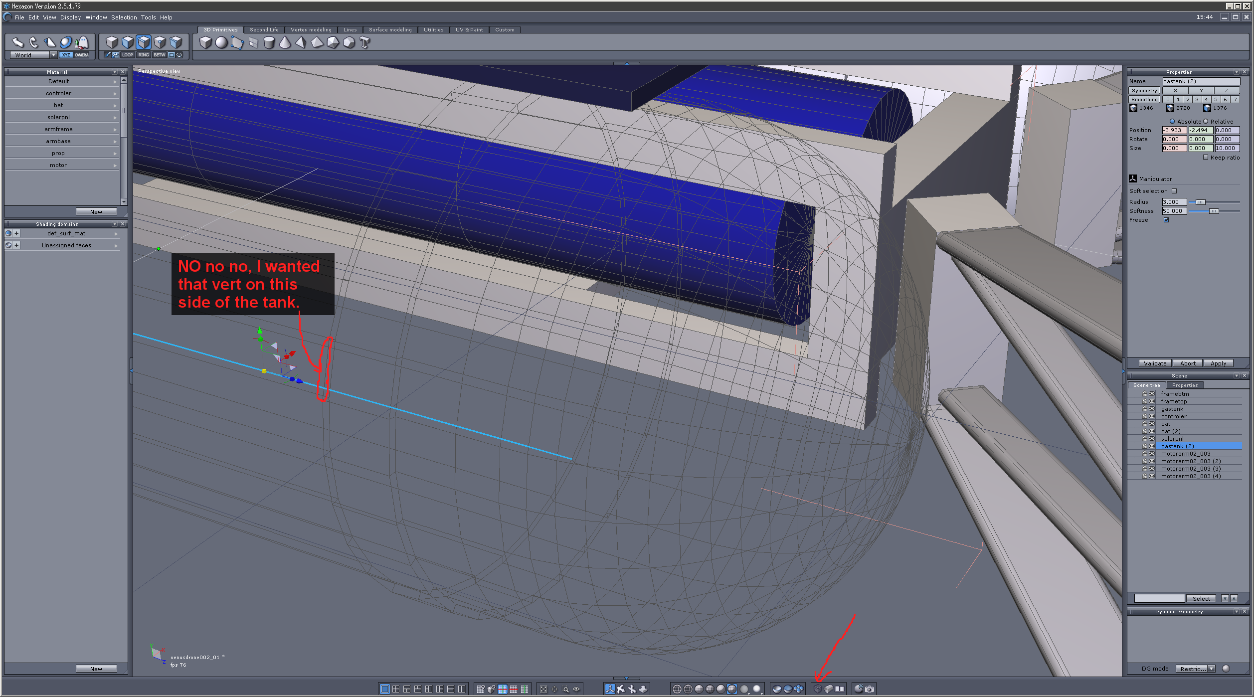
ok, many years later, as I tried to remember how I got hex to work over 10 years ago, for a newer comp. I kept having an issue with selecting stuff through an object on the opposite side. I spent the past hour looking through the preferances window, and googling to no avail, lol. Screencap from Fisty, thanks.
Not sure what you mean re: "through an object on the opposite side"?
FWIW, I've installed Hexagon twice in recent weeks on newer computers running Windows 10. Worked on the newest one, a 2019 model, and ran really slow on a slightly older machine.
Downloading and installing with DIM has been a bit hit and miss. )-:
yeah, for DS and Hex, DIM can be hit or miss. as for selecting 'through' an object to the other side, for example, I was trying to select rings on this tank to resize them, and hex kept randomly going for the vert on the far side, if the mouse cursor was to close to it on the screen.
as said, the fix Fisty pointed out addressed the select through an object issue I was having.
The one next to it I find very useful "Backface visibility", this tells you when an objects Normals have been flipped.