PWCatch... I know this has been discussed before, but... ^^;

eponicaeponica Posts: 197
edited December 1969 in New Users

Hi folks ^_^

As you can tell, I am having trouble with PWCatch as a lot of folks seem to have had before. I have read the documentation, and just now downloaded and installed a fresh copy in case there had been an upgrade. I have tried everything that made sense according to the other forum posts on the subject. I am selecting both my plane and its surface, and using the camera to render. I am saving to PNG. I am using the latest DS 4.6 running on Windows 7 Pro 64 bit. I've been fiddling with various permutations of this all afternoon ^^;

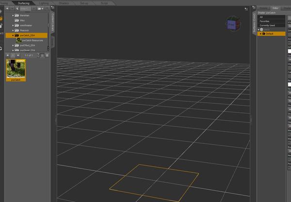
The application of this shader seems simple enough in theory. The problem seems to be that the shader refuses to apply to my plane. If you look in the upper left corner of the surfaces tab on the picture below, you see it says 'DAZ Default Shader." I can't get it to say anything else regardless of which icons I click in PWCatch. It is changing the plane's diffuse color and is catching shadows and reflections, (the reflections even when I'm not asking for them!) but isn't the plane supposed to render transparent?

I would like to place my cat with shadows in this nice 2D background.

Anyone know why this shader will not apply correctly to my plane? ^^;

PWCatch_Problem.jpg
1920 x 1080 - 291K
«1

Comments

  • eponicaeponica Posts: 197
    edited December 1969

    BTW the output PNG has no transparencies and does not show the background, just solid white except for the cat and the orange plane.

  • eponicaeponica Posts: 197
    edited December 1969

    OK it looks like this needs PWSurface applied first. I missed that part, of course ^_^ I have purchased PWSurface2 "assuming" this is what the manual refers to :D I am now figuring out how to install that manually... (strange HDD configuration I have :P)

  • Herald of FireHerald of Fire Posts: 3,505
    edited December 1969

    Actually, it needs pwCatch applied to it. Right now what you're using is the Daz Default Material (see in Surfaces), and not pwCatch which is a shader designed to make the plane invisible and display the shadows. Make sure you select the plane and the surface and then double-click the pwCatch preset.

  • eponicaeponica Posts: 197
    edited December 1969

    Right, thank you ^_^ That is what I started out trying to do. The problem seems to be that the surface will not accept the shader. Right now I am playing with PWSurface and finding that some of the settings work and the surface accepts them (Jade and Crystal) but others such as Ancient Stone and Neutral do not work.

    The PWCatch online instructions say to use PWSurface Neutral before applying PWCatch. The "Catch" being that neither one wants to apply to the surface.

    I am used to applying shaders and have not encountered this kind of trouble before. I am wondering if it is the vagaries of my system (Win 7 64 bit.) ^^

  • FishtalesFishtales Posts: 6,223
    edited December 1969

    Have you tried dragging the shader onto the plane? I see you are using the 'shadow and backdrop' shader , you shouldn't need that one just the Shadow one if all you want is the shadow.

  • eponicaeponica Posts: 197
    edited December 1969

    That was a good idea. Unfortunately I have tried that and it has no effect. ^^;

    Does anyone know if these PW shaders have to be installed a specific runtime library? I put them in their own runtime. Maybe I should uninstall and reinstall, but that still probably doesn't explain why parts of these are working and parts are not.

  • eponicaeponica Posts: 197
    edited December 1969

    So I uninstalled both PWCatch and PWSurface, then reinstalled them in the standard My Daz3d Library using the DIM. No luck, they are still "working" the same way.

    I will open a support ticket and see if that helps ^_^

  • FishtalesFishtales Posts: 6,223
    edited December 1969

    I'm not sure why it isn't working. I used it on this image. There are two planes, one over the water using Shadow and Reflection and one using just Shadow. I have included the settings in case that helps.

    shader-capture.jpg
    1360 x 669 - 165K
  • eponicaeponica Posts: 197
    edited December 1969

    Yes, thank you, that is helpful to see what the Surfaces parameters should look like. Mine are missing all those shadow tabs. The shader is definitely not applying to the surface.

  • Richard HaseltineRichard Haseltine Posts: 109,264
    edited December 1969

    Are you selecting the surface, applying Shader Presets\pwCatch_DS4\pwCatch and then applying the settings you want from the Shader Presets\pwCatch_DS4\pwCatch Resources folder (or just setting them by hand via the Surfaces pane)?

  • eponicaeponica Posts: 197
    edited December 1969

    Hi Richard ^_^

    I am using the Content Library panel to find the shader presets. I have tried several times exactly as you describe and I am still getting the same problem.

    Interestingly, although I am clicking/dragging-dropping the Catch Shadow preset, the plane in the render is also catching reflections. ^^;

    Attached is the result of my latest attempt exactly following the steps in your description.

    PWCatch_Not_Working.jpg
    1920 x 1080 - 283K
  • Richard HaseltineRichard Haseltine Posts: 109,264
    edited December 1969

    So you do this before you get to the stage of applying the shadows preset?

    Apply_pwCatch.JPG
    1402 x 971 - 119K
  • Herald of FireHerald of Fire Posts: 3,505
    edited December 1969

    I believe what you're trying to set is a preset rather than the actual shader itself. In the root folder of the pwCatch in your content library is a basic 'pwCatch' shader. Apply that first and then add the preset over the top. Some shader presets don't contain the actual shader, but rather information for the shader to set specific parameters for you.

  • eponicaeponica Posts: 197
    edited December 1969

    Yes, Richard and Herald ^_^ I applied the PWCatch base shader first, just as illustrated by Richard. It is a single icon in the root folder. Then I go to the subfolder where there are several icons, and apply the Catch Shadows preset. It's a two step process ^_^ But the base shader, as illustrated above, is not applying to my surfaces.

  • Richard HaseltineRichard Haseltine Posts: 109,264
    edited December 1969

    After you apply the base shader, go to Help>Troubleshooting>View log and scroll to the end - are there any error messages?

  • eponicaeponica Posts: 197
    edited December 1969

    I have also located the shader settings in the Surfaces Presets tab and tried to apply them from there. No luck.

  • eponicaeponica Posts: 197
    edited December 1969

    Wow, now THAT troubleshooting log is a handy feature!! :D I learn something every day with DS!

    There Is an error. Here is what it says:

    Executing DAZ Script file: F:/Users/Public/Documents/My DAZ 3D Library/Shader Presets/pwCatch_DS4/pwCatch.dsb
    DEBUG: "support/PoseWorks/shaderDefinitions/surface/pwCatchDef.ds" not found.
    Script executed successfully.
    Executing DAZ Script file: F:/Users/Public/Documents/My DAZ 3D Library/Shader Presets/pwCatch_DS4/pwCatch Resources/Catch Shadows.dsb
    DEBUG: "support/PoseWorks/shaderDefinitions/surface/pwCatchDef.dsb" not found.
    Script executed successfully.

    Does this mean the shaders are not installed correctly??

  • FishtalesFishtales Posts: 6,223
    edited December 1969

    Have you tried saving the scene, closing it and then re-opening it? Something tells me I had to do that with the scene in my image. I recall having the same thing happen to me even while working on the scene and not touching the planes or the shader :-)

  • FishtalesFishtales Posts: 6,223
    edited December 1969

    It looks like they aren't where they are supposed to be. The script is looking for them but they must be in another folder on your hard drive.

  • Richard HaseltineRichard Haseltine Posts: 109,264
    edited December 1969

    Yes, it does - there are files that need to go in the application folder, if you copied your content library across from an old machine you won't have those. Reinstalling pwCatch should fix it in that case.

  • eponicaeponica Posts: 197
    edited December 1969

    I just tried it. No luck. Then I closed down DS and restarted it and reloaded the scene. Still no luck ^^;

  • eponicaeponica Posts: 197
    edited December 1969

    Thank you, Richard, it looks like you may have gotten to the bottom of it, although I just did re-download and reinstall PWCatch using the DIM last night. I will uninstall and reinstall and see if that fixes it ^_^

    Stay tuned ^^

  • eponicaeponica Posts: 197
    edited December 1969

    OK... So now we turn to proper installation. Are these shaders hard coded to go in a specific location? Because I uninstalled and reinstalled them using the DIM with the same non results. At this point I better include a snapshot of my DIM settings ^^;

    I have two drives, C and F, with F being the one containing my libraries. However, F Used to be the C drive on my previous computer... This kind of fouled up the DIM so I have been installing most items manually.

  • eponicaeponica Posts: 197
    edited December 1969

    DIM settings :)

    DIM_Settings.jpg
    1920 x 1080 - 215K
  • eponicaeponica Posts: 197
    edited October 2014

    I am trying to locate where pwcatch.dsb is actually residing on the computer right now... :D

    The takeaway is that shaders can be touchy to install, and I should be a little more organized :P

    Post edited by eponica on
  • eponicaeponica Posts: 197
    edited October 2014

    Yes!! Success at last! :D

    So I finally gathered that this particular thing needs to reside in the actual DS program files on the C drive, instead of in my library drive :D

    However I could not entice the DIM to install it properly.

    So I downloaded the .exe file from the Product Library and used that to install it to C:.

    It's working!!! Now I can install PWSurface to the correct folders too.

    Now I will learn just how to use this... and have fun with my cat ^_^

    Thank you Richard and Herald!

    PWCatch_Really_works.jpg
    1000 x 562 - 402K
    Post edited by eponica on
  • FishtalesFishtales Posts: 6,223
    edited December 1969

    I'm glad you finally got it sorted. They are fun shaders to play with :-)

  • eponicaeponica Posts: 197
    edited December 1969

    Thank you, too ^_^

  • Richard HaseltineRichard Haseltine Posts: 109,264
    edited December 1969

    There are two parts to shaders like pwCatch - there are the user files, the ones you see in the library, and they can go anywhere that other native content can go. There are also the actual shader files, and they have to be in certain places in the application folder. If DIM wasn't working, and you were using the DS4 version of the pwCatch installer, then it may be a good idea to check that in the Installation tab of the preferences your DAZ Studio application path iss et correctly.

  • eponicaeponica Posts: 197
    edited October 2014

    Yes, I will check that, thank you :)

    Edit: Sure enough it was set to F: instead of C: I just fixed it and used it to install PW Surface and it worked fine ^_^

    Although the renderer Is giving me a message about both shader sets needing recompiling for better performance... I really don't know whether I want to go there right now or not (*grins sheepishly, wipes forehead*)

    Post edited by eponica on
Sign In or Register to comment.