Iray shows only white shapes
endlessloving
Posts: 71
Hey there,
I am struggling with the Iray viewport preview.
It's only showing me white shapes now. I think i accidenally changed some settings and I have no clue how to turn it back to normal.
Restarting the software did not fix it. I don't want to reset just everything, so if anybody can point me to the right settings to fix this, that would be awesome!

#whoneedsghosts
Post edited by endlessloving on

Comments
Probably tone mapping settings. Try clicking the little +/- icon just peeping in at the top of your screen shot, then click an area of skin.
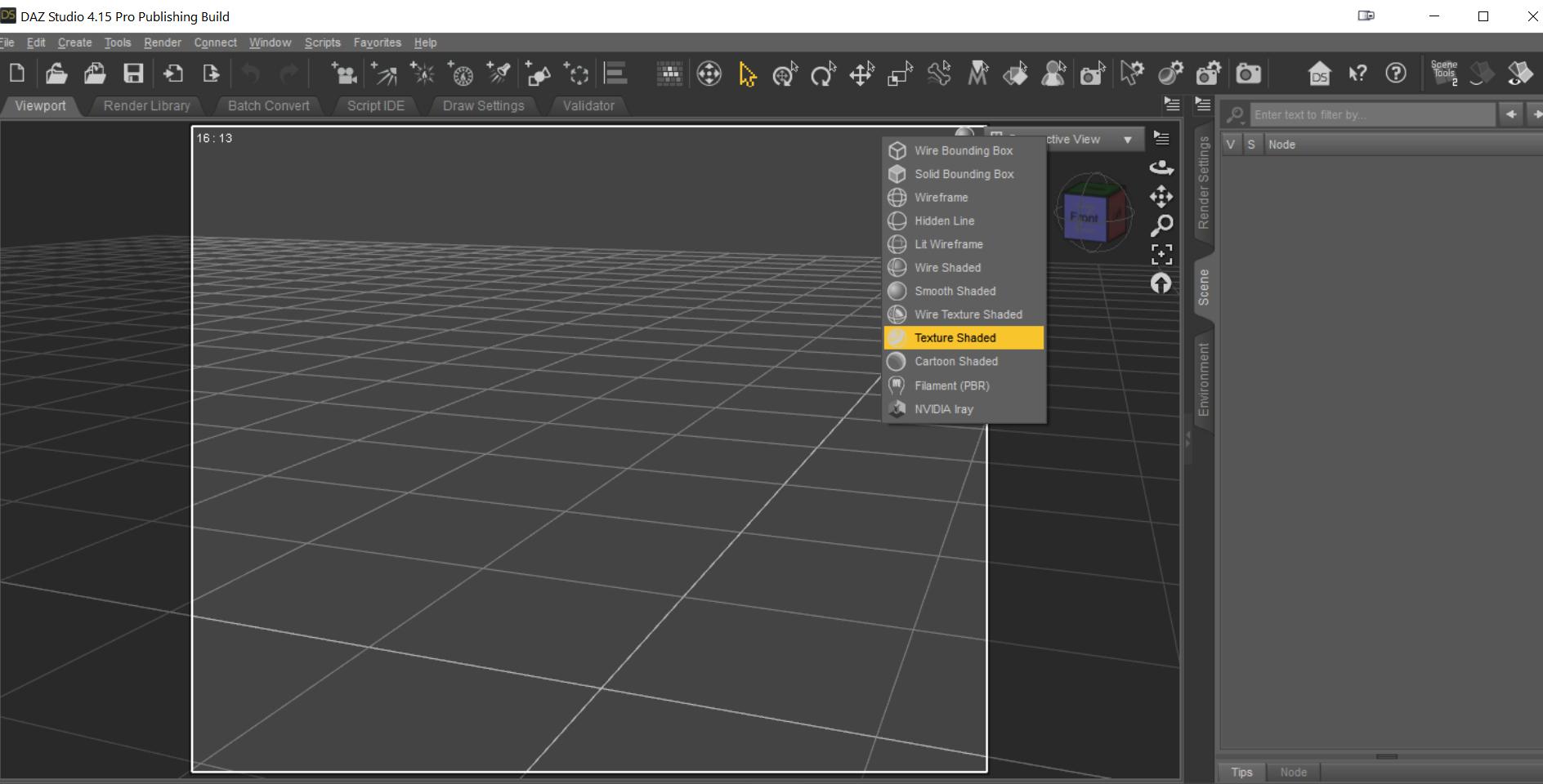
You probably changed the Viewport preview to "smooth shaded". So you want to click on the little ball with the arrow on the corner of your screen, next to the "perspective view" menu:
And then change that back to "texture shaded":
Thank you!

I think this will actually get me there, just that there must be some other factor affecting the way the scene is previewed.
This screenshot below is how it looks after clicking that icon and click on the character. (I tried clicking various locations and some clicks result in an even whiter image)
Something doesn't seem quite right!

...
It just takes forever but now it looks fine!
I don't know what happened but the figure is only starting to build the skin color very slowly. I never had that before.
The scene is rather simple except that I important an asset from blender.
Could that be part of the issue?
I have not done much after that.
It took 3 minutes to look fine. Never took that long!
Thank you! I know the different types of options for the viewport but I was talking about specifically iray when it is active.
The solution was as described in the other response here.