Models losing their data in Carrara
So I encountered a random new problem in my workflow. If I grab something off the shelf (from the DAZ store or wherever—let’s say a Tshirt) and I bring it into Carrara and throw it on M4, when I open it (the Tshirt) and start messing around with deleting polygons and all that, when I come out of the editor the shirt basically behaves like a fixed .OBJ. It no longer has any kind of functionality.
Why is this and is there a way for it to not happen? I know we can make whites invisible via the texturing interface, but I kind of prefer to just chop up the model in Carrara, ya know?
Now, it used to be that I would bring a (3rd party) shirt into the modeler and it wouldn’t let me change anything about it other than some displacement stuff. I got around that by changing the type of modeler (vertex to pooalufdhaujajjk or whatever it’s called) and then *changing it back*. Once you change it back you can delete stuff and tear it all up however you want…but then, like I said, the thing appears to lose all of its pertinent bone/movement data.
What’s the what, and is there a way to fix this?
Thanks!

Comments
only way I can do this in Carrara is select hip and an obj of the clothing holding shift
go to animation attach skeleton
then weight painting in vertex room ander animation to tidy up
Now I have C8.5 I do it in studio on genesis using transfer utility instead
and save as support asset
import .duf file
makes life easier
can with DSON in Poser save the cr2 on M4 shape I heard and fit it to M4 not tried
HI :)
Firstly,. why...
Content such as Figures and clothes are "protected" (from the user) to prevent you breaking how the "product" works.
"products" like a t-shirt, (or any conforming item) Uses BONES and Rigging with weight-mapping and may also have Morphs,. (it's not just a model) it's a product.
when you edit that object by forcing your way past the protection,. you will break the product,. the morphs and rigging may not work and the clothing will not function correctly.
How to avoid this.
You can use shader options and visibility to hide most parts of any model,. and it won't effect the way your "product" works.
Fenric has a "plug-in" which allows you to open and close the "product" without breaking the connections to morphs and rigging.
but,. that's not the ideal way to work with content....it's a great function if you know what you're doing. but it shouldn't be seen as a first choice.
You wouldn't use a chain saw to open a door,. (although you could) ...you'd use a Key to Unlock, and re- Lock the door
Fenric's plugin is the door Key,.
Hope it helps :)
Firstly,. why...
Content such as Figures and clothes are "protected" (from the user) to prevent you breaking how the "product" works.
"products" like a t-shirt, (or any conforming item) Uses BONES and Rigging with weight-mapping and may also have Morphs,. (it's not just a model) it's a product.
when you edit that object by forcing your way past the protection,. you will break the product,. the morphs and rigging may not work and the clothing will not function correctly.
How to avoid this.
You can use shader options and visibility to hide most parts of any model,. and it won't effect the way your "product" works.
Fenric has a "plug-in" which allows you to open and close the "product" without breaking the connections to morphs and rigging.
but,. that's not the ideal way to work with content....it's a great function if you know what you're doing. but it shouldn't be seen as a first choice.
You wouldn't use a chain saw to open a door,. (although you could) ...you'd use a Key to Unlock, and re- Lock the door
Fenric's plugin is the door Key,.
Hope it helps :)
Yeah, and you think the best way to handle the shaders is just make whatever I want gone white and then say to remove whites?
Yeah, and you think the best way to handle the shaders is just make whatever I want gone white and then say to remove whites?
You can use an alpha channel in the shader to make parts invisible.
There's another possibility that used to work with gen 4 figures and earlier, and that was to select the model, go into the vertex room and select the polygons that you want hidden, and then go to View--> Hide Selection. The polygons are still there but hidden, so the rigging still works and the morphs still work. I don't know if it works still in C8.5 or with Genesis, as DAZ got a little too "protection" happy with those meshes from what I understand.
There's no need to make anything white,.. or destroy you model.
I think you're meaning the option to" Make white invisible" which applies to texture maps,. (in cases where you have a B/W image andf wich to reverce the alpha black / white), or a non alpha B/W image
I hope that clairifies things a little for you.
Most figures are in groups that contain a "model" and the "hip" skeleton. If you want to delete (or add) polygons, then one way to do it is to substitute a new model that can be edited for the current model that is resistant. To do this, start in the zero pose/location positions. Export the figure as an obj file. Import the obj back with a new name. Highlight the old model and uncheck visibility in the upper right portion of the properties tray. Return to your imported model. If for some reason it is the wrong scale, wrong position, or whatever, return as appropriate. Highlight the new model and enter the vertex modeling room. Edit to your hearts content. Return to the assembly room. Highlight the "hip" and your new model at the same time. Under the animation tab from the top menu, choose "attach skeleton."
In the attached pics, I demonstrate with the M4 model and its t-shirt that comes in the M4 clothing content tab. I loaded an M4 character I had created. I also loaded the default shorts and default tshirt. I made the tshirt into a crop top by using the above method and deleting the polygons in the lower half of the new tshirt model. I unchecked the visibility of the original tshirt model. I then posed the M4 and did a test render. Be aware that when you substitute models, you are likely to have some extra issues with fit, poke-through, etc. But, as demonstrated, this can be done, even with the M4 model itself.
Note - for this simple alteration, it would be easier to just make the lower half of the tshirt invisible. The people above are recommending you use the alpha channel in the shader tree, rather than go through all of the steps I just demonstrated. I agree with them for an example like I just gave, but if you want to get fancy you might want to remember this model substitution method.
There's no need to make anything white,.. or destroy you model.
I think you're meaning the option to" Make white invisible" which applies to texture maps,. (in cases where you have a B/W image andf wich to reverce the alpha black / white), or a non alpha B/W image
I hope that clairifies things a little for you.
That's only if you're trying to eliminate an entire piece that's cloaked in a shader. If you take that same box and only want, say, one inch of it transparent, you can't do that using the alpha channel. The actual texture that you're using has to integrate with the "make whites invisible".
That's kind of fun. Sort of like a poor man's rigging. Might be more involved than, say, just creating a texture for the model with the appropriate bits cut out, but that's a fun approach.
If you just use the "white is invisible" function in the shaders, you can delete whatever you want. The only limitation I've found has been if you want someone to be wearing something that's 100% white. But I've never run into that issue.
I am probably misunderstanding what you say your problem is. However, I will take another shot.
1) I thought that your problem was that a figure loses functionality when you (a) go into its modeler and change the number of polygons, and (b) convert the model to another type (say from vertex to primitive and back again). To change the number of polygons in the model or change the model type, yet still retain functionality, the method I outlined of substituting a new model and making the old model invisible is a work-around. Not ideal. As you say, it is a poor man's rigging.
2) If by "delete" polygons, you mean use the alpha channel to have parts of the model not render, but that you are having an all-or-nothing issue with the alpha channel. The alpha channel is not all or nothing. And, it will respect intermediate colors between black and white if you want to make something with a little sheerness.
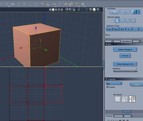
I've attached a simple cube with white in the alpha channel and green/red checkers pattern in the color channel. I used the 3D paint brush to paint a black circle and dot, and some less black markings.
If this doesn't address your problem, maybe you could try explaining it again and include some screen shots. Happy to try to help.
We were probably typing at the same time. Ignore my previous post. :roll:
That's only if you're trying to eliminate an entire piece that's cloaked in a shader. If you take that same box and only want, say, one inch of it transparent, you can't do that using the alpha channel. The actual texture that you're using has to integrate with the "make whites invisible".
You can either use the UV template (if there is one) or use the 3D paint tool to paint an alpha map which will be a black and white or grayscale image with the middle shades of gray being more or less opaque depending in their brightness. You would then use the resulting image map in the Alpha channel to create the invisible areas. There is no need to check the White is Invisible checkbox in the color channel.
One other thing regarding alphas, is that if you load your texture into an image editor that supports layers or transparencies, you could erase the areas of the texture that you don't want, leaving a clear or transparent area and save the image in a format that supports alphas such as .tiff or .png and then load the image into the color channel and Carrara will see the transparent area as transparent.
I myself have used 3D paint to create an opacity mask
I do the rough one in carrara to get seams right and tidy it up in Gimp using uv reference or template as a guide too.
you can even load a copy of the template on the figure and paint on it
is more accurare than vertex selection in some cases and can be reused
likewise for hair density, replicators etc a texture map much more useful than altering geometry
and lovely to see Andy here too
I have lost too many old friends on this (Daz) forum, always glad when you post.
That's only if you're trying to eliminate an entire piece that's cloaked in a shader. If you take that same box and only want, say, one inch of it transparent, you can't do that using the alpha channel. The actual texture that you're using has to integrate with the "make whites invisible".
You can either use the UV template (if there is one) or use the 3D paint tool to paint an alpha map which will be a black and white or grayscale image with the middle shades of gray being more or less opaque depending in their brightness. You would then use the resulting image map in the Alpha channel to create the invisible areas. There is no need to check the White is Invisible checkbox in the color channel.
I dunno. Maybe I'm just not seeing how this is used in practice. If you upload M4 into your scene, you're saying that you can start painting him and making parts of him disappear? Because I'm having trouble being able to accomplish that.
http://youtu.be/85_ZbtHyQFk
in this video I am showing you what it does
no do not see alpha see black paint in paint room but alpha there in assembly room
is important to check that the alpha map is loaded in texture room and to save it saving shader one way
Okay! Nice. I'll check it out and follow the tut. The results look like what I was looking for. Thanks! :)
I mean, wow -- that was perfect and kick ass! haha EXACTLY what I needed to solve this issue. Thanks a ton! And I can even see further applications for this workflow. Awesome! :)
The one thing that's really odd is that I can't figure out how to bring something back once you've painted it black. Like, if I erase a bit by accident and it was too long ago that I can't just Undo my way to clearing it up, how do I bring that texture back? I tried the opposite of black (white), but that just painted the figure white. Thanks
add more undos in preferences?
white should work though make sure 100 100 100
and sharp brush