Adding to Cart…
Licensing Agreement | Terms of Service | Privacy Policy | EULA
© 2026 Daz Productions Inc. All Rights Reserved.You currently have no notifications.
Licensing Agreement | Terms of Service | Privacy Policy | EULA
© 2026 Daz Productions Inc. All Rights Reserved.
Comments
If you are here looking for that ZDG balance beam from a Google search, just skip over to Page 52 here, I don't know why Google is so far off with the search results. (End of edit)
yea, starts to show my age when I think about how many years ago that was, lol. "fusion 360" did peak my interest, it comes down to time management along with funds. It's been a very long time since I fussed with AutoCad, and I'm in the middle of learning Hexagon, and don't want to confuse my self more then necessary for my age, lol. I even have difficulty doing simple things, like operating paypal, lol.
That or I backed up the shopping cart plumbing, again, lol.
It wasn't a big order, it was just the first (I want to look at this now) small one, and the funds are in the bank, so I don't know. Alright, some of it was in the fast-grab, other stuff was simply needed (like the sneakers, lol). I guess I should not try to operate complicated shopping cart buttons before my first cup of coffee, lol.
I gave up on Paypal and tried it the other way, it appeared to work the other way (via card direct to bank). I'll give it a few minutes, to make sure something shows up at the bank before attempting to download and looking at the Gym. The other thing of curiosity is that skin merchant resource kit, No, I'm not making or planing on making figures. The question I have is weather or not the thing can be used with GIMP, or it is for PhotoShop only. There is many other aspects to look at for such a product, tho it did ketch my eye yesterday (I wonder if I can make a G3F Wachiwi look-alike mat with that, amung other questions).
Funny note about shoes, as I sift threw the inventory of that first order of the month, lol. The Treadz by the3dwizard look very good, and are quite similar in style to the G2F set that I've used quite a bit in the past. Again referencing that render with Olympia6, Sandra, and Eve.
The G2F sneakers on Sandra and Eve are by StreetWear (I suspect that is Stone-something in an alter ego I think, lol). I think I altered the colors there, tho I did not alter the sneakers mesh any. I've used them in other renders as well, in fact, I think I've used them so much, there probable in the same condition as the ones on my feet. In going with the self-insulting jokes about my age (just picture an old gray and whit haired Zathras speaking), I think I can get away with some subtitle language without insulting any one here.
"telling you, you let Zathras go, finish what Zathras started" Kids today gripe about needing new sneakers when the style of the month changes, tho in my day it was always when they no longer kept out the mud and elements. As much as they insist that there shiny month-old shoes must be replaced as there just not cool looking any more, I think I in my age of not worrying about the style of the month, must get something without gaping holes in them, lol.
Honestly, the hole in the sneakers is only a week or two old. The Altama jungle boots (6853) just keep being put back on in a pinch. I've had many sets of boots (from other manufacturers) over the past 16 years, and they all seam to fall apart before the season ends (including the fake military ones not made by Altama). The 18 year old Altama's do have a rip in the top back of the leg cloth, and the souls are almost slicks at this point, they still keep out the elements. So no major rush for me to replace them just yet (they still work for shoveling snow). The sneakers are another matter entirely, that is rather urgent and will be addressed soon (within the week). I also have a set of Roman sandals that I use for kicking it around the house, so the boots and sneakers only get used when I venture out and about.
Sneakers and style? Do these words even mesh? Those kids *shakes head*
There's a load of open source CAD programs out there:
http://opensourceecology.org/wiki/List_of_CAD_Programs
I personally have used LibreCAD quite a lot. For making "normal", 2D technical drawings, I mean.
I like LibreCAD, too...
FreeCAD is 3D, parametric and supports LuxRender. :-)
But being familiar with different 3D-CAD programs, FreeCAD is a restricted substitute. It was a nice try, but not very impressive. And I am not eager to recommend it.
While the first impression of Autodesk Fusion is like looking at Inventors little brother. Sadly, there seems to be no option to export as .obj , only .stp and .igs as common formats, besides .sat and .smt. Import is also limited to the same file formats. Basicly it relies on its own formats, no options for other CAD files. Not what I had expected. :-P
Even FreeCAD is capable to export as .obj. I am disapointed with the file format options, but everything else looks very good.
hmm. looks like it was asked a few times of them. And sadly I recognize the names of the programs mentioned for the export to (Maya, MudBox, etc). Question is, is it a UV mapped OBJ that is usable in Studio or not.
From the looks of it, export is only in tri's only, no quads. That may be a bit of an issue for Studio.
Yes, that example again. That's what long thin Tri's do in Studio.
Fake Pilot over in that Youtube vid chat dose have an interesting suggestion, using a third program to convert the "igs" into an OBJ, as I guess some do have export options to select the mesh type. Fake Pilot suggested 'Moi3D' for the conversion, I don't know that program. I do know that Hexagon can't read STL/igs/3ds/etc files.
just bread crumbs for self.
http://docs.daz3d.com/doku.php/public/read_me/index/32291/start
http://docs.daz3d.com/doku.php/public/read_me/index/32173/start
http://docs.daz3d.com/doku.php/public/read_me/index/32265/start
http://docs.daz3d.com/doku.php/public/read_me/index/20497/start
A tad bit of rambling as I set up my test chamber for the Gym stuff. Initially, because I've been raised on the backwards "British Imperial System" and metric dimensions are not engraved into my mind, I made the chamber in 'feet'. Most people don't have rooms in there hoses larger then 10 x 10 feet (3.048 x 3.048 meters), so I though a 20 x 20 foot room would be big enough to mimic a small photographers studio. I found out the hard way that was not big enough to get a full body render of a figure with the camera at 100mm focal length (a camera setting insisted on by many others), so the final version ended up 40 x 40 feet. Honestly, that's a really big room that would not fit inside the outer walls of most residential houses. Even tho it's more like a mansion or industrial complex room, it's not large enough for a gymnastics competition floor layout (that I snuck the basic dimensions of into an earlier post)
Roughly 34 x 60 meters (111.549 feet x 196.85 feet) is what's needed for that. To properly light it, my basic light rig will need to be duplicated quite a bit, I think I'll skip that for the moment. This is where I go for good enough for the room size, and because the walls and ceiling are parented to the floor, I just need to scale up the floor, to about 500% size (close enough and keeps the rest simple). I then need to (for my self) set the tiling of the 1 foot tile maps to 200 instead of 40 for the floor, walls and ceiling. Walla, The test chamber is now 200 x 200 feet (60.96 x 60.96 meters) with a ceiling height of 100 feet (30.48 meters). By the way, I can drop the floor if needed a lot, about a hundred feet down into the basement, lol.
So, I guess that just leaves getting the stuff and putting it into the test chamber. Starting with the platforms the stuff goes on. Some where around here is some notes I made regarding 'Podium height' from the floor. That may be in the FIG rules, I puled an Adam Savage and got the measurement another way.
To quote Adam, They don't often make life more difficult then necessary for themselves. If there is a 3/4 inch molding handy, that's what they will use, not some odd ball measurement. In the distant right of that screen-cap is some steps going up to the podium (UB/HB platform). It is four steps including the top of the podium, and steps are usually a fairly standard height to depth ratio around the world. (at least it was when I was looking at podium height last year using the 2012 London Olympics for reference) I don't need to know how tall the athletes are and reverse calculate altitudes in 3D lenz distorted lorentz-contraction geometry. I just need to find out what a standard step size is for rock concert staging, as it is probably the same stuff under the mats and cloth. It's modular, easy to set up, and mass produced in standard size parts, like most other floating floors for industrial use.
Besides, it only needs to be close enough to look right in a render. That should be enough to get us started.
And a view of the single-step platforms for the judges on the sides of the podiums. If you really want to go that far, I'm not for the moment.
P.S. OT. (Keep in mind, it's an American typing this) I'm watching that vid for the first time right now. It's nice the US and another country was not there, I actually got to see some athletes from some other countries for once. I do grow tired of the camera crews following a hand full of athletes and completely ignoring everyone else at the events.
Ugh, that doesn't look good for putting D-formers on the mesh to mimic some one on that mat.
Doesn't phase me much, as I was going to make my own mats for the podiums.
It dose look good, I just don't think it will be usable for a figure interacting with it. If you want to know what the mesh needs to look like for doing that, get my OptoDistort chair, and look at the seat cushion mesh.
That is how the mesh should have been done for the mats, just a lot more crossing lines to grab because of the size.
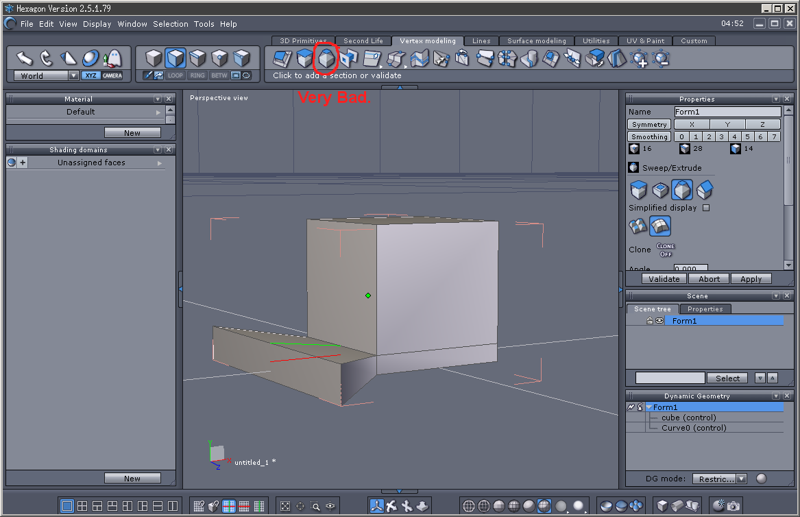
Yea, that beam is going to need ends.
There is an incredible amount of detail in some spots, and others are a bit lacking.
That knob, the bolts, black metal, and the beam should have been separate zones. I can't do anything with that to make it look better. Yea, I need to think about this, and consider some angles.
Well, the pommel horse looks really good, and the metal (chrome) is a separate zone. Better.
What was I saying two posts ago about long thin triangles in Studio.
Painted surface or cloth, chrome, and wood, all as a single surface zone...
Pleas tell me this was only a freebie and I did not actualy pay for it.
OK, the Vault box is salvageable. The wood, and the top pad are separate zones.
Because the springs are separate objects from the top, the bottom is the only part of the Vaulting board that may be difficult to make look good in Iray (the three boards, the black bar, and the bolts are all one zone).
Salvageable parts, pommel horse, Vault box, and the Vaulting board. The rest will need some rather hefty Surface zone work and/or redoing the geometry.
Ah, there we go. I just found a map for the mats that fit together for the podiums. It's just a mater of looking up the numbers for the sizes of each mat (that happen to all be in the one PDF I'm looking at from Gymnova, thanks y'all).
There are some dimensions in a PDF at FIG that I linked to earlier as well. I can make podiums now.
No, as far as I remember the FreeCAD .obj-files are not UV mapped. Whenever I look at free CAD tools, the last step seems to be: import to Hexagon, Blender or Wings3D for UV mapping. :-)
Learning one of these is still on hold for me. Somehow I do not have the motivation, it seems so far away from what I learned in CAD. Just me, to lazy to think out side of my box. :-)
And sometimes, life just gets in the way of doing stuff. Case and point, last year I started making a Gym set, and all hell broke lose on me. So I can understand not having the ambition to do something. Or in the case of today, not having the brain power to calculate trig offsets for XYZ points from the surface of the curved band on them Bracelets (for the stone inlay mesh). I was going to post the OBJ of the former version, and the past day has been trying (something I ate did not agree with me). I guess the Universe is doing it to me again, lol.
I hope hypnagogia dose not hate me, I really had my heart set on a deferent gym set. Some of the stuff really is beyond my skills tho, so I'll deal with what I can and the rest will have to do. So, the basic dimensions of the new Beam look about right according to the Fig PDF.
I settled on 1.5cm end pads (the minimum) rather then pushing the mesh to far to get a max of 3cm pads.
I'm still trying to get my head around all that metric stuff, while being under the weather a bit. At least it's nice round numbers so far, lol.
Well, that was an exercise in complete and utter frustration. I spent more time looking up keys in the manual, then getting anything done in Headus. I had forgotten just about all of the keys to do stuff. That and I lost one of the beam end-caps as I was dropping sections into the UV map, I have no clue where it is in that 3D view-thing, and the word 'Center' is not in the manual anywhere.
Found the end-cap (closed and reopened Headus did the trick), so now I'm thinking about the beam leg mounts.
Yea, I need to adjust the mesh a tad on the ends.
Yea, this is an exercise in complete and utter frustration. ctrl-arrow-keys is supposed to rotate things to the vertical/horizontal snap-grid of a sorts, yet it was doing nothing at all, grrrrr.
Oh, and by the way, '0' (zero) dose not center the view on your obj like it dose in Hexagon. And how do you undo an 'r' on something you did not want rectangularly flattened.
@#$%^@%^ this $#!+, I need a cig, where is my coffee! lol.
That works, just mash the keyboard in complete anger at the program.
Hover over a horizontal line the press tab, repeat for a vertical.. then hold "f" to flatten regularly.
Space+ Right? mouse button rotates the island, doesn't snap but you can get it close. If you keep the R lines on and "f" it after you rotate it'll make itself properly up and down and should stay that way when you take the R off and "f" again. Also with your mesh you could shift-i one line through the middle to make snap to straight and still let the others work themselves out as needed.
Yea, I did use that shift-i thing on the bracelets, and forgot what the letter was (shift-something?), lol. I need to make a score card with some basic keys for Headus on it, kind of like the old one for Word perfect for DOS back in the day.
T changes the surface map in the preview view thing.
Arrow keys. left/right flips the section horizontally (most of the time). up/down flips it vertically (most of the time). Ctrl-left or Ctrl-right rotates the section so the line the mouse is over is horizontally (most of the time). Ctrl-up or Ctrl-down, dose the same thing vertically (most of the time).
And so on. I also suspect the current keyboard has had it as well, and it's only a few months old.
The letters are rubbing off, I keep hitting the wrong keys, and I suspect it is no longer reliably actuating some keys. I did look at a few rather nice keyboards last night, I just don't want distracting waving blinking lights on my desk, so I'll look around some more. In the mean time, I'm swapping this POJ out for an 'Original' Saitek eclipse. It doesn't blink obnoxiously, or distractingly flash different colors at me, and the keys are actually where there supposed to be.
Thanks, fisty. I needed to straighten out the end caps on the UV thing, and had a brain-cramp on the 'shift-i' combo.
This gives me a chance to look at 4.9 surface editor tab thing. Lets see if renaming surface zones is just as easy.
Duble-click the text, and start typing. Looks good so far.
Back in 4.8 and messing with a leg-pad idea. I figured the easiest way to do that, was to make them with D-formers rather then fussing with horizontal loops in Hex. Still needs some work, tho this was rather easy to do.
Close Enough for a soft pad exterior. Now to clean it up in hex some, and put a foot on it.
I kind of expected the UV map to be a bit more used then that for some odd reason. Eh, good enough, it's mapped. Time to dress it up.
Hmmm.
I think I need to give the end-caps a bit more attention still, it just doesn't look like enough padding there.
That lady needs a plane? LOL
https://www.renderosity.com/mod/freestuff/wood-plane-obj-version-/74164
lol, yea, I was thinking about something like that. Or the two paleo critters prying the end caps out a bit with a pry bar, lol. I puled the padding out from 1.5cm to 2.5cm thickness on the ends, and now the beam end is wandering with Sub-D. I'm going to need to add another loop or two there.
(Many hours later) Something kind of like that, still needs some work tho. It needs mats that fit around the feet, I think I'll tackle that next.
Morning. A little chatter about gym equipment types. First off, I initially went with that wood texture on the beam, because it was close to the proper color remotely. I had seen a cellophane vid eons ago where a bunch of people were sanding down a beam and resurfacing it. So it was a funny thought, and it did cross my mind as I was trying to get the pose/expression of "wondering what to do with this" in the former render, lol. In honesty, there is a lot of pages and vids around that describe making your own practice gym stuff. Done right, that stuff can work, especially for just starting out (is this something you really want to do). Often the beam is a board with a coating like suede on it, tho they do very quite a bit in the specifics. Some use carpet coatings.
Then there is the next step, the basic department store ones. Some are wood with a coating on them, and are quite good in quality (most of the time). I still would be curious of how well the coating was attached, as you don't want to be practicing on a beam that has parts of the coating falling off.
Then, like most things in the world, there is the Formula-one uber over the top stuff. I don't even know what there made of or what's in them, tho I keep seeing phrases like 'Composite core' and 'Wear Resistant' coating in some of the PDFs. I wont even gander what is in those beams, tho I will guess lumber is probably not part of the 'Formula'. Besides, I really don't care what's inside the beam, I only care about how the outer surface looks in renders, lol.
So, the thought of some one sanding and plaining the top of a Balance beam is kind of funny. What would suede look like going threw a wood planer, lol. I can imagine Kimo7 doing that, lol.
A tad of an off topic related in a way post. I noticed a collection of products at the daz store that prompted me to look around at possible upgrade paths for my "Willfully Inadequate For Rendering Computer", lol. I will start with a few notes on limitations I have, some from experience. First off, I am not made of money, so all the reviews on the new 1080 card are useless for me, and I'm sure for many others as well. Were lucky if we can spend up to 99USD on a single part after a month of saving (or longer), and often life just keeps us from spending such extravagant amounts of funds on nonessential toys. Second off, I don't ever want an onboard GPU sucking my system ram down and sitting there wasting power, so all them APU creations just are not for me, I don't want them, ever. So, what dose that leave me with for 3DL/Iray upgrade options as I window shop around the net.
First off, my motherboard can only supply a limited amount of power to a potential CPU upgrade.
And I've yet to find a motherboard that can deliver more to be honest, not to say, a new motherboard may cost me a replacement Win7 oem key as well (I could not find a box last year, only the OEM tied to something in the computer version). So, that kind of limits my CPU upgrade options for 3DL.
This is almost like the upgrade path of some earlier intel chip sets, nonexistent. So honestly, I don't care how good Zen is if it is only in APU versions, That is a game I do not play for many reasons. It sits there and sucks off your system Ram, and that is in short supply for a few years now. I need 128GB now, not next year, now. I wanted 64GB last year, and even that has yet to arrive on the market. So the last thing I need, is an onboard graphics thing that is not usable for anything I do, sucking down my system memory.
The other major gripe about imbedded graphics chips (on the motherboard or built into the CPU) is the same reasons as to why I have not gotten a second Graphics card for Iray in this computer yet. Unless I take an x-acto knife to the power traces going to it, it will suck power just sitting there idling. Now, some may be ok with a five watt Savage chip wasting away watts when there gaming on a real card for a few hours a day, and then turning off there computer. I don't do that, and often I have my computer running sims while I'm sleeping. So my computers end up running 24/7, and that is also 24/7 of some things wasting watts idling away when there disabled in the BIOS. You start to get the gist right, lol.
So a good Iray capable graphics card consumes over a hundred watts under load, and possibly 50 watts when idling if your lucky. I keep seeing some figures around 200 watts under load for some cards, and "40% power draw" when idling, that is a bit more then fifty watts, lol. Leave that card powered on 24/7, and I bet you will see it on your electric bill, in a rather painful way (been there). I am honestly not all that impressed with the watts of almost all graphics cards over the past fifteen years, they pull an insane amount of power even when there not in use.
For my computer, that would be a second card just for doing Iray crunching. My monitors are on a very good for the desktop only task GT730 (4GB ver) card, so that second card would be only wasting watts and making the room hotter when I'm not rendering in Iray. I just can not justify a 200 watt card for such a rare use to be honest, without it having a power switch, a real power switch. Why is there a "Mr Fusion" in your computer, For the Iray card, lol. (Some of the newer cards appear to not be that bad when idling. Tho most of the cards I was looking up last time didn't have any idle watt stats listed anywhere, so I assumed nothing had changed.)
Looking past the watt thing, Iray vs ram vs the scenes I work with. I often end up with many figures interacting, and I've run out of ram in 3DL on this 32GB computer a few times now. I just don't ever foresee a 4GB graphics card being useful to me, I will need a lot more then that for Iray.
There are a few very limited 6GB cards out there, I just don't think they will ever be usable for my style of scenes and I would not suggest getting one regardless how cheep it's price is. I don't think many if any of the 6GB cards have Iray capable CUDA cores in them any way, Some older CUDA cores can't do Iray at all (See attached chart below). So just walk away, it is a deal you do not want to get involved with, lol.
The Chart in short from my year-old post. Red cant do Iray at all, Yellow still uses the CPU for some stuff and limps along with Iray. Green and Blue work 100% with Iray. Multiple cards only work with each other if there all in the same color in that chart.
8GB cards appear to be the next thing, tho they are not cheep to say the least (price and watts). There are a few stores with 12GB search options, however that option reverts to pages of 8GB cards, so I guess that is not available yet. And in closing on the thought, I have 32GB of system ram in this computer, and I've run out, so I do have doubts about graphics cards with less ram for Iray.
A hypothetical thought. A modest Iray capable GPU that is not a watt-hog like the 23 watt GT730 (the Maxwell GK208 family), with 16GB of RAM on the card, why is there nothing like that out there. So, I looked around again, I didn't see much for options, so I'm going back to playing with 3DL.
(EDIT disclaimer)
The 23 watt GT730 that I referred to is the 4GB version with the Maxwell core, not the older ones. There is a few lesser versions of the GT730 that I simply would not consider at all. For me, it was a major upgrade from the 43watt 8600GT, and it did not add a few hundred watts to my electric bill.
(EDIT 09Jun2016)
There is the original post on Cuda cores.
http://www.daz3d.com/forums/discussion/comment/785620/#Comment_785620
I know last year I did some digging, and didn't find much. It looks like there is only a single daz user with a GTX960 card that ran and posted the score for the Iray benchmark, and it appears to have a respectable Idle power draw (under 20 watts). Unfortunately it was not listed if the benchmark was with sphere 8 and 9, or without, and that makes a huge difference. So, the 960 cards is a big question mark still, and the amount of RAM is not incredible in my opinion.
http://www.daz3d.com/forums/discussion/comment/831416/#Comment_831416
Last night I was doing a few searches at an on-line-store to see what was out there for cards. For some odd reason the store was only showing ATI and laptop things with the 8GB search, and older server things with the 6GB search.
I honestly do not know what is up with that. There are 6GB nvidia cards out there that can do Iray quite well, that are a bit easier to put in a PC/Workstation then a laptop-thing (I don't know of an adaptor for that anyway, I would not go there). There are 980 and 960 cards with 6GB of ram that can do Iray, and some older Iray capable titans with 8GB of ram as well.
This morning I had stumbled onto a THG page that showed some very promising idle watt figures for the 2GB or 4GB gtx 960 cards, where was that the past year I had searched for that info, lol. I'm not completely convinced at this time, that the 6GB gtx 960 is the way to go, as I'm hoping that possibly an affordable 8GB card may show up for those not made of money that want to render in Iray. The GTX 1080 did just launch, and I have yet to see anything on the (hopefully) more affordable little siblings.
Way OT fan chatter, as I have my first cup of coffee.
A few months back, I got some really nice Dalta fans, and since I've been looking for a thermistor driven speed controller for them. Everything I've seen so far falls into one if not both of two categories. It is not thermal controlled, or it must have a computer that dose not crash to tell it what to do (and most cant even deliver 3 amps). You know, out of all the dead computer power supplies I’ve gutted over the years, I figured there had to be something simple like this out there, that I could just buy three of now and have them now (not after a month of being shipped from the other side of the planet).
I did find two remotely close to what I wanted units on the other side of the planet. One can't deliver the amps for the fans I have, and the other is over complicated for what I wanted (one sensor for one fan, not one sensor and four fans). So again, what I'm looking for, dose not exist, and I need to make it my self. So here is a basic concept block diagram of the idea (the specifics will be different, the function the same).
Now, before all the script gurus run out and start programing there micro-controller chips, what I want dose not involve a digital circuit of any kind. It can be done with discrete analog components. I'm thinking a FET, a quad op-amp, two capacitors, some diodes, and a hand-full of resistors. Simple, robust, and it's been used many times before for controlling fans. I just need to add a stall RPM compensation circuit to it.
Yes, some units out there sound an alarm or blink a light if it thinks the fan stalls at low RPM, it would be better if it did something about it rather then just complaining, lol. Also almost all the stall detect things I've seen out there, kick in at a fixed RPM (700 to 900 RPM) that is way to high for a 120mm fan that has no problem starting up at 500RPM or lower. In reality, the stall detect can be much simpler, I only need to know if the tack signal is pulsing or not, lol.
So, in any case, as I let that fan speed control circuit ferment in my mind a bit more.
This is the forth day in a row, that I started working on the gym mats, left all the windows open when I went to bead, and woke up to the alarm clocks and microwave blinking at me. This is getting old, it would be nice if people would stop running there cars into telephone poles around here.
Oh, as for the 3D fan. I had a little brainstorm on how to make some easy mockup blades, tho I have no idea yet how to fill in the corners without reverting to Pretzel-gones, lol.
For those that don't know what a Pretzel-gone is, lol. Pretzel-gons: (noun, adverb, verb) A term used for a surface with so many overlapping mesh lines, it is impossible to distinguish where any individual segments are or what geometry they are made of. lol.
Ha, yea, that almost looks like a computer fan.
I'll spare y'all the long drawn out process of d-forming a cube into something that sort of looks like an airfoil, tho if your curious, some of the process is in the attached screen caps. I'm just looking at placement of stuff to see what is possible. (The stator blades still need to be tapered, tho I think it looks good so far)
I guess the bigger question is, dose it hold up to the bigger sibling.
I guess not quite, tho it is a concept, lol.
OK, here is the last of that 120mm fan for now.
Yea, not much different there.
And kind of looks the same there as well. (EDIT - > The rotor blades were bugging me. I some how managed to get them off center, and the widths just was not right at all.
So I made a simple jig to make things a bit easier, lol.
I'm out for an urgent (argent, spell check, lol) run to get coffee additive from the corner store. In the mean time, here is a screen-cap I'll explain a bit more when I get back.
I fumbled onto a much better way to make a TO220 then just gluing two cubes together. The hint is in the screen-cap of hex, and I'll explain why I avoided the extract thing when I get back with coffee supplies, lol.
OK, now that "Coffee is good". I've often avoided the tool almost everyone uses in the tutorials, because I often need some control over where things are going, a lot of control for things that have precise measurements that I'm making.
Honestly, that "Extrude" tool has the accuracy of a uncontrolled solid fuel rocket. About all you can do is point it in a direction, and pray it at least goes in that general direction. Where it lands and how far it goes is completely out of your control the instant you light it up, lol.
That's just not going to work for making a simple transistor with precise measurements. In the past, I would just make two cubes, and glue them together once there the exact size. And that is exactly what I was about to do when I fumbled onto a button. Instead of using extract on the highlighted panel to delete it for a place to glue on the tab of the TO220 package, I decided it was simple enough to give relocating the rocket crash site a try.
Step 1, select the face that gets extracted out from the surface.
Wow, what's this!? It didn't shoot the panel off the screen the instant I light off that rocket. And it looks like there is arrows that I can move to where I need it.
Yep, it moves under considerably better control then that "Uncontrolled solid fuel rocket", lol.
And it is incredibly easy to stop it when you have reached the desired distance, unlike the "Uncontrolled solid fuel rocket", lol.
And that's all I wanted to do, look at how many TO220 drivers I could cram into that fan and use the back Bering housing and stator blades as a heatsink for them. It was a random thought, I think I'm going to go with a different set of drivers with the same heatsink concept, lol.
I think with this tool, I may be able to make some better memory dims, motherboards and other stuff now. It's still a geometric puzzle, as once you move some things around, making loops can get difficult. So it's a game of doing stuff without getting in your way, lol.
P.S.
before you freak out about the photo. That switch is no longer wired to the upper wormer plate, the VPR has two heaters for the water tank and I rewired the switch to the 1800 watt booster element. Saved quite a bit on my electric bill doing that. And just because I've used many things from VAX threw CRAY to "Alpha Powered" and even some Opterons, dose not imply I have anything against Intel. I'll leave it up to your imagination weather that P4EE is the water tank 55 watt wormer blanket or the 1800 watt booster heater in the coffee pot. Keep in mind, the other heater is a graphics card, lol.
OK, that bit of a distraction over with, I dug threw the former docs a bit and found some really good info for making the floor.
Oh, yea. I think I'll tackle an easier bit first, the FX floor.
Looks like all the numbers I need to know are there in metric (thanks y'all
). As for the slightly raised "performance area" height (the 12m x 12m area in red) , well one manufacturer eludes to 20cm, so I'll go with that.
I'm just trying to decide if I should 'Extrude' the FX area out of the podium surface or not.
Ya know, maybe the FX floor isn't going to be as easy as I first thought, because I need to nail down that other height first. 80 to 100 cm is a bit of a range, and the minimum is a smidgen more then four IDC steps. 7.75in x 4 = 31.0000 inches, not 31.4961 inches minimum, hmmm. It looks like the height is about the same as a table top, so perhaps that may help, nope, there just as much variation with table heights, lol. 32 inches (81.28cm) divided by 4 is 8 inches (20.32cm), and that is a bit steep for stare steps, tho it will have to do.
That's to complicated, I'll let that ferment a bit longer and just make the FX floor a separate item.
BTW, one of those two loops will be an impossible to add later edge corner loop.
Tad bit tall I think. Oops, that top should have been a 0.2 not a 0.3, I'll need to fix that. lol.
LOL I never use that rocket controled tool, it sucks. I always use the other one that actually works.
lol. yea, I don't know what trickery is at hand in them vids, tho most don't even let you know what buttons are being pressed to do the magic. I suspect they have a matrix direct-to-brain plug that there using to control that unwieldy tool, lol.
Al right, I resized the mat height in hex (I did not send the SubD thing back to hex, just kept the one in hex there). Apparently I got some decimal points off, so I'll need to change that 10cm border height to 1cm, then check it again in Studio. By the way (speaking of buttons), I'm using the 'Line' select thing,
and pressing the 'L' key to select a loop from that starting line thing.
And it just kind of magically (sometimes erroneously in the wrong direction) highlights a loop.
Oh, whatever you do, don't hit the 'K' key by accident while your working with moving loops around, Hex goes nuts selecting odd stuff on you. If that happens, you'll need to close Hex and reopen it all again to get back to a normal interface function. If it wasn't saved often, you lost what you just did. So save often, save very often.
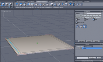
After moving the height decimal point, it looks much better now. Now to make this a usable surface for interacting with figures.
It is not as flexible as a regular mat, so the D-former mesh density dose not need to be insane, just reasonable enough to do the trick. I think possibly every 30cm to 60cm or so should be more then adequate to mimic the give of the springs under the surface.
Oh, before you get to far adding mesh density, remove the part that isn't needed for renders. To keep the poly-count reasonable. Dough, can't make complete loops with that gone, never mind, do that later.
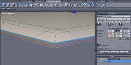
OK, added the loops, then removed the underside. That 2mm edge loop on the 14 meter wide floor is going to be tricky to dice up in Headus UV mapper.
I can't even see the edge, oy vey. I guess I'm just a sucker for self torment, lol.
That didn't come out so bad, I'm still not sure about the podium just yet.
lol. I had a brain storm if not a reprieve from a face palm moment. Why don't I just look up using Google, the height of the podium.
What was I saying a page or so ago about there probably being a 'stage kit' of a sorts for that, lol. Right there, 80cm it is (aka 20cm height per step up to the podium, the rest can be figured out using an on-line step tread depth to height calculator). Looks like 28cm step depth was off, oops. Looks like 20cm is best for a 20cm rise acording to a few different charts, that makes life real easy.
Good enough, I'm going with that, and whatever is a round metric number between 3ft and 4ft for step width to make life easy in hex (100cm, good enough).
Alright, I honestly did not know they made this much different stuff.
I admit I used some dimensions from there product flyers, everything else came from the FIG pdfs linked to one page back. Tho I keep finding good examples from this manufacturer for all kinds of stuff (like what is inside an FX floor). Is there anything they do not make!? Or did I just fumble onto the one manufacturer that essentially makes the Olympics happen, lol. Olympic Ski goggles, never mind I'm not even going to look,
.
lol.
Getting back on task, to an extent.
No edge loops on the horizontals yet.
Looks about right. I decided the steps would be separate props, as one appears to change location between men's and women's floor layout.
Headus is actually thinking heard about 'packing' this UV layout, wow.
I use "k" all the time, it's very useful for selecting a ring of lines and adding an edge loop for sub-d stucture protection. If it's messing up your UI something is wrong. (check you preferences to make sure that hotkey isn't accidentaly assigned to something else as well) I've also never used it with anything other than the line selection that it's designed for so that may be the issue.