Adding to Cart…
Licensing Agreement | Terms of Service | Privacy Policy | EULA
© 2026 Daz Productions Inc. All Rights Reserved.You currently have no notifications.
Licensing Agreement | Terms of Service | Privacy Policy | EULA
© 2026 Daz Productions Inc. All Rights Reserved.
Comments
And for those that are curious, I had gotten up at this angle, so I could select the inner parts for setting up mats.
This is the updated Brazier4 model, all fixed. Thanks Fisty. And below is with SubD at 1.
I've fussed a tad with UV mapping in Hexagon, and discovered a few quarks that make it impossible to use for simple objects.
Above is a wedge of sorts, and Hexagon assigned that 'arbitrary' mapping with unreasonable map proportions for the shape of the 'Faces'. It's only five faces, it should be easy enough to tweak the map so the sides of the object are not so badly distorted.
Using the 'face', 'line', and 'dot', select tools, the map can be manipulated. Tho it takes a few steps to get there, lol.
However, Sometimes Hexagon joins the worst sets of dots, that make what you need to do for something incredibly difficult.
First thought is kind of a simple one, just separate the joined faces... I've yet to find a way to do that in Hexagon. I've also discovered that there apparently is no way to select a face on the OBJ and put it in the map if it is not already there. Hmmm. Looks like a time for UV map origami, lol.
Ignor the seams that do not line up, as the XYZ numbers on the right are for the location of the point in 3D space, not the UV map. So there also is no way to get “Enter Exact Number” precision. So I've been looking around for a better tool for UV mapping simple shapes.
Hex's UV mapping capabilities/tools are pretty basic and one of the things that need to be seriously updated. It's not all that useful for high quality mapping. Often, items made in Hex are remapped in a dedicated UV mapping program.
That, and it crashes allot if you try to UV map shapes it can't comprehend as a 'Cube', lol.
I have found two tutorials for mapping simple shapes in other programs. One is rather complex involving many steps, tho the results on the 'D4' dice was impressive. That program however did not appear to have a precise method for adjusting 'dots' on the map, involving a rather inaccurate "Grab with the mouse" and move it to "About here". So I was not overwhelmingly sold on the program.
http://www.robinwood.com/Catalog/Technical/LightwaveTuts/UVMaps/UVMapPages/UVMap2-1.html
I also found another tutorial vid for a different program (rather expensive program), that matched much closer to what I had first envisioned for mapping. Granted, it was not a Select a 'Face' on the object, and place a Splot about the same dimensions as the selected face on a 2D map. In fact, I think this was an unintended use of some other features combined to map a simple cube, and the process may easily be broken in a update to the program.
So, The search continues, as there is no way I'm spending that much, just for something to UV map simple shapes with precision, lol.
Blender can do it...with incredible precision...or pretty decent auto mapping tools, too.
My favourite UV mapper is this:
http://www.pullin-shapes.co.uk/page8.htm - free, too (reading the manual is essential, though - but it's only a couple of pages)
Paired up with this - http://www.sharecg.com/v/5169/software-and-tools/LithUnwrap---Free-UV-Mapper-for-Windows (also free) - can do just about everything.
// one day I will get to Blender's UV mapping capabilities, but right now I'm focused on its various physics sims //
I know it's a tad lost in all the stuff on the former page.
http://www.daz3d.com/forums/discussion/comment/953368/#Comment_953368
I know how to open Blender, and I know where the 'Close' button is, lol. I can not navigate around with the View field in blender because of the lack of a scroll-wheel on my track-balls, and a few other things that require the scroll-wheel. I have arthritis in my thumbs that makes it painful to use mice, it's got to be a (Billiard ball) cue-ball sized mouse-trap, lol.
Blender can use graphics tablets and there are ways of using trackballs with it too, now.
OK, blender guroo's (or whatever complement you prefer), lol. Let me triple check versions (They love changing the interface, lol), is 2.71 vs 2.76b close enough to continue?
Step 1? I have a OBJ somewhere in my computer (I know where it is, lol),
And this is what I'm looking at when I open Blender,
How do I get that OBJ into blender to (Lets slow down, one click at a time, lol)? Because this is not encouraging...
I'm not seeing anything in that Blender 'Open' window for OBJ file types???
And I think 2.71 and 2.76 are close enough to work with...the next change will probably be 2.8.
File > Import > Wavefront OBJ
There's also a way to associate the obj mime-type with Blender > import...but I haven't done that on Windows since XP and can't remember how to do that.
While that Q regarding Opening simple OBJ files percolates, LithUnwrap. I had some doubts when I had read a few comments yesterday in passing (I was looking for tutorials at the time).
Clearly, the exe file is running just fine on windows7 64bit (no files not found errors), and the program is having no issue reading multiple zones in the OBJ file. As for using it, I haven't a clue yet.
That's an embarrassing map to look at, apparently my "Click and aim" is not what it use to be back in the days of Quake 95, lol.
(EDIT) mjc1016, I'm also not that fond of 'associating' universal file types myself, not that I've done that any sooner then you (XP, same). As long as it is in the 'Right-click' menu for "Open with", I'm good. And of course there is no such thing for OBJ files, it was worth a try, lol.
O.T. I have no clue what Blender just did, tho the "Scroll Ring" just started working for the first time in three years, and I need to clean it out, lol. I have a few hundred questions of 'How' blender did that, tho we will save it for another time in an electronics class (software that fixes dead LEDs, hmmm).
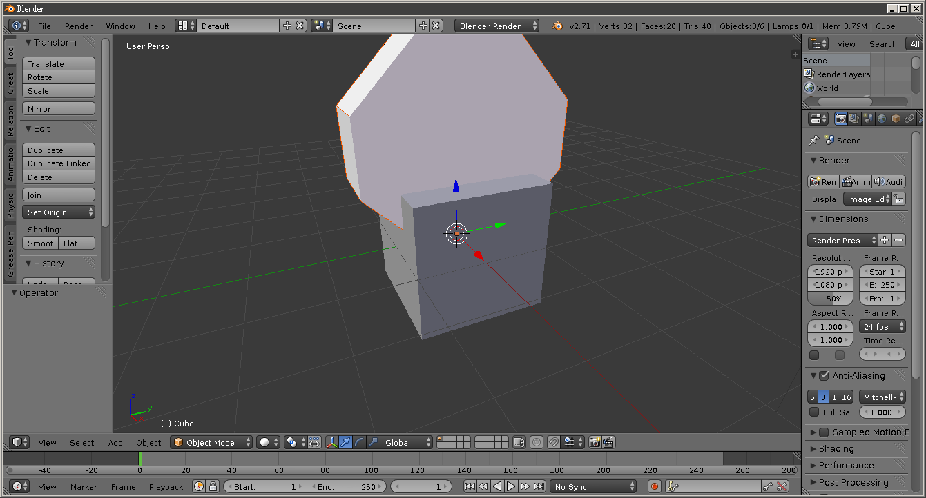
I think I messed up the interface just trying to spin the view around that mess at world center, lol. It was a press-key and move mouse thing, and I don't remember what the key was, lol. Well, I discoverd that if I right click parts of the Octagon, I can select the surface zone that was clicked, I think?
Closed Blender, and started again without randomly clicking things I haven't a clue about. I'm not sure what that cube is doing there, tho the rest looks good now, I hope?
Some more blind clicking in LithUnwraper, and some odd discoveries. Or I just haven't figured out how yet.
When I select a 'face' in the map window, there is no indication in the 3D view of what I have just selected. So I'm not even sure if I'm moving the correct lines or not to fix this map. That and it appears to be a "Click-n-drag" interface, so that will be very limited for allot of stuff I'll be doing with simple shapes that needs “Enter Exact Number” precision.
So, if you don't need allot of precision, it is a very nice little program for doing up quick UV maps. Unfortunately without typing in exact numbers for the dot UV placements, and not knowing what edge is what on the 3D object, I can go no further with this Octagon.
Bread crumbs. When selecting a face, you must click-drag-highlight at least one corner (dot) for that face, or it will not highlight it. Also, when your selecting multiple dots, you can only move them by dragging a dot, not a line between them. It's actually very friendly behavior for dealing with multiple overlapping faces on the map.
Roadkill, the name at least sounds cool. It can slice, it can dice, it can weld. Just don't try to move a line or dot.
So, If there is a way, even with the limited click and drag interface, I'm just not seeing it. And again, I'm not seeing any “Enter Exact Number” precision.
As is shown in the vid, it is very nice for doing complex shapes quickly. I do have another "simple shape" to try with this 'Dice up' method, so perhaps with that it can do better.
As you can see, the longer sides are not mapped in a good way in hex (by hex), for the map to not be distorted. And it just gets worse for taller blocks like this simple 1x1x2cm block. This is why I have not just shipped those Braziers yet, I need to address this block UV mapping distortion.
Following the steps in that vid with a block without any UV mapping (because Hex eradicated it before I made the screen-cap above). I will simply bite my tong, and leave it at, pleas tell me I'm not seeing this, lol.
LithUnwrap isn't faring much better with this, as there is at least 56 dots all piled up in that top left corner, and no hint of where each one is on the 3D object, lol.
This is a simple 1.000cm x 1.000cm x 2.000cm block with 90.000000 degree corners. There has got to be a program out there somewhere that can UV map this thing without distortion.
I've been thinking about UV layouts as well, and I think it has come down to two different basic layouts.
I can see how each of these can be good for elongated rectangles, and I may just need to try each one out. Also after sketching the above out in Ms Paint (98se), I can see how the 2:1 ratio block may not have been a good first try with the above programs, and may have caused some of that odd layout in the one. For a basic square map, a ratio of 3:1 or 5:1 appears to be more friendly. I will give it a try.
Also, I'm not going to put Smoothing corner treatment on the thing as well, as that may have caused some problems (Despite all of them being exactly 0.001 away from the corners).
Oh, on that note. Above I selected a single line, and then typed the 'L' key to select a loop of them in Hexagon. If I type the 'L' key again, Hexagon will highlight the next possible loop around the object, if there is one. Roadkill has a similar loop select feature involving double-clicking a line, however it did not appear to have the ability to look for other possible loops around unlike Hexagon. So I had to resort to individually clicking each line around the top and bottom of the block to split them away, and that very much may have resulted in the map not being as square as it could have been.
Also, Nothing I have tried so far has “Enter Exact Number” precision for UV mapping. Hexagon, no. Roadkill, no. LithUnwrap, no. I have yet to try UVMapper knowing that the free version is considerably crippled, and get Blender to even show a UV map.
(EDIT) Apparently I made a mistake with a name. It was "UV Layout" not "UV Mapper" that others were referring to. I will still give UV Mapper a try, just for completeness sake.
UV Layout is sounding very good with “Enter Exact Number” precision capability. And a 'Snap-to' grid system that I have only seen in Eagle CAD and Autodesk (Multi-thousand dollar programs, lol). The big question I need to answer, considering I'm working with simple shapes, is weather or not "UV Layout" or "UV Mapper" is worth the asking price for my needs.
Blender. Buttons and switches and levers everywhere, including buttons and switches and levers On the buttons and switches and levers. It takes three people to fly this thing, there is just one of me
.
I decided to give Blender one more try for UV mapping. This guy completely lost me by 1:29 into the vid.
Hold on just a second. When I hold the shift and alt keys and click the edges of that octagon, nothing happens. The lines do not light up like they do in the vid. In fact it still looks exactly like my screen-cap from before.
Again, one of these interfaces dose not look like the other.
I'm not sure it is the same program, lol. It says Blender, however it dose not look like what is on my screen, not even at the very beginning of the video. My first Q at zero seconds, What is that on the left of your screen, and how did you get it there?
Blender's interface is customisable, just like DAZ Studio's or any other more or less complex program. There are a limited number of panes (editors, views), but they can be arranged in a variety of ways. You could probably watch this to get a firmer grasp on the UI:
In Lith, you can have number input if you select something (remember first to choose selection mode in the "Select" menu) and then do the "Edit - Move - Arbitrary" menu command. Absolute or relative movement in UV space, or nudges.
If your object has no UV mapping, you'd better assign some first. In Lith, select all (Ctrl+A) and go "Tools - UV mapping", and see which mode gives you the best starting point.
I prefer initial setup in Roadkill, though. In "Textures - Show stretch" mode. Cut the seams (remember the double-click to select loops), then fiddle with LSCM/FillHoles on/off, then select the stretchy (red or blue) parts and try to move/scale/relax them. And Lith to make the best use of UV space (because of number input).
UV mapping is one of these things that are hard to explain. But it can be mastered, just needs a lot of patience and practice.
He split the viewport...you can do that by grabbing the corner with the 3 little lines to the left of the 'cube' next to the word 'view' on the 3dview (one up from the bottom) tool bar...the bottom is the timeline one. Then drag it to the right. Then repeat dragging it up...that will give you the 3 views and leav the timeline at the bottom...then you just reassign each of them to match what he has (the little box with the cube...on the left, with the down arrow).
Much practice...
The last time I tried that, I was trying to pan around that Octagon, and ended up with another control-panel. eek.
Well, seeing that closing Blender and starting it back up fixed that, I'll try again. I don't think that went well, I now have multiple copies of partial control panels, and I can't see the fuel gages any more, or was that the altimeters, lol.
I'm going to go threw Kettu's link before I mess this up any more.
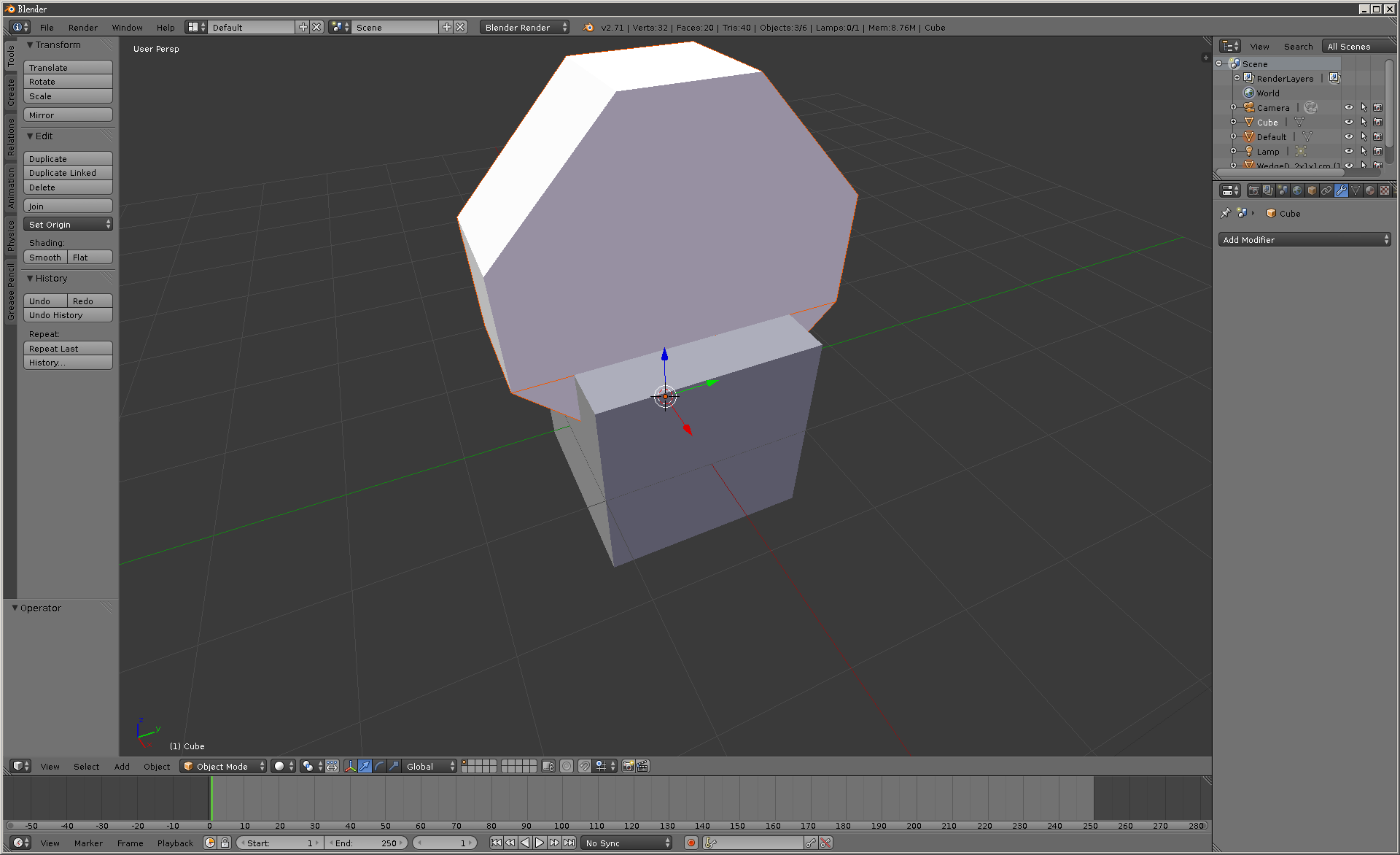
Alright, something resembling (said with hesitation) progress. After following the instructions in that vid, I got the gages back in view. I magical gained the ability to Rotate the view around the Octagon, not just zoom in or out. Lateral transit of the view, still appears to be non responsive (I don't know if it's a bad elevator and rudder or hydraulic system).
I Think I have part of the Octagon highlighted, yet it's UV map is not showing up in that graph paper on the left. (Is this an indication that Autopilot has not disengaged to give me control of this beast, or is it a sign of three faulty EADI's?)
I hope them gages are not Hydraulic levels that are dropping, tho dropping fuel or altimeter is not good either, lol.
The irritation level with Blender is starting to escalate here. I have watched this vid three times now.
Shift-LeftClick-drag dose NOT pan my view. Neither dose using the right click with the shift key. Is there no simple Pan control like ALL the other programs I have? You click-and-hold the little widget while you move the mouse, and it moves your view accordingly, it's simple.
In no other program that I have, requires Keyboard origami-combo-codes, just to move my view around what I'm working on.
Dose Blender not have Anything like the above examples!?
That same thing with camera controls is what put me off of finishing learning Silo even though it's just as capable as Hex and a lot more stable. I always use the on screen camera controls and Silo has none. I can deal with pressing shift or control to select multiple things but other than that I don't like to have to press buttons all the time. (learning UV Layout was a pain 'cause it's almost all keyboard shortcuts, and honestly wouldn't have bothered if anything else worked even 1/2 as well for mapping - but even that with all its hotkeys for funtions has all the camera controls via the mouse without any extra keypresses)
Not to confuse with what Fisty just Posted, as there are two separate programs by two different entities, that have similar sounding names. UV Layout, vs UV Mapper. I just finished looking at UV Mapper, and the one screen-cap pretty much shows it all.
Everything for manipulating the UV map is in the one "Edit" menu, and there is no way to see where any of the vortexes (lines) are on the 3D object. You can select and manipulate (move) the faces or lines (I don't see any option for the dots). The program as you can see, had no problem making a completely new UV from scratch from a OBJ with no UV mapping at all in it. I just have no idea what face on the UV map is where on the 3D object, and thus can't take this any further.
This is the "Free trial" version of the program, and after seeing it, it is no better then two other free programs that I have tried. I am not going to paying for this nor plan to use it any further (Evicted, Ousted, Out of my computer), lol.
This was UV Mapper, not Headus UV Layout. UV Layout is next.
The two that Kettu suggested have much more functionality then UV Mapper. LithUnwraper and Roadkill are keepers. They are not perfect, however they are a hell of a lot better then UV Mapper, and unlike Blender it dose not require a crew of at least three people to fly them.
UV Mapper Classic isn't a demo - it's a really old free tool that a lot of us used when UV Mapping was not standard in modellers. There was a UV Mapper Pro that had a lot more features, but it was still an older application not feature comparable with the modern tools we have now (I don't think it iss til being sold).
That is very good to know info. I just pulled up there website again, and it dose look like what I was looking at is nothing like what there 'Promoting' on there front page. There showing screen-caps with a 3D-view of the object, not just a UV map. Perhaps I downloaded the wrong thing, and perhaps not (if there is no trial version of the 'Pro' version). It looks like the last update was 13 January of 2011 for the Pro version (assuming it dose not need a key to try it out). Testing it now, This is very different from the "Classic" version in my former post.
Also, I have never seen 'Kagi' before, thus I have some concerns regarding the 'Pay Method' involved. I would not be blindly hitting the Buy now button without a tad more homework into whom or what 'Kagi' is.
Another note for PC users. The recommended Graphics card, is one with 32bit color. I have not seen 32bit color on a graphics card or Display (CRT/Flat Panel) since the days of the "Monster Fusion" 3DFX cards, everything newer is 24bit "sRGB" color. It dose not appear to be adversely effecting the trial version on my computer tho.
This could not be more different and usable then the rather lobotomized 'Classic' version. And it dose NOT require Keyboard origami-combo-codes to pan around the 3D object. I have selected a point (dot) on the UV map, and it is showing me where it is on the 3D object, and the associated dots on the other faces with the green dots in the UV map. This is a very good "You are here" mechanism.
And already, without reading the manual, or cramping up my hands with Key-mouse-combos, I have something resembling a UV map layout that I had in mind for this thing.
It's going to take a bit more buttoning up seams to get the block seamless, tho this is a very good start. It has "You Are Here" indication yes, simple Pan controls yes, Point movement yes, UV map graph paper (limited options tho yes), etc.
There is a 'Nudge' option with the arrow keys that is Very Nice to have, Tho I'm not seeing a way to enter exact UV coordinate numbers for the dots/lines/faces. Also as a note, the "save" has been disabled in the Trial version, so I will not be able to call up this mess as you see in my screen-caps in the future (once I close the program, it's gone forever, lol).
Me vs Middle Mouse Button, vs my thumbs.
The upper two buttons are not easy to click and move the Eight-Ball at the same time. I ended up making them Browser 'Forward' and 'Back' buttons, as there kind of useless for more complex stuff. Left click on the lower left under my index finger, Right click lower right under my pinky, and the Eight-Ball under my midle and ring finger (Thumb off to the side out of hearms way).
The scroll-ring that goes around the outer edge of the 'Eight Ball', is not exactly, working. The LED part of the optic pick-up died after about a month (On all three of them that I have). The fact that Blender was able to get anything out of the receiver side of the optic pick-up is pure "Electron Voodoo". I tested the LED emitters, they are dead, as in electrically open both ways, or not there, lol.
In any case, this is the last track ball in existence, as everything else that is called a Track-Ball requires me bending my thumbs. That is why I don't play Bass as much as I use to as well, The joints in my thumbs are pretty much toast.
I have been using Track-Balls for over eight years with them configured as described above. It would be incredibly difficult to kick the habit of going to the top two buttons in a web browser, just to have them mapped for a single program.
FYI, that bone that little kids have in there finger joints, never went away in my thumb joints, thus my problems with computer mice and complex key-combo codes. Just imagine (Don't Do, just think of it this way) putting thumbtacks on your thumb aimed in at the last joint at the end of your thumb, and wrap it in Duct tape till you have difficulty bending your thumb. Tap your thumb at the joint (Ouch), bend the thumb (ouch), the weather goes south (Where is the 1600mg Motrin pills). I know it sounds funny, tho this once it isn't much of a joke.
I am not being obstinate or stubborn with the way some Programs have the interface set up, I have limitations that are beyond my control.
(Images from Kensington, and the Movie "The English Patient")
Basically, you'll need to explore a graphics tablet to be able to fine tune UV maps...and probably get the most out of Blender.
That assumes one can hold the tablet's pen comfortably.
There is that...but doesn't Wacom have some touch models?
I dunno.. I have a really old one with a pen that cramps my hand up in about 5 minutes flat.
Pens are OK, so long as I can grip it without pressure directly on the last thumb-joint (or allot of bending that joint). Some of them electronic pen-pad things have buttons all over the pen, and that would be quite uncomfortable (even with lots of Motrin). The battery just died in the camera, just my luck, lol. In any case, This pen in the attached photo is not that bad, as it is not putting any direct pressure against the worst joint, and I've managed to wright in 'Chicken scratches' in a way with minimal bending of that joint (the one the arrow is pointing at).
Some of the fatter pens (even ones at the checkout counter) are not so friendly for me to use. And yes, the weather has not been good, and I'm feeling it after the past few days with blender. That's why I was looking for something that I could left-click a dot on the UV map, and type in a number, rather then that key-combo-click-pat-head-and-rub-belly thing, lol.
Honestly, The interface of UV Mapper Pro (Not Classic), is extremely friendly to two button mouse operation and No Hot-key-click things. It just lacks a number entry thing, and adjustable graph paper size (arguably speaking).
P.S. yes, the nail polish is starting to break off of my keys, and I need to have the keyboard Manicured, lol.