I need help with making Canvas looking tank/object
Turk_WLF
Posts: 177
I’m trying to make a Firefighting Drop Tank I have the tubular frame made however I don’t have a clue on how to make the tank like it’s made out of Canvas or a fabric material. Also a way to the roping/ or attached the tank to the frame.
If you don’t know what a Firefighting Drop Tank is (here is link)
http://chicagoareafire.com/blog/wp-content/uploads/2010/11/CTYD_T411_1.jpg
Thank you for the Help.

Comments
To start, you can select the line all around from the frame and do a copy/paste to get the right size to start the cloth with.
Select all the line and extract downwards.
Make a bridge or two to start the floor with and then bridge most of the floor part together.
Takes abit of fiddling but for the bottom part where sharp edges are not required, do not make tight corner tessellations.
Without applying it, check the shape with level 1 or 2 smoothing.
Cancel the smoothing.
The top row, well do make a tight line to the top and for the side edges ... and have a row of faces made at the height you want the rope holes put. And have lots of vertical lines made to accommodate where each hole is to be placed.
Then select faces and select all the faces in which you want a rope hole.
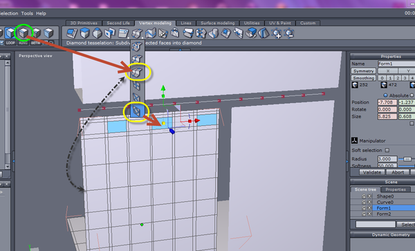
Using one of the drop down selection tools [I know pictures would be nice, Hexie just crashed on me so have to redo this part]
select the one with a diagonal square in it.
Then select the squares to be made into holes and hit the delete key.
[says she who didn't] "save" the project file!
Then apply smoothing 1 level and see if the holes are right ... and if so, might as well collapse the geometry 'cause apparently Hexie might crash anyways.
If it collapses and looks okay ... "incre save".
To make a rope ... theoretically one could take a line spiraled around and apply thickness.
edit to add pics.
and the rest ...