Looking awfully sweet, MicioDue! I like how they're all primitives with modifiers... clever = you!
Of course, this all helps to illustrate the magic of having Carrara at your fingertips - the limits are... well... there really aren't many.
I haven't been getting alerts so I have only just caught up with this thread. Not sure if I will be able to submit a final entry and I don't know what I would do yet, but I did this image last night in something of a "Queen of Hearts" vein, just in case this can be developed into something.
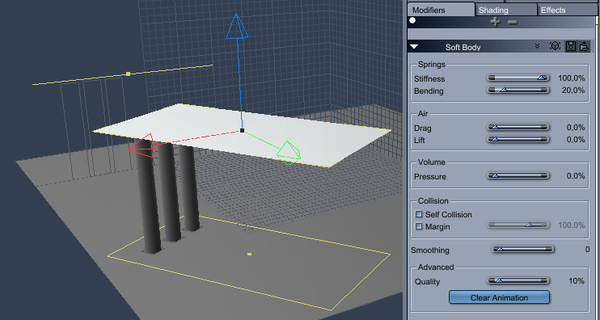
Here's another element of my scene, something less geometric.
The base is a vertex object, a 50x50 grid stretched to a rectangular shape.
In the Assemble Room I created a plane, then three cylinders lined up, then I put the vertex object above them, the cylinders near to a short side of the object. To the object I applied a Soft Body Modifier, default settings.
Click on Simulate Physics, 4 seconds animation time (many minutes of real world time!) then I got the desired effect: a sheet-like object, one side on a higher level and the other one laying on the ground. The three cylinders were used to obtain many folds on the surface when Soft Body was applied.
The attached snapshots will give a better explanation of what I did.
I haven't been getting alerts so I have only just caught up with this thread. Not sure if I will be able to submit a final entry and I don't know what I would do yet, but I did this image last night in something of a "Queen of Hearts" vein, just in case this can be developed into something.
I'm rendering now, I'm trying it with particles at the impact point of the two blasts, and I'm also rendering a Depth and Volume Primitive for that depth blur effect.
I'm rendering now, I'm trying it with particles at the impact point of the two blasts, and I'm also rendering a Depth and Volume Primitive for that depth blur effect.
Looks cool so far. I'm not sure where you're headed lighting-wise, but if the magic effects are supposed to be illuminated, it would be great to see that reflected on the kid's face somehow.
I'm rendering now, I'm trying it with particles at the impact point of the two blasts, and I'm also rendering a Depth and Volume Primitive for that depth blur effect.
Looks cool so far. I'm not sure where you're headed lighting-wise, but if the magic effects are supposed to be illuminated, it would be great to see that reflected on the kid's face somehow.
The kid is actually a ways back for depth purposes and won't even be in focus. First thought is one overhead bulb with a couple colored ones by the effects. The test render was with Ambient and indirect lighting, a bulb overhead. Another I did had a directional through a window casting shadows along the table and wall, but drew the eye away from the scene. I would like to do a subtle shadow and then with colored lighting from the blast effects to give a little color.
This is going to be my final image, here is the render, the depth map which I tweaked the light colors and made them lighter to give more depth and a larger range of blurriness.
here is just a quick "wip" render of my cards. A back, and four "suit" cards. The card itself was created in the vertex modeler (which I barely have a clue how to use) :) The suit symbols were made in the spline modeler from imported line art outlines.
Still not sure quite where I'm headed with this, but I have turned my Queen of Hearts character into a card texture map, then applied a bend modifier to the card, duplicated it a few times and then used Bullet Physics to drop them onto a surface to get a random pile. I still need to think of another modifier to use!
Still not sure quite where I'm headed with this, but I have turned my Queen of Hearts character into a card texture map, then applied a bend modifier to the card, duplicated it a few times and then used Bullet Physics to drop them onto a surface to get a random pile. I still need to think of another modifier to use!
Still not sure quite where I'm headed with this, but I have turned my Queen of Hearts character into a card texture map, then applied a bend modifier to the card, duplicated it a few times and then used Bullet Physics to drop them onto a surface to get a random pile. I still need to think of another modifier to use!
With the image you've used and seven Queen of Hearts cards, it looks like, dare I say it? O shall! One hell of a "stacked" deck! ;-)
Seriously though, your character is quite captivating.
Wow, some great stuff is being added as we approach the opening of the entry thread. I hope some more people are planning to join in.
Here is another progress update on my background battle between the Diamonds' balloon galleon and the Clubs' mini-crafts. To set the deck of the Galleon ablaze, I modeled some flames and some smoke. For the flames, I used a vertex model with a combination of gradients in the alpha and glow channels, and made the flames "anything glows" objects. For the smoke, I used spherical metaballs to get the general shape I wanted, made the metaball holder invisible, but applied the smoke using surface replicators. I made the smoke by applying a texture map to a crumpled grid and to a deformed sphere (both vertex models). I made the smoke texture maps by using the volumetric cloud modeler, reducing density and opacity, adjusting the shape, then rendering to a black background. The smoke texture maps were in the alpha channel. The color of the smoke was a grey gradient. For my tastes, the result was pretty good smoke on the foredeck and mid-deck, but I think the smoke by the exploding balloon could be improved.
I've added another Clubs minicraft along the lower left where the facecard protagonists will be placed in the final entry.
Very interesting the latest WIP evolutions, I believe we are going to have a good contest. :-)
The Entry thread will open in a few hours. You may continue to post WIPs here until the Entry thread closes, a good opportunity for anyone wants to join the challenge and has not posted yet!
I don't think I will make this one. :down: I have non CG commitments, CG commitments and it's tax season here in the US. All this means no time to spare.
I really am sorry. I think these challenges are a great way to evangelize Carrara and DAZ 3D, not to mention provide a plug for the very talented PAs that have sponsored them.
With as much snow and cold as we've had in my little slice of heaven, it's been a major time vampire just to keep the driveway cleared and feed the cows.
here is just a quick "wip" render of my cards. A back, and four "suit" cards. The card itself was created in the vertex modeler (which I barely have a clue how to use) :) The suit symbols were made in the spline modeler from imported line art outlines.
Now seeing your final entry, it's pretty cool you made up your own type of cards to fit the theme of your render.
With as much snow and cold as we've had in my little slice of heaven, it's been a major time vampire just to keep the driveway cleared and feed the cows.
I'm over in Michigan we are supposed to get 5 more inches tonight, it's getting very old keeping the drive clean, but no cows to feed. We are supposed to hit the 30's this week.
Here is a WIP for my protagonists. The models are close to complete. Their shaders need to be cleaned up, and some other details (her hair is awful), but the bones and rigging seem to be working OK. The battle scene is dropped in as a background. I need to clean it up, but it should be done in plenty of time for the deadline.
The title will be something along the lines of "Snatched from the Diamond Deck", or "Jack and the Diamond Queen."
Here is a WIP for my protagonists. The models are close to complete. Their shaders need to be cleaned up, and some other details (her hair is awful), but the bones and rigging seem to be working OK. The battle scene is dropped in as a background. I need to clean it up, but it should be done in plenty of time for the deadline.
The title will be something along the lines of "Snatched from the Diamond Deck", or "Jack and the Diamond Queen."
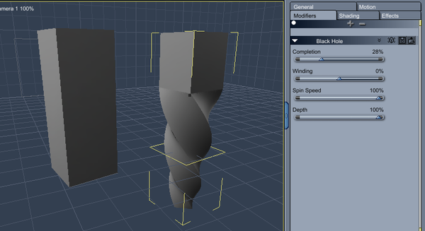
While approaching to my final render, I would like to add some more details about the modifiers I used.
I needed a column and a cylinder was a too linear for me, so I took inspiration from the Solomonic column shape.
The base primitive is a cube, scaled on the Z axis: in the Assemble Room image you can see the basic object and, on the right, the same object with a Black Hole Modifier applied. Create a duplicate, rotate it upside down and stack the two objects vertically. The result is in the other image attached.
Here is a WIP for my protagonists. The models are close to complete. Their shaders need to be cleaned up, and some other details (her hair is awful), but the bones and rigging seem to be working OK. The battle scene is dropped in as a background. I need to clean it up, but it should be done in plenty of time for the deadline.
The title will be something along the lines of "Snatched from the Diamond Deck", or "Jack and the Diamond Queen."
While approaching to my final render, I would like to add some more details about the modifiers I used.
I needed a column and a cylinder was a too linear for me, so I took inspiration from the Solomonic column shape.
The base primitive is a cube, scaled on the Z axis: in the Assemble Room image you can see the basic object and, on the right, the same object with a Black Hole Modifier applied. Create a duplicate, rotate it upside down and stack the two objects vertically. The result is in the other image attached.
Comments
Looking awfully sweet, MicioDue! I like how they're all primitives with modifiers... clever = you!
Of course, this all helps to illustrate the magic of having Carrara at your fingertips - the limits are... well... there really aren't many.
I haven't been getting alerts so I have only just caught up with this thread. Not sure if I will be able to submit a final entry and I don't know what I would do yet, but I did this image last night in something of a "Queen of Hearts" vein, just in case this can be developed into something.
just in case i do some thing
Here's another element of my scene, something less geometric.
The base is a vertex object, a 50x50 grid stretched to a rectangular shape.
In the Assemble Room I created a plane, then three cylinders lined up, then I put the vertex object above them, the cylinders near to a short side of the object. To the object I applied a Soft Body Modifier, default settings.
Click on Simulate Physics, 4 seconds animation time (many minutes of real world time!) then I got the desired effect: a sheet-like object, one side on a higher level and the other one laying on the ground. The three cylinders were used to obtain many folds on the surface when Soft Body was applied.
The attached snapshots will give a better explanation of what I did.
Time to assemble the objects in a scene, now. :)
She can shuffle my deck any day!
Speak softly and carry a big axe!
Here is what I'm going for.
I'm rendering now, I'm trying it with particles at the impact point of the two blasts, and I'm also rendering a Depth and Volume Primitive for that depth blur effect.
Looks cool so far. I'm not sure where you're headed lighting-wise, but if the magic effects are supposed to be illuminated, it would be great to see that reflected on the kid's face somehow.
Looks cool so far. I'm not sure where you're headed lighting-wise, but if the magic effects are supposed to be illuminated, it would be great to see that reflected on the kid's face somehow.
The kid is actually a ways back for depth purposes and won't even be in focus. First thought is one overhead bulb with a couple colored ones by the effects. The test render was with Ambient and indirect lighting, a bulb overhead. Another I did had a directional through a window casting shadows along the table and wall, but drew the eye away from the scene. I would like to do a subtle shadow and then with colored lighting from the blast effects to give a little color.
This is going to be my final image, here is the render, the depth map which I tweaked the light colors and made them lighter to give more depth and a larger range of blurriness.
wow, kashyyyk - that is looking very good.
here is just a quick "wip" render of my cards. A back, and four "suit" cards. The card itself was created in the vertex modeler (which I barely have a clue how to use) :) The suit symbols were made in the spline modeler from imported line art outlines.
Still not sure quite where I'm headed with this, but I have turned my Queen of Hearts character into a card texture map, then applied a bend modifier to the card, duplicated it a few times and then used Bullet Physics to drop them onto a surface to get a random pile. I still need to think of another modifier to use!
My first thought was, build a card house.
With the image you've used and seven Queen of Hearts cards, it looks like, dare I say it? O shall! One hell of a "stacked" deck! ;-)
Seriously though, your character is quite captivating.
Wow, some great stuff is being added as we approach the opening of the entry thread. I hope some more people are planning to join in.
Here is another progress update on my background battle between the Diamonds' balloon galleon and the Clubs' mini-crafts. To set the deck of the Galleon ablaze, I modeled some flames and some smoke. For the flames, I used a vertex model with a combination of gradients in the alpha and glow channels, and made the flames "anything glows" objects. For the smoke, I used spherical metaballs to get the general shape I wanted, made the metaball holder invisible, but applied the smoke using surface replicators. I made the smoke by applying a texture map to a crumpled grid and to a deformed sphere (both vertex models). I made the smoke texture maps by using the volumetric cloud modeler, reducing density and opacity, adjusting the shape, then rendering to a black background. The smoke texture maps were in the alpha channel. The color of the smoke was a grey gradient. For my tastes, the result was pretty good smoke on the foredeck and mid-deck, but I think the smoke by the exploding balloon could be improved.
I've added another Clubs minicraft along the lower left where the facecard protagonists will be placed in the final entry.
Very interesting the latest WIP evolutions, I believe we are going to have a good contest. :-)
The Entry thread will open in a few hours. You may continue to post WIPs here until the Entry thread closes, a good opportunity for anyone wants to join the challenge and has not posted yet!
Good luck to everybody. :)
I hadn't quite taken on board how soon the entries needed to be in!
Not even my entry is finished yet, though I'm sure we'll make good use of the whole week remaining. :)
I don't think I will make this one. :down: I have non CG commitments, CG commitments and it's tax season here in the US. All this means no time to spare.
I really am sorry. I think these challenges are a great way to evangelize Carrara and DAZ 3D, not to mention provide a plug for the very talented PAs that have sponsored them.
With as much snow and cold as we've had in my little slice of heaven, it's been a major time vampire just to keep the driveway cleared and feed the cows.
Now seeing your final entry, it's pretty cool you made up your own type of cards to fit the theme of your render.
I'm over in Michigan we are supposed to get 5 more inches tonight, it's getting very old keeping the drive clean, but no cows to feed. We are supposed to hit the 30's this week.
Here is a WIP for my protagonists. The models are close to complete. Their shaders need to be cleaned up, and some other details (her hair is awful), but the bones and rigging seem to be working OK. The battle scene is dropped in as a background. I need to clean it up, but it should be done in plenty of time for the deadline.
The title will be something along the lines of "Snatched from the Diamond Deck", or "Jack and the Diamond Queen."
Jacked from the Diamond Deck
While approaching to my final render, I would like to add some more details about the modifiers I used.
I needed a column and a cylinder was a too linear for me, so I took inspiration from the Solomonic column shape.
The base primitive is a cube, scaled on the Z axis: in the Assemble Room image you can see the basic object and, on the right, the same object with a Black Hole Modifier applied. Create a duplicate, rotate it upside down and stack the two objects vertically. The result is in the other image attached.
Not bad, I think. :)
Jacked from the Diamond Deck
Tremendous! Thank you.
Clever!
I've been working on my card soldier...
Everything is modeled in the vertex modeler and there is not a single bone in it. :lol:
Every part is just parented, and then using ball joint constraints..
The shader uses Anything Goos from DigitalCarverGuild. It still needs some work.
Terrific design!
Brilliant idea. As I said, your soldiers would kick my soldiers butts in a battle!
Maybe something is taking shape..
For the flags I did use Wave and Linear Wave modifiers to get the movement in the wind.