V4 Shoes to Genesis 2 female....Help!
Ok,
I'm new to DAZ Studio 4.6.
This has been driving me nuts. It seems no V4 shoes fit any Gen 2 Characters...NONE of them.
I have been banging my head against the wall on this.
Hopefully I'm just a silly noob and have just missed something simple.
Please tell me what I'm doing wrong.
Here is what I have done:
1. First I load a gen2 female.
2. I pick a shoe from some V4 content.
3. In a post I found, it said not to conform the V4 shoes to the Gen 2 character, as it will not work, rather to fit the character to the shoes, and then....
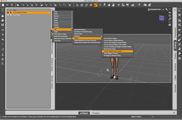
4. Go to the scene tab, and first click the Gen 2 character, and then control+click the shoes (this doesn't seem to work on a iMAC...only the character is highlighted...I keep trying control+click until I see a dotted box around the Shoes in my Scene tab...should I be option clicking or command clicking instead? Not sure what...This could be the key to failure...
5. In any case the next step should be to go to the little drop down at the top right of the scene tab and choose Edit>RIgging>Transfer Rigging (Figure Space)....this produces an error I have loaded as an image file.
Please will somebody...show me the way????
Thanks in advance!!!!
JD

Comments
Yes, cmd-click is the Mac equivalent of ctrl-click on Windows (and opt click is the equivalent of alt-click).
OK so using command click I still get this error....
What is this TriAx technology???
Do some V4 shoes have this and others do not???
Where can I see if an object is based on TriAx technology?
JD
TriAx is the rigging system used by Genesis and other newer figures. All Victoria 4 content uses the Poser Legacy rigging system. Check the tutorial you were following - I suspect you may have missed a step that would give you TriAx rigged versions of the shoes (assuming it was intended to cover V4>Genesis X, and not just for conversions within the Genesis figures).
Not in this tutorial...
.
So you think this will work with only a Genesis Base and not A Genesis 2 base?
So there is no way to convert a V4 shoe to Triax?
Not even in the transfer utility?
I tried using that, but the V4 shoes don't show up as an object to select as a target...I can click Gen2 as source...but that's it.
It's funny I've seen how you can bring in a obj and convert it to a sub d and transfer the weights from the source mesh to that...but try it with shoes...and...NOPE...grrrrr
JD
I'm listening to this thread with interest. Never managed to use V4 shoes with G2F. Could you please post a link to that tutorial?
Sickleyield's tutorial:
http://sickleyield.deviantart.com/art/A-Reminder-on-Autofitting-Shoes-to-Genesis-2-412985230
or here
http://tgunner.deviantart.com/art/Properly-Fit-V4-High-Heel-Boots-To-Gn-G2F-in-DS-415844275
This is a very useful thread.
Thanks all!
JD