Need help. Wall doesn't transfer well to Daz: Solved
Bobeagle77
Posts: 164
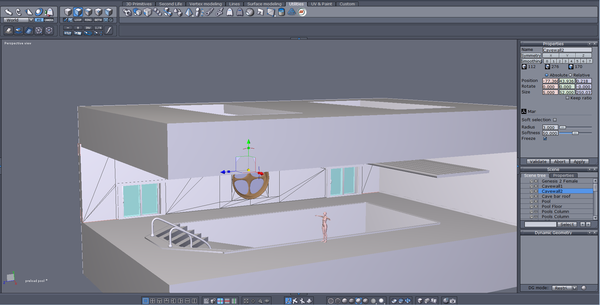
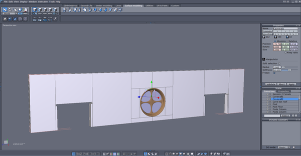
Hi, I need help and don't know what I am doing wrong. I am building an indoor pool with juice bar in hexagon 2. I am having trouble with a wall that has sliding doors and a window in the center. I will attach three pictures for a better understanding of the problem at hand. I already tried making the wall three times and I ran into same problem, it's frustrating. The object looks fine in Hexagon, but when I send it to Daz it looks different. I am almost done building this prop. My next step is adding textures. Any help is greatly appreciated, thanks.
Help_send_to_daz_3.png
1897 x 987 - 212K
Help_send_to_daz.png
1517 x 836 - 113K
Help_send_to_daz_2.png
1889 x 1013 - 213K
Post edited by Bobeagle77 on

Comments
If you go to the 'Selection' menu in the menu bar at the top of the UI, and try some of the options there, like 'Select over 4-point faces', to see what is going on. It looks like you may have nGons, (more than 4 sided faces) which DS and Poser don't like. Always try to use quads when transferring to DAZ Studio.
Also, how did you make the window? If you used Boolean, then it wont look right in DS either
I made the window hole in the wall by using vertex modeling tab, then free tesselate, then free tesselate option. What I did is from the center line I started the free tesselate. Started top to bottom, then validate. Then started free tesselate again and did the other half of circle..
You might find these useful : http://www.sharecg.com/v/66251/gallery/5/3D-Model/Accurate-Holes-Templates.
I don't model much these days, I am sure that other members will be able to help more.
JimmyC_2009 thanks you very much for your time and help. I'll check the link you provided. I think my problem is going to be ngons. The good thing is that the rest of the object do seem to transfer properly to Daz Studios 4.6 except this wall.
Here is a quick screen grab of how I usually create a hole.
I would suggest having a look at CG Dreams 26 starter tutorial, Danny did post a link where all 26 are stored but I cannot find it at the moment -
http://www.youtube.com/watch?v=zu-xZNYYv20
Also Gary Miller's tutorials over at Geekatplay.com
This problem solved by going to another post. Here is the solution by Roygee. My hero of the day.
He or she said "This sounds very much like a twisted N-gon. Try this - With the mesh selected in the scene panel, and without touching it, go to the top menu, Selection -> Select over-4-points-faces. If it does select an N-gon without crashing, keep that selected and without touching the mesh, go to Utilities -> select the second from top icon (split into triangles, etc…). That should fix it."
Thank you very much Roygee and everyone that try to help me. :lol:
Glad to have helped :)
That is a nice model you have there - not that it is necessary on an architectural model, but I always go in and change the triangles to quads - i'm just anal that way:)
Thanks Roygee. I can continue with my project, I see that I might need to make it a bit more spacious. And with textures I have. It should look good and bump textures. The picture above is not everything, its just a preview. Really thank you all who pitch in to help me. :-)