Car Ramps
Robo2010
Posts: 56
Really weird I am not having fun or enjoyment making a very easy mesh to make. Hexagon keeps crashing alot. I make majority of my stuff in Hexagon, then import into blender. Blender doesn't have what I need to model stuff, like for examples: Chamfer, select loop/ring and some more. Even weld (but I use Join "ctrl+J"). Prob the stuff is their, but I am unable to find, on mouse right button pulldown menu or else where. But making this car ramp is unbelievable, that I am not able to make this. Suppose to be very easy, and realizing I am having problems with crashes and such (exits to desktop), I do extrude, or connect or something easy. Then I have to redo. With many ways, I have no luck. How can I make this easy thing? Furthermore, has hexagon come to a complete end, even on windows 10?

Comments
Madea Retro TV, tv antenna, 8-track and living room (and many more, lots of stuff) made in Hexagon. All put in Blender, and I can not even make a car ramp. Am I having a brain crash?
Show us the mesh you made so far. The clue would be in it.
Or you could just google it and find out how to do it.
I do google for blender stuff. But although, some of the techniques are in the tutorials on making stuff. Since 2.8 is in beta a whole new problem arrived (rigging). Rigging cars from layers to collection(s). Collections is to be the new layer thing. Never rigged yet, but waiting for the final version. But, Thanks so much Ascania.
The disk Rotor I made in Blender, from some skills from Hexagon. Wasn't easy, but enjoyable. stable. Although Blender has the things I need. Was very happy. Moving my modeling to blender, but I am adjusting. Hexagon crashes alot, and if it didn't, it would be my choice of modeling. Sad to see it die slowly.
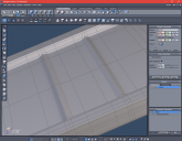
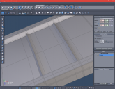
Other than that, here is where I get up to before things start going haywire. Chamfer is in the next thing, then other things to follow. But will crash. I do not get it. Start I use cube, delete 3 side, one bottom face to start. Then take it from there, to what I have (photo).
Make sure you don't have anything in the Dynamic Geometry. So if you tried smoothing, just to see, turn smoothing off, and use the "undo" arrow in Dynamic Geometry pane to clear it.
Also, you may want to go into the Preferences and turn off "Local Redraw". Several people have reported reproducable crashes when Local Redraw is turned on.
Was able to complete, a car ramp from Hexagon days after the problems. Thanks guys.
Was able to complete, a car ramp from Hexagon days after the problems. Thanks guys.
Congrats Robo2010 :)
I had time to do some quick eyeballing of the "slide" part from the photo ref. Hexagon is fun stuff.