Could not open file: File does not exist.
I recently had to re-install DS after a catastrophic hard drive crash. I am running DAZ on a MacPro 2013, OS Sierra.
I reloaded using DIMM 1.1.0.72
I installed to the recommended path (see Screen Shot 1).
My auto-installed content shows up in in my Smart Content Tab (Screen Shot 2) but I get the message - "Could not open file: File does not exist."
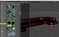
I have checked the install path (Screen Shot 3) and my files appear to be where they should be.
I have updated my metadata but that hasn't helped. Additionally, I can open all of my manually installed content from other vendors (Renderosity, etc.). It is only my Smart Content that seems affected. Any insight into this would be greatly appreciated.
Screen Shot 1.png
797 x 553 - 81K
Screen Shot 2.png
1062 x 696 - 242K
Screen Shot 3.png
2033 x 756 - 484K

Comments
Did you copy the database from a backup of the old system or is that too a clean install? Can you load from the Content Library, Poser Formats>My Daz 3D Library>Figures>3D Universe>Animals?
The database was a clean install, in so far as I installed directly from DIMM. Is there more to it than that?
I cannot load the item from the path you suggested. I get the same "Could not open file" message that I get when I try to open it through Smart Content.
Do other items load correctly?
Non-Daz items load just fine from Content Library.
What do you mean by non-Daz items? The Polish Night Bar is from the Daz store.