uvmapping a box
hello!!! it's a shame, that question!... well, I have to assume...
usually,I do my uv mapping in zbrush, or uvmapper... in fact, never in C8.. I have imported a pack pf banknotes, one box mapped with the picture of one dollar, and a smaller one, for the strip around... Dont'know why, but the uvmap on the strip has been corrupted... before to realize, I create hundreds of that damned pack...
so, now, if I go to the model room, with the box-strip selected, carrara ask "edit the master"... well, seems to be the solution...
but 1- the "old" uv map seems to be a problem, and I don't know how to delete it.
2- as I never use it, I'm totally goofy to understand how to uv map a box in C8 editor...
If somebody can help, or point at a little tutorial? thank you!!!

Comments
Hi Celmar :)
Models either have some type of UV mapping, or not,.
If a model (which you didn't make) has UV Mapping,. and that type of mapping isn't working,. then you need to look at why.. first,. before you change the UV mapping type which the original creator applied to it.
Have you tried changing the direction of the texture map ?
To change the UV Mapping type..
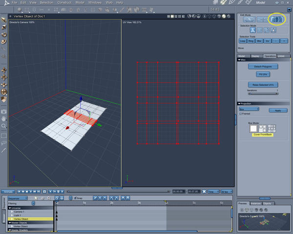
In the vertex modeller,.. you can select the model part you want to edit ..( Selection / Select by / Shading domain )
Then,.. click on the UV Mapping icon, at the top right of the screen, (see pic) to go into the UV editor.. this will create a split view screen where you can see the 3D Model, and the flattened UV Grid area.
From the options and tabs on the right hand panels,.. you can select a "type" of UV Mapping,..EG: Box,.. Planar,. Spherical,. Cylindrical..
and then select a Layout option for that mapping type,. EG: Full box,. Left,. Right, Top,. or,.. choose a pre-set layout option from the "Operations" tab (see pic)
once you've selected a UV mapping type,. and applied it,.. the model "wire-frame" should change, to show you how that new mapping type looks.,. you can then decide if it's right ,. or change the UV mapping type until you're happy.
If the model shape, doesn't fit any of the standard mapping types and layout options,. then you need to think about using Multiple shading domains with different mapping types,. or using a Custom layout,. where you can either manually adjust the positions of the UV layout,. or use an automatic unwrapping method by creating a seam and allowing carrara to flatten the shape
Once you're happy with the UV mapping type,. you can go to the "Display" tab,. and "export" your UV layout,. as a Wire-frame (UV Template)which you can use when making textures.
UV Mapping is saved with the model.
Hope it helps :)