Icicles Iray
Thanks to everybody helping me getting my first freebie together, here are my icicles:
https://www.sharecg.com/v/87071/browse/21/DAZ-Studio/Icicle
the material is Iray only, maybe at a later time I'll be able to add 3DL materials
You currently have no notifications.
Thanks to everybody helping me getting my first freebie together, here are my icicles:
https://www.sharecg.com/v/87071/browse/21/DAZ-Studio/Icicle
the material is Iray only, maybe at a later time I'll be able to add 3DL materials
Licensing Agreement | Terms of Service | Privacy Policy | EULA
© 2026 Daz Productions Inc. All Rights Reserved.

Comments
thanks
Thank you. Looks great, very useful.
Hey, Linwelly. Thanks for your efforts. FYI, the icicles work fine in DS 4.6 (except for the materials, of course - but a 3Delight glass shader will take care of that).
A few notes:
In DS 4.6 the limits on the morph sliders that you intended and mentioned in your Readme are not being imposed. It is possible to go beyond -100 and +100 for both morph sliders. This is not an issue, really, but it does produce some interesting results.
Also, which may be a concern to some, the obj-folder is empty. The static props seem to have gotten lost somewhere along the way.
All in all, you've done pretty well for your first attempt.
Thanks for working on this freebie, Lin.
I tested it and here is my 1st result.
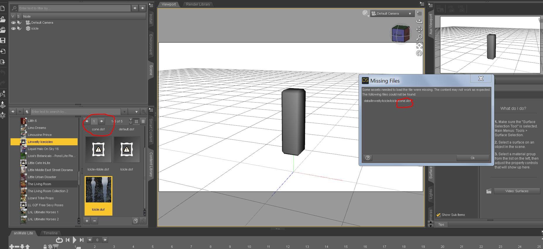
I used Content Package Assistant (which I absolutely love!) to install this in my Products list. The cone.dsf file is obviously there, but somehow it's not linking up.
I installed it manually, and every thing works fine for me, dHandle. The Content Package Assistant that you mention (that I am not familiar with) does seem to have changed some of the content folders judging by your screenshot. The locations of the various files necessary to load the figure are specified as absolute paths (i.e. data\Linwelly\Icicle\Icicle\Cone.dsf) in the Icicle.duf file. If they are not found in that specified path, DAZ Studio does not know where to look for them. If you really must change locations, you need to edit the icicle.duf file correspondingly.
dHandle, I never used the assistent, so I don't know how it works,
the cone file it is looking for should be sitting in the data\Linwelly\Icicle\Icicle folder together with the folders for Morphs and UV sets. I don't know if that is anunusual place for that but that where DAZ put it for me so I left it there. If you move the complete data folder to merge with your data folder in your DAZ library it should be working fine.
I know the filderstructure is somewhat confusing but as this is my first freebie I'm not yet sure how to make that easier.
I hope this will help, let me know if there is further trouble
The file structure I am used to seeing includes Data, Props and Runtime.
When I try to look for and load the prop manually, there's no .obj file. There's an "obj-folder" in there, but it's empty.
When I tried to load the .duf file. I get the same error as when I click on it in my Products list.
odd...
Thanks for the feedback, I admit that I never really limited the sliders so they will be open in all DS systems ( I kind of forgot I can do that...derp me). So those limits are recommendations.
Now I wonder where those obj have wantered off to.. I guess I will update it then at some point, thanks for pointing it out.
It looks great! Will try it out as soon as my closeup of Narcissus is done. Otherwise, he'll melt the icicles! LOL
Thanks Llynara, yes I guess he would melt them ... I'll look forward then to your render.