Help with Figure Setup Tools
thedragonlord_e5129d5d1c
Posts: 52
I am having a problem. After completing the figure setup with the figure setup tools in DS 4.5.1.6, export the .CR2. the placement of the garment is wrong. However, if I import the original object I made from Hexagon, it fits properly. In the attached pictures, the blue is the imported object -- it fits correctly. The white is the object after going through Figure Setup and exporting, and then calling up that CR2.
What am I doing wrong?
FSLeggings.jpg
416 x 447 - 19K

Comments
Hi...
Well just looking at the pic, I would say that you modeled the leggings against the posed figure (M4 it looks like) not the zeroed figure. M4's legs are posed spread apart on load, when zeroed they are close together.
So when you rigged the leggings the bones where set to match the posed bones on the figure. This means that when fit to the figure they will spread apart causing the off set that you are seeing...
Hope this helps... :)
Then I'll have to redo my mannequin. :( I thought it was zeroed, but I'll double-check. Thanks!
Ok, I didn't have M4 zeroed. So I made a new mannequin. But now when I go through the Figure Setup tools, everything goes ok until I export the figure as a CR2. When I call up the CR2, the figure is invisible. See picture. And you can't even find it listed in the surfaces menu. It has bones, though. I've also attached an image showing my surfaces settings BEFORE is export to CR2.
So how do I get my figure to show?
Never mind. I have worked this out.
So... what did you do to fix it?
I've also been screaming at the DS4.5 version of Figure Setup Tools (I was comfortable with version 3 but it won't work on Windows-8 so I'm stuck with the new version... and hating it!)
Any advice that you can give would be appreciated.
For some reason, it was reading the surface as 0 opacity from the M4. So I had to change the opacity to 100% on the surface before exporting it.
I'm not sure what advice I could give you. I am a novice at making clothes. I can't get the spikes out of my shirt for M4 So I am stuck.
I'm quite convinced that the version that I'm using with 4.5 has bugs; did I mention that it crashes DS each time I drag something over to the bone hierarchy?
I'll try upgrading and see if this helps and let you know.
OK, so now I've upgraded.
Good news: it doesn't crash each time.
Bad news: No matter where I put the child bones, none of them show up when I create the figure.
So... what am I doing wrong?
Are you creating a Legacy or a TriAx figure? If a legacy figure, is your OBJ grouped?
Legacy.
What I'm designing won't need weight maps, or at least I can't conceive on any reason why it would.
With regard to grouped objects, i could try it both ways and let you know.
Unless it's a simple item with only one bone, it needs to be grouped...that's pretty much how the bones are 'attached' to the geometry.
OK, here's the steps that I've tried thus far.
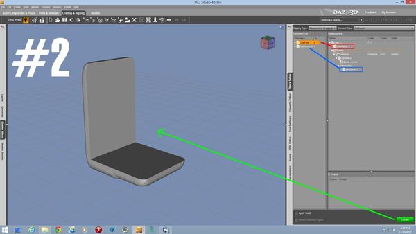
In Pic 1, you'll see (as a test) two items, a char frame and the cushions...
In the next pic, you'll see that I've imported both of these objects into the figure setup applet.
In the second pic, I've plugged one of the two into the main node and assigned the other as a child bone. When "created", only the first one shows up
Alternatively, applying both objects as child bones and "creating" the object causes nothing to show up (see pic 3)
Now, if I look in the "scene" it says that they're there... but they aren't.
So, what am I doing wrong? I never had these sort of problems with the previous version... grrrrrr
By using different OBJ files DS iss seeing them as alternative geometries, not bones of the main figure (as shown in your last image). You want a single OBJ file with both parts as separate groups within it.
You've lost me.
On previous versions, all that I've had to do was to drag items from the Geometry column to the hierarchy tree.
Now, whatever I do, the new version automatically assigns everything as alternate geometries.