JavaScript seems to be disabled in your browser. You must have JavaScript enabled in your browser to utilize the functionality of this website.
You currently have no notifications.
(Without having to add up in the geometry editor)
?
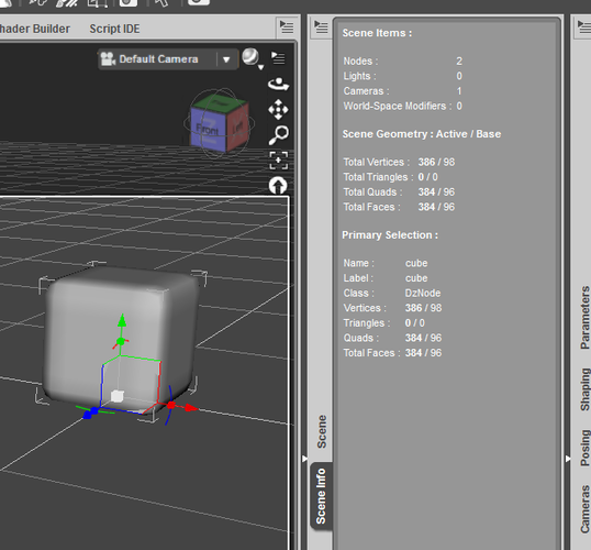
There is a 'scene info' tab you can open and dock where you like.
On the main menu it's Windows/Panes/Scene Info...
Thank you! I am much obliged
Comments
There is a 'scene info' tab you can open and dock where you like.
On the main menu it's Windows/Panes/Scene Info...
Thank you! I am much obliged