import a group

laverdet_943f1f7da1laverdet_943f1f7da1 Posts: 252
edited December 1969 in Carrara Discussion

Hello! it seems that, in C8pro, the import as separate objects doesn't work... usually, I import as one, but right now, import as several objects would be handy!..; did you notice, or I miss something to get that import?

Comments

  • wetcircuitwetcircuit Posts: 0
    edited December 1969

    I don't have an answer, but maybe add a little more detail? like what filetype you are importing, etc...

  • laverdet_943f1f7da1laverdet_943f1f7da1 Posts: 252
    edited December 1969

    it's obj... when using C3, if I remember well, importing 4 objects grouped, for example, if you check "separate" they arrive in Carrara as 4 objects, not a single obj file... as it comes from Rhino, to be honest, maybe it's the export from rhino which is the problem! if I'm the only one to see that in carrara, it's probably that!

  • evilproducerevilproducer Posts: 9,056
    edited May 2013

    There are many options when importing an .obj. What options are you selecting? Can you post a screen shot?

    Post edited by evilproducer on
  • Milo_471560Milo_471560 Posts: 511
    edited December 1969

    That would be handy. An artist put some MLP type and I managed to go into the vertex room and manually select the tail and was able to move it but that would make things easier

  • 3DAGE3DAGE Posts: 3,311
    edited December 1969

    Hi Celmar,. :)

    As Evil Producer mentioned,. there#'s an option in the OBJ import panel which allows you to import the model in parts based on the shading domain or the part name.

    If you import an object,. and forget those options,. then you can go to Edit / Split object
    which will do the same thing,. ....split the object into it's separate parts.

    Hope it helps :)

  • laverdet_943f1f7da1laverdet_943f1f7da1 Posts: 252
    edited December 1969

    thank you for your answers, guys!!
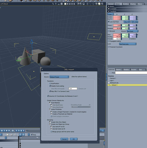
    I don't understand why, but nothing works, in that import question: attached is a screen capture, with my import set up... and as you can see, the cube, tore, cone and sphere are as a single object!... and I don't have access to "split object"... sob....

    test-import.jpg
    1044 x 1054 - 265K
  • Design AcrobatDesign Acrobat Posts: 459
    edited December 1969

    celmar said:
    thank you for your answers, guys!!
    I don't understand why, but nothing works, in that import question: attached is a screen capture, with my import set up... and as you can see, the cube, tore, cone and sphere are as a single object!... and I don't have access to "split object"... sob....


    What software are you using to make the objects?

  • laverdet_943f1f7da1laverdet_943f1f7da1 Posts: 252
    edited December 1969

    in that case, Rhino... except for zbrush, I do nearly everything in nurbs...

  • stem_athomestem_athome Posts: 526
    edited May 2013

    Hi celmar,

    Export from Rhino (in .obj export options-> Export Rhino object names) as "As OBJ groups". Carrara will then see the groups with the settings for import you show earlier.

    If you do not see that option in the version of Rhino you are using, then apply a different material to each object in Rhino, set Rhino to export materials(in obj exporter), Carrara will then see the material groups.

    If you are using Carrara pro, you have the option to export from Rhino as native .3dm. Carrara will read that file format and convert (into separate objects).

    Post edited by stem_athome on
  • laverdet_943f1f7da1laverdet_943f1f7da1 Posts: 252
    edited December 1969

    thank you, steve athome...
    effectively, I can import directly the 3dm... but in most cases, I want to convert in a single object... for example, I did a castle door... all the tiny screw, and sphères, I'm ok to import merged in C8... but some parts, it's interesting to import not merged, to adjust in C8... so I'm looking for that option.. I use rhino 4, and don't find your import options......

  • stem_athomestem_athome Posts: 526
    edited May 2013

    I just made a post, hit "submit post" and got sent to log-in page LOL, logged in again, and got sent to my account. Now each time I try to post, I get sent to my account. Hope this makes it eventually LOL

    -----------------------------------------


    In Rhino 4, place your objects (that you want to keep separate) into different layers. On obj export from Rhino, enable options:-
    Export layer name
    Export material definitions
    Y-up

    On import into Carrara, with the setting you posted before, each object will import (separate) with layer name/color.


    If you need further help, I will be around for a while.

    Post edited by stem_athome on
  • ManStanManStan Posts: 0
    edited December 1969

    3DAGE said:
    Hi Celmar,. :)

    As Evil Producer mentioned,. there#'s an option in the OBJ import panel which allows you to import the model in parts based on the shading domain or the part name.

    If you import an object,. and forget those options,. then you can go to Edit / Split object
    which will do the same thing,. ....split the object into it's separate parts.

    Hope it helps :)

    Doc1.jpg
    512 x 384 - 13K
Sign In or Register to comment.